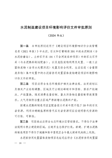
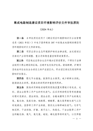
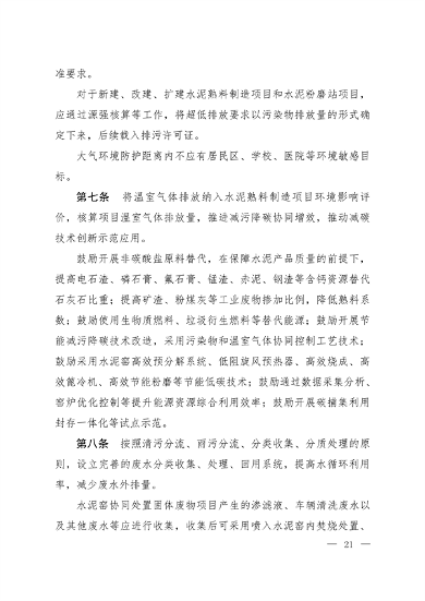
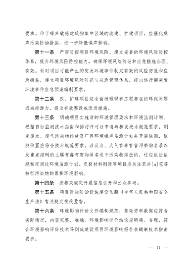
生态环境部发布集成电路制造等四行业环评审批原则|政策解读 日期: 2026-04-04 07:00 栏目:大气 浏览: 为加快推动发展方式绿色低碳转型,进一步规范建设项目环境影响评价文件审批,生态环境部组织编制了集成电路制造、锂离子电池及相关电池材料制造、电解铝、水泥制造等四个行业建设项目环境影响评价文件审批原则。 标签: 上一篇:浙江省生态文明建设领域专家库名单公布|全攻略 下一篇:武汉市高污染燃料禁燃区管理新规|实用指南 相关推荐 《河南省重点管控新污染物清单(2024年版)》公开征求意见 争当生态文明建设排头兵 中共云南省委贯彻落实《中共中央关于进一步全面深化改革、推进中国式现代化的决定 国务院重磅发布《加快构建碳排放双控制度体系工作方案》! 共108个示范项目 深圳市下达2024年支持绿色发展促进工业“碳达峰”扶持计划