跳转到主要内容

国家鼓励发展的重大环保技术装备目录(2023年版)全攻略

日期: 栏目:大气 浏览:

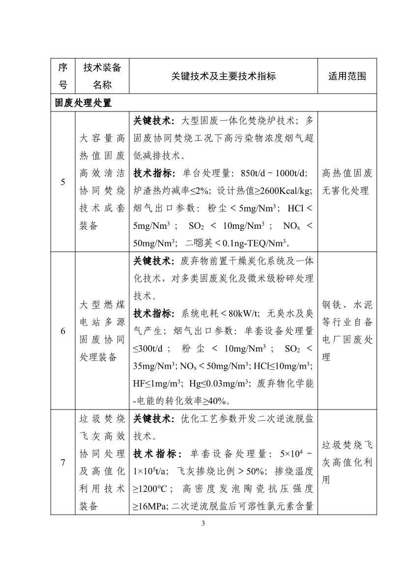
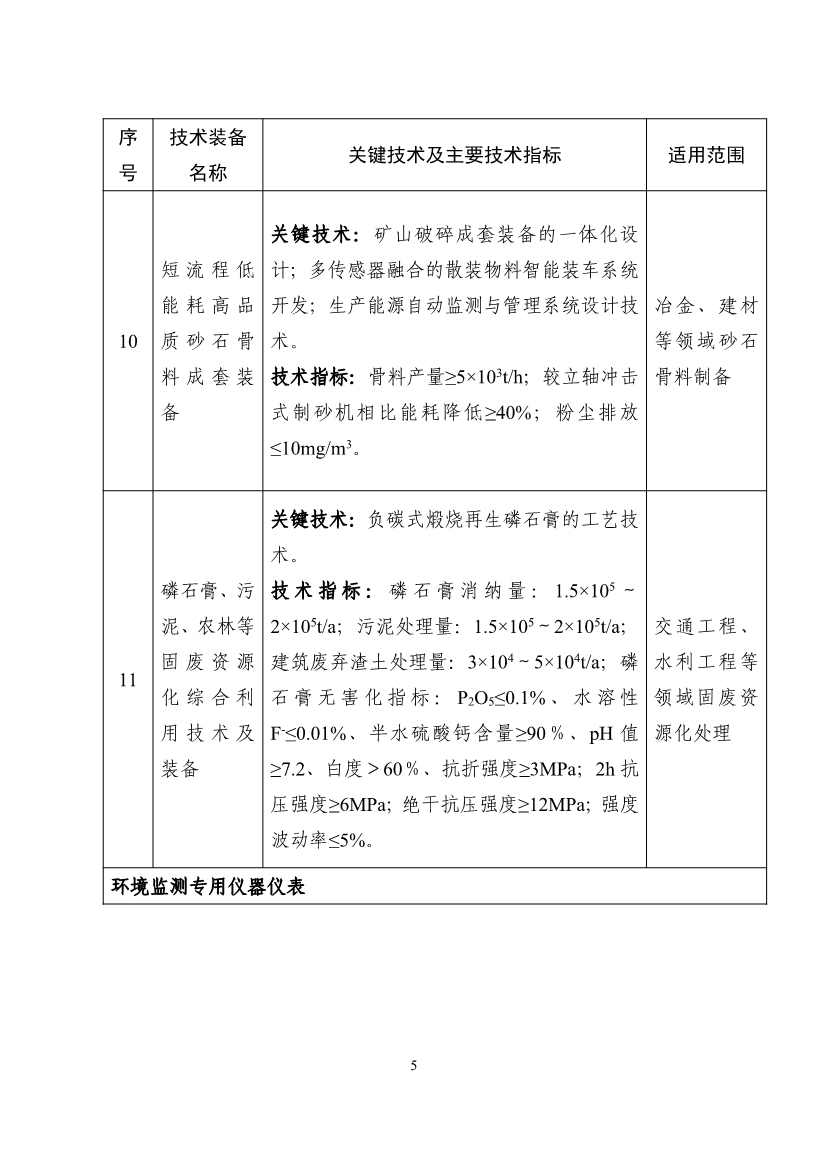
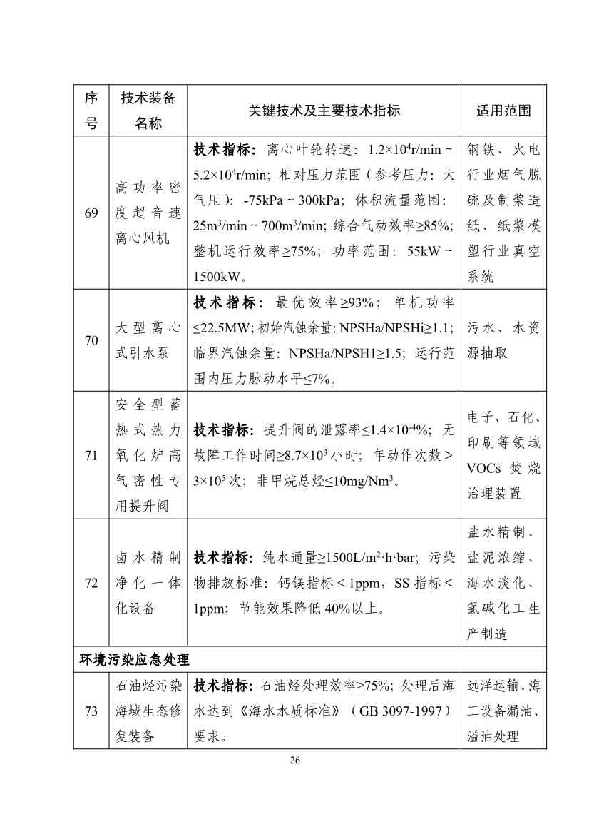
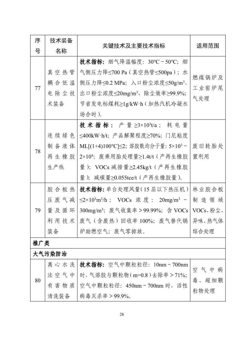
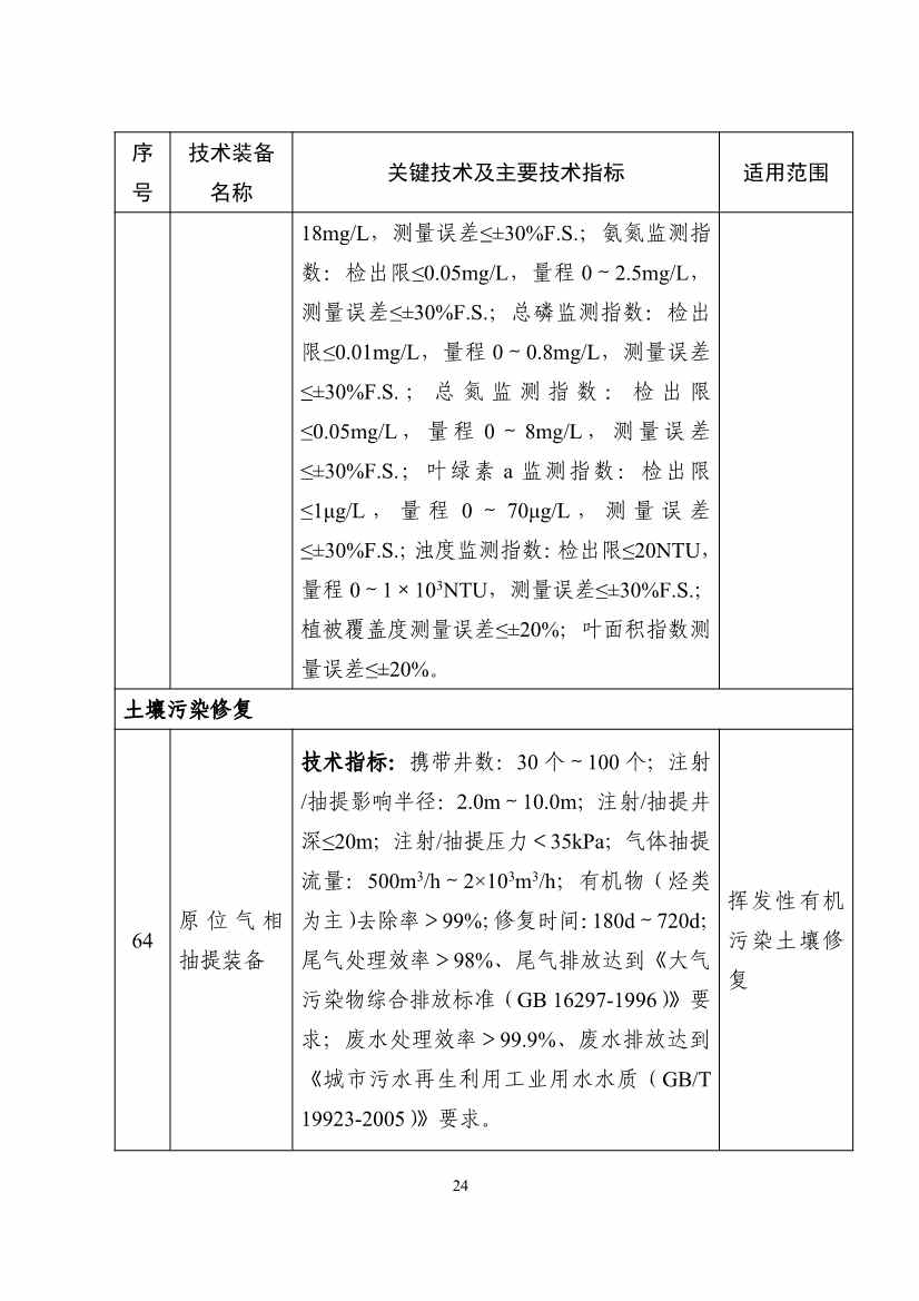
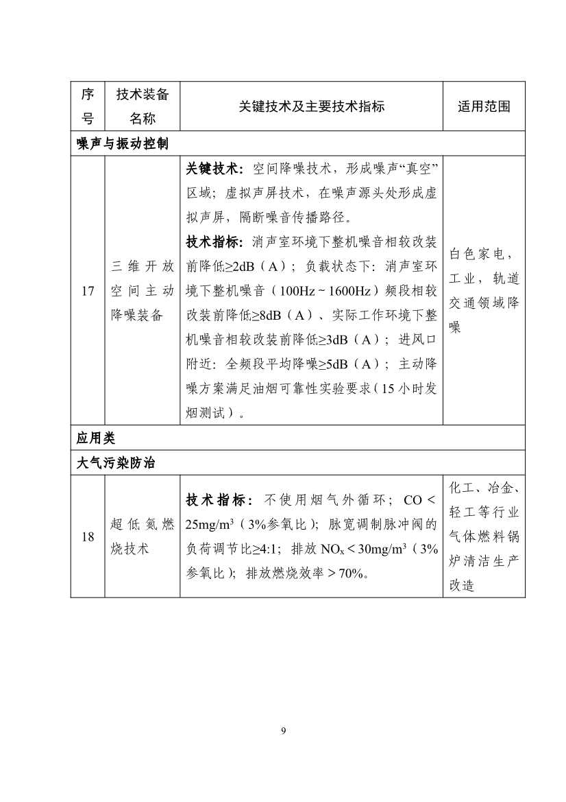
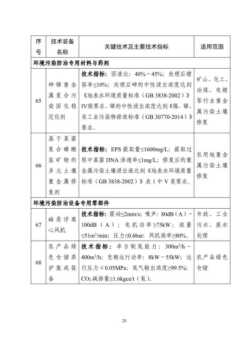
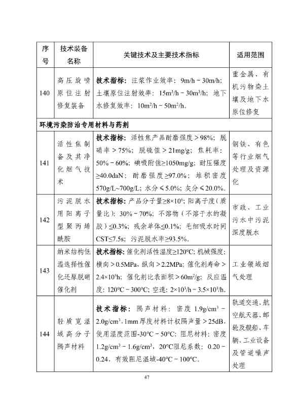
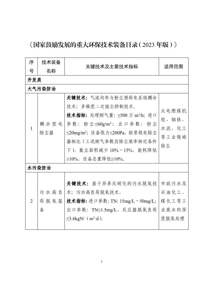
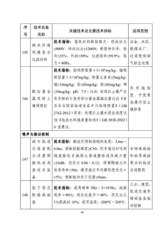
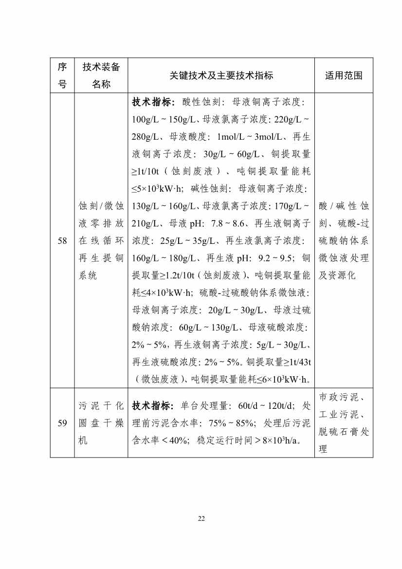
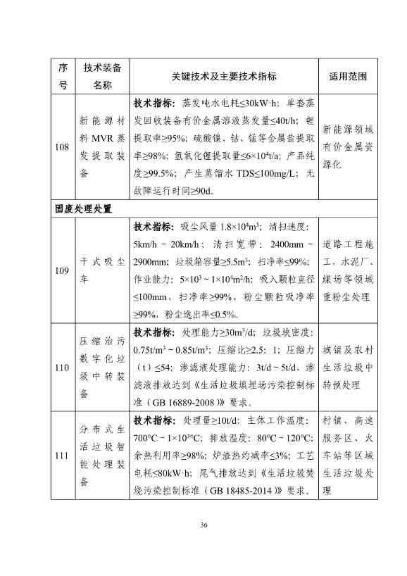
北极星环保网获悉,12月25日,工信部、生态环境部公布《国家鼓励发展的重大环保技术装备目录(2023年版)》,其中包括大气污染防治、水污染防治、固废处理处置、环境监测专用仪器仪表、环境污染防治设备专用零部件、噪声与振动控制等。

2023-12-26_083547.jpg

《国家鼓励发展的重大环保技术装备目录(2023年版)》

(两部门公告 2023年第33号 )

为落实《环保装备制造业高质量发展行动计划(2022-2025年》(工信部联节〔2021〕237号)工作部署,加快先进环保技术装备研发和推广应用,提升环保装备制造业整体水平和供给质量,工业和信息化部、生态环境部编制了《国家鼓励发展的重大环保技术装备目录(2023年版)》,现予公告。《国家鼓励发展的重大环保技术装备目录》(2011年版、2014年版、2017年版、2020年版)同时废止。

附件:《国家鼓励发展的重大环保技术装备目录(2023年版)》

工业和信息化部 生态环境部

2023年12月11日

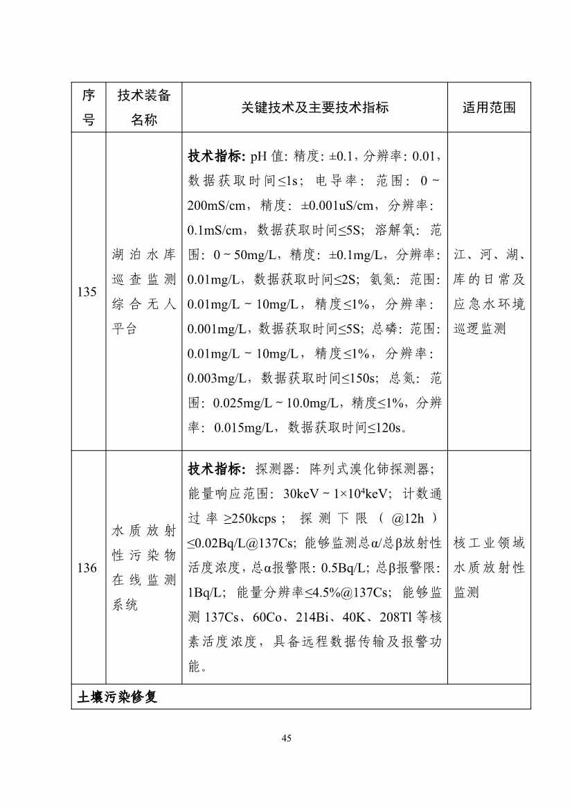
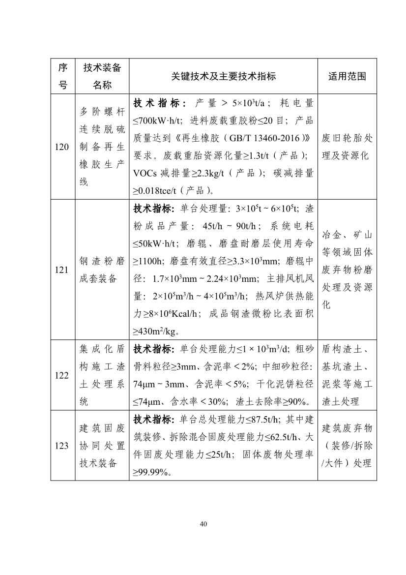
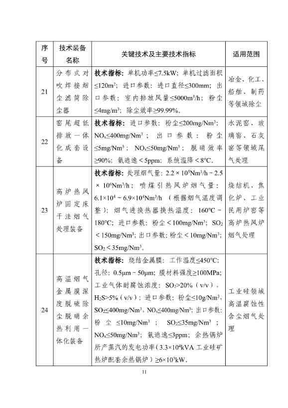
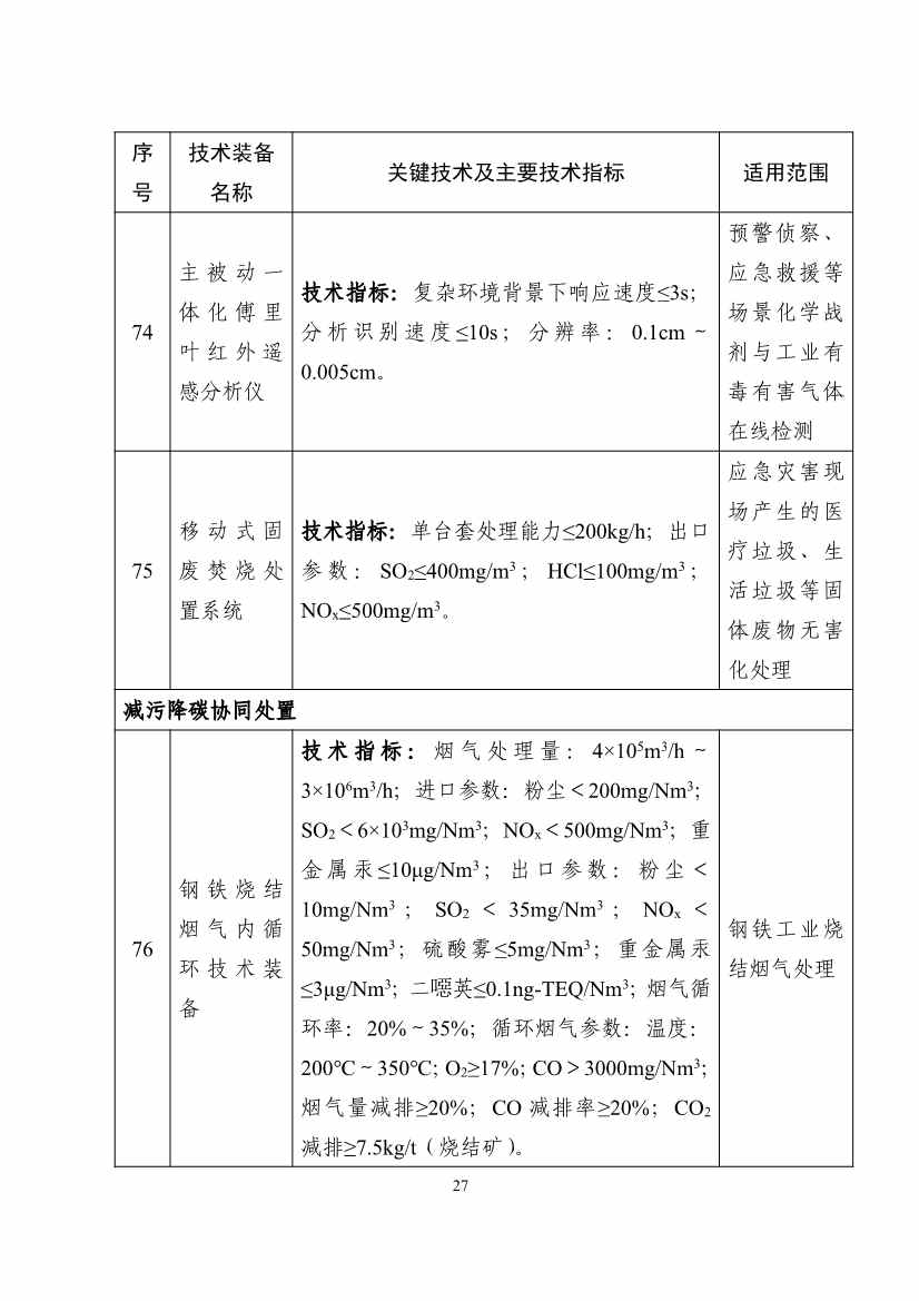
文章详情图片

文章详情图片

文章详情图片

文章详情图片

文章详情图片

文章详情图片

文章详情图片

文章详情图片

文章详情图片

文章详情图片

文章详情图片

文章详情图片

文章详情图片

文章详情图片

文章详情图片

文章详情图片

文章详情图片

文章详情图片

文章详情图片

文章详情图片

文章详情图片

文章详情图片

文章详情图片

文章详情图片

文章详情图片

文章详情图片

文章详情图片

文章详情图片

文章详情图片

文章详情图片

文章详情图片

文章详情图片

文章详情图片

文章详情图片

文章详情图片

文章详情图片

文章详情图片

文章详情图片

文章详情图片

文章详情图片

文章详情图片

文章详情图片

文章详情图片

文章详情图片

文章详情图片

文章详情图片

文章详情图片

文章详情图片

文章详情图片

文章详情图片

文章详情图片


标签: