跳转到主要内容

郴州市重污染天气应急预案全攻略

日期: 栏目:大气 浏览:

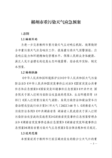
湖南省郴州市生态环境局12月20日印发《郴州市重污染天气应急预案》,以进一步完善郴州市重污染天气应对响应机制,统筹做好全市重污染天气应急响应工作,提高重污染天气预警预报、应急响应能力和环境精细化管理水平,保障人民群众身体健康,满足人民日益增长的优美生态环境需要。

文章详情图片

文章详情图片

文章详情图片

文章详情图片

文章详情图片

文章详情图片

文章详情图片

文章详情图片

文章详情图片

文章详情图片

文章详情图片

文章详情图片

文章详情图片

文章详情图片

文章详情图片

文章详情图片

文章详情图片

文章详情图片

文章详情图片

文章详情图片

文章详情图片

文章详情图片

文章详情图片

文章详情图片

文章详情图片

文章详情图片

文章详情图片

文章详情图片

文章详情图片

文章详情图片

文章详情图片

文章详情图片


标签: