北极星环保网获悉,8月26日,聊城市人民政府官网发布关于印发聊城市贯彻落实突破菏泽鲁西崛起三年行动计划(2023-2025年)实施方案的通知,《方案》提出,全面践行生态文明理念,坚持山水林田湖草沙一体化保护和系统治理,推动生产生活方式全面绿色转型,加快推动新旧动能转换,走出一条绿色低碳高质量发展新路子。推动黄河流域生态保护和高质量发展取得新突破,绿色低碳转型成效明显;新旧动能转换取得新突破。
支持实施科学绿化、防沙治沙、矿山修复等山水林田湖草沙生态修复保护和黄河故道国土综合整治与生态修复保护工程,择优推荐符合条件的项目纳入上级生态修复保护项目库。落实完善流域横向生态补偿机制、森林生态补偿机制和重点生态功能区转移支付。推进重点区域生态修复保护,支持冠县马颊河温泉湿地风景区基础设施提升项目建设、山东省黄河故道防沙治沙展览馆建设。持续推进历史遗留矿山生态修复,完成莘县莘州街道张洼村窑厂修复项目。加快推动世行贷款黄河流域生态保护修复和环境污染治理示范项目实施。
推动绿色转型发展。加快“无废城市”建设,努力打造无废城市“聊城样板”。建立健全生态产品价值实现机制,支持创建生态产品价值实现机制试点县,协同推进生态保护与高质量发展,提升优质生态产品供给能力,拓展生态产品价值实现路径,形成符合聊城实际的生态产品价值核算及结果应用体系、政策支撑保障体系和实践路径模式。推进省级生态工业园区建设,争取对新命名生态工业园区的奖补资金。
聊城市人民政府关于印发聊城市贯彻落实突破菏泽鲁西崛起三年行动计划(2023-2025年)实施方案的通知
各县(市、区)人民政府,市属开发区管委会,市政府有关部门、直属机构:
现将《聊城市贯彻落实突破菏泽鲁西崛起三年行动计划(2023—2025年)实施方案》印发给你们,请认真贯彻执行。
聊城市人民政府
2023年8月25日
(此件公开发布)
聊城市贯彻落实突破菏泽鲁西崛起三年行动计划(2023-2025年)实施方案
为深入实施区域协调发展战略,加快我市跨越发展、高质量发展,根据《山东省人民政府关于印发突破菏泽鲁西崛起三年行动计划(2023—2025年)的通知》(鲁政字〔2023〕18号)要求,现结合我市实际,制定本实施方案。
一、总体要求
(一)指导思想
以习近平新时代中国特色社会主义思想为指导,全面贯彻党的二十大精神,深入落实习近平总书记对山东工作重要指示要求,紧紧锚定“走在前列、全面开创”“三个走在前”总遵循、总定位、总航标,落实市委“三提三敢”要求,抢抓创新驱动发展、财税金融政策扶持、产业转型提质增效、激活内生动力四个机遇,推动新旧动能转换、区域协调发展、共同富裕,奋力开创新时代社会主义现代化强市建设新局面。
(二)基本原则
1.坚持科技引领,创新发展。实施创新驱动战略,整合科技创新资源,激发各类人才创新创造活力,营造良好创新生态,畅通技术研发、成果转化、产业形成渠道,推动科技创新应用与产业转型升级深度融合。
2.坚持生态优先,绿色发展。全面践行生态文明理念,坚持山水林田湖草沙一体化保护和系统治理,推动生产生活方式全面绿色转型,加快推动新旧动能转换,走出一条绿色低碳高质量发展新路子。
3.坚持改革开放,协调发展。强化改革先导、突破作用,聚力打造更高水平开放合作平台,全面拓展对外开放合作空间,加快推进以人为核心的新型城镇化建设,推动巩固脱贫攻坚成果同乡村振兴有效衔接。
4.坚持民生为本,全面发展。坚持以人民为中心的发展思想,增加优质公共产品和服务供给,持续改善民生福祉,让改革发展成果更多更公平惠及人民,提高人民群众获得感、幸福感、安全感。
(三)主要目标
到2025年,我市跨越赶超、率先崛起取得突破性进展,全市生产总值、一般公共预算收入、城乡居民可支配收入等年均增幅高于全省平均水平。创新发展取得新突破,高新技术产业产值占规上工业总产值比重提高3个百分点以上;推动黄河流域生态保护和高质量发展取得新突破,绿色低碳转型成效明显;新旧动能转换取得新突破,“四新”经济增加值占比年均提高2个百分点左右;乡村振兴取得新突破,农业质量效益明显提升;区域协调发展取得新突破,常住人口城镇化率达到60%左右;改革开放取得新突破,开放发展水平进一步提升;共同富裕取得新突破,城乡居民收入差距继续缩小,基本公共服务实现目标人群全覆盖。
二、主要任务
(一)加快推动创新驱动发展
1.加强科技创新主体培育。实施科技型企业培育计划,加大科技领军企业、高新技术企业、科技型中小企业、创新型中小企业培育力度。引导集成电路、氢能源企业加大研发投入,建设高能级创新平台。鼓励设立科技型企业孵化专项基金,推动全市众创空间、孵化器、加速器等建设。到2025年年底,全市高新技术企业达到1000家,科技型中小企业入库达到1200家。(牵头单位:市科技局;配合单位:市工业和信息化局、市财政局)
2.强化科技平台载体赋能。坚持多级联动,构建协同发展、开放融合的多层次创新平台体系,梯度培育创建市级以上高水平科技创新平台,力争更多科技创新平台升级为省级、国家级平台,积极争取上级财政支持。高标准推动大学科技园建设,设立聊城山东省大学科技园政府引导基金“科技成果转化基金”,力争年度建设发展绩效评价达到“优秀”等次,争取省财政给予的最高1000万元扶持。鼓励开展金融科技创新服务和应用。(牵头单位:市科技局、市地方金融监管局;配合单位:市财政局、中国人民银行聊城市分行、国家金融监督管理总局聊城监管分局)
3.促进科技成果落地转化。推动科技成果转移转化机构建设,积极争取高校、科研院所等横向科研项目结余经费在我市开展成果转化、入股或创办科技型中小企业,积极布局建设中试示范基地。支持驻聊高校和高等职业院校成立科技成果转化领导小组,建立适合学校特点的科技成果转化体制机制。推动技术经纪人队伍建设,到2025年年底,技术经纪人达到150人左右,初步建成一支专业化、高素质、既懂技术又懂市场的复合型技术经纪人队伍。(牵头单位:市科技局;配合单位:市教育体育局、市财政局)
(二)深入实施黄河重大国家战略
1.提高水旱灾害防御能力。积极争取国家和省补助资金,申请地方政府专项债券。实施徒骇河、马颊河、金堤河、漳卫河等骨干河道治理工程。实施东昌府区西新河、冠县青年渠、高唐县唐公沟等流域面积在200-3000平方公里范围内的中小河流治理,加快冠县大沙河水库、马颊河闫谭闸、徒骇河南镇闸等重点调蓄工程建设。(牵头单位:市水利局;配合单位:市发展改革委、市财政局、市自然资源和规划局)
2.加强水资源集约节约利用。加强节水载体建设,支持冠县创建县域节水型社会建设达标县,争取省级财政对国家公布的节水型社会建设达标县(区)的资金补助。提高农业节水成效,分区确定农业灌溉用水定额,将灌溉用水向小麦、玉米等主粮倾斜。(牵头单位:市城管局、市农业农村局、市水利局;配合单位:市财政局)
3.推进沿黄生态修复保护。支持实施科学绿化、防沙治沙、矿山修复等山水林田湖草沙生态修复保护和黄河故道国土综合整治与生态修复保护工程,择优推荐符合条件的项目纳入上级生态修复保护项目库。落实完善流域横向生态补偿机制、森林生态补偿机制和重点生态功能区转移支付。推进重点区域生态修复保护,支持冠县马颊河温泉湿地风景区基础设施提升项目建设、山东省黄河故道防沙治沙展览馆建设。持续推进历史遗留矿山生态修复,完成莘县莘州街道张洼村窑厂修复项目。加快推动世行贷款黄河流域生态保护修复和环境污染治理示范项目实施。(牵头单位:市自然资源和规划局;配合单位:市财政局、市生态环境局)
4.推动绿色转型发展。加快“无废城市”建设,努力打造无废城市“聊城样板”。建立健全生态产品价值实现机制,支持创建生态产品价值实现机制试点县,协同推进生态保护与高质量发展,提升优质生态产品供给能力,拓展生态产品价值实现路径,形成符合聊城实际的生态产品价值核算及结果应用体系、政策支撑保障体系和实践路径模式。推进省级生态工业园区建设,争取对新命名生态工业园区的奖补资金。(牵头单位:市生态环境局、市发展改革委;配合单位:市自然资源和规划局、市商务局、市财政局)
5.建设沿黄河、大运河文化体验廊道。高水平建设黄河、大运河国家文化公园,建设中华文化体验廊道,打造沿黄、沿运河城市精品体育赛事。加强历史遗存保护利用,培育一批“黄河风情”文化集镇、民俗文化村落。强化运河沿线特色文旅资源推介,扩大“鲁风运河”品牌知名度。加强农耕文化建设,积极争取列入国家级和省级农业文化遗产资源名录。拓展手造“五进”工作,不断培育壮大手造产业,提高“山东手造·聊城有礼”品牌影响力。提升文化数字化水平,促进基本公共文化服务标准化均等化。(牵头单位:市文化和旅游局;配合单位:市农业农村局、市教育体育局、市发展改革委、市委宣传部)
(三)纵深推进新旧动能转换
1.支持“两高”行业绿色低碳高质量发展。严控新上“两高”项目,强化“两高”行业精准监管,坚决落实“四个区分”“五个减量或等量替代”要求,发挥好“两高”项目省级窗口指导机制。支持产能退出(转移)企业盘活留存资源,开工建设新产业项目,实现凤凰涅槃。实施“两高”行业能效改造三年行动,力争到2025年,“两高”企业能效水平全部达到基准线,达到标杆水平的产能超过30%。(牵头单位:市发展改革委;配合单位:市工业和信息化局、市财政局)
2.坚决改造提升传统动能。对应用新一代信息技术进行的智能化工厂、数字化车间及基于工业互联网改造的项目,支持购置生产、检测、研发设备和配套软硬件系统。积极推进黄河干流及主要支流岸线1公里范围内高耗水、高污染企业搬迁入园,加快推进聊城化工产业园北扩工作,支持莘县化工产业园绿色低碳高质量发展。实施新一轮技改升级三年行动,探索建设技改服务产业园。力争三年滚动实施技改项目1000个,重点骨干企业数字化改造全覆盖。(牵头单位:市工业和信息化局;配合单位:市发展改革委、市商务局、市财政局、市自然资源和规划局、市水利局、市应急局、市生态环境局、市交通运输局)
3.坚决培育壮大新动能。争取我市战略性新兴产业集群纳入省级战略性新兴产业集群、“十强”产业“雁阵形”集群,争创国家级战略性新兴产业集群。争取符合条件的新兴产业项目纳入省重大项目库、省新旧动能转换优选项目库。力争到2025年,新增2家“十强”产业“雁阵形”集群领军企业,争取新入库“十强”产业“雁阵形”集群省级激励支持。(牵头单位:市发展改革委、市卫生健康委、市农业农村局、市文化和旅游局、市地方金融监管局、市工业和信息化局)
(四)着力扩大有效内需
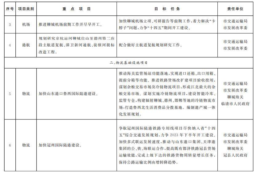
1.构建综合立体交通体系。确保济郑高铁(聊城段)2023年全线建成通车。加快雄商高铁(聊城段)、聊泰铁路黄河公铁桥建设。积极推进聊城国际物流内陆港、冠州国际陆港、鲁西化工、信发集团物流基地铁路专用线和阳谷祥光铜业有限公司专用铁路改造项目。加快推进聊城机场前期工作,做好港航相关研究工作。全力推进东阿至阳谷、德上高速临清连接线、济南至临清、济南至东阿、德郓高速德州至高唐段等高速公路建设;加快推进临清至莘县、高唐至台前、东阿至聊城项目前期工作,谋划建设市城区中环高架路。加快大外环项目建设,确保2023年建成通车。推进机场快速路(G309青兰线聊城邵屯至鲁冀界段改扩建)、G105京澳线东阿黄河大桥、S248临观线卫运河大桥及连接线等项目前期工作。实施普通干线品质提升工程。争取县乡骨干路建设改造省级补助资金。(牵头单位:市交通运输局;配合单位:市发展改革委、市财政局、市自然资源和规划局)
2.健全现代物流网。建立现代物流网项目库,建设国家骨干冷链物流基地承载城市。加强综合物流园区、铁路专用线、内陆港、仓储配送中心等建设,提升干线接卸、前置仓储、分拣配送能力。建立县乡村三级物流节点,加快县级快递园区、乡镇快递共配中心和村级快递服务站建设,构建现代物流网络体系。加快推动多式联运发展,力争多式联运货运量年均增长10%以上。(牵头单位:市发展改革委、市交通运输局、市邮政管理局;配合单位:市商务局)
3.强化能源保障。加大新能源和可再生能源开发力度,发展符合条件的复合类集中式、屋顶分布式光伏项目,到2025年,力争新能源装机规模达到500万千瓦以上。统筹推进风电项目,规范发展光伏发电。依法合规推动新能源项目按期并网,实现可再生能源无差别接入并网。有序推动传统能源利用,强化能源输送和储备能力建设。加强油气管道保护,集中开展老旧管道和高后果区管道专项整治,筑牢安全生产底线。(牵头单位:市发展改革委;配合单位:国网聊城供电公司)
4.推进新型基础设施建设。支持5G网络建设,推动县级以上城区、乡镇镇区全覆盖。推进千兆光纤网络能力升级,加快完成县级以上城区10G—PON设备部署,争创国家“千兆城市”。推进冠县打造标识解析二级节点数字促进中心。到2025年,累计建成5G基站1.3万个。加快新型智慧城市建设,提升智慧教育、智慧医疗、智慧交通、智慧水务等水平,构建全市数字教育公共服务体系,推动健康医疗大数据运营试点和融合开发利用,提升交通运输信息化水平,加快数字水利新型基础设施平台建设,力争到2025年,全市至少4个县(市、区)新型智慧城市建设达到四星级水平。(牵头单位:市工业和信息化局、市信息通信发展办公室、市大数据局;配合单位:市教育体育局、市卫生健康委、市交通运输局、市住房城乡建设局、市水利局)
5.促进消费提质升级。开展城市商圈智慧化改造,推动步行街提质增效。培育消费新增长点、省级智慧商圈。鼓励大型商贸企业布局乡镇网点,建设改造一批乡镇商贸中心、县级配送中心。落实新能源汽车推广应用补贴,加快充电桩布局建设。支持发展首店首发经济,培育消费新业态、新模式、新场景。(牵头单位:市住房城乡建设局、市商务局;配合单位:市发展改革委、市财政局)
(五)深入实施乡村振兴战略
1.提升农业稳产保供水平。加快粮食安全产业带建设,建设“吨半粮”示范区。整建制推进主要农作物全程全面、高质高效机械化,到2025年,全市主要农作物耕种收综合机械化率达到93%。提升粮食单产水平,到2025年,保障粮食综合产能稳定在110亿斤水平,全市主要农作物良种覆盖率达到98%。积极争创高标准农田整县试点,到2025年,改造提升高标准农田85万亩,同步发展高效节水灌溉69万亩。新增水肥一体化面积12万亩。提升农村水利基础设施水平,加快实施位山、彭楼等大型灌区及仲子庙、刘桥西等中型灌区续建配套与现代化改造。(牵头单位:市农业农村局;配合单位:市水利局、市发展改革委、市财政局)
2.推进农村一二三产业融合发展。实施农业全产业链培育计划,农产品加工业实现新突破,到2023年年底,规模以上农产品加工企业营业收入突破“千亿大关”;到2025年,突破1300亿元、力争突破1500亿元,农业全产业链实现高质量发展。规范发展农民合作社和家庭农场,每年评选认定市级示范社、示范场,积极创建国家级、省级示范主体,力争到2025年,市级以上示范社达到650家、示范场达到450家。积极争取中央财政农业社会化服务项目资金支持,加快推进以农业生产托管为主的农业社会化服务,不断健全完善农业社会化服务体系。推进国家、省级乡村旅游重点村、旅游休闲名镇建设,将符合条件的乡村旅游项目优先纳入科普教育基地和中小学学农劳动实践基地。遴选打造市级劳动教育实践基地,鼓励符合条件的乡村旅游项目申报省级研学基地。(牵头单位:市农业农村局;配合单位:市文化和旅游局、市教育体育局、市科协)
3.搭建现代农业发展平台。落实“百园千镇万村”工程,推动临清市、冠县、东昌府区、茌平区通过省级现代农业产业园认定,积极争创国家级现代农业产业园。积极创建农业产业强镇、乡土产业名品村,力争到2025年,省级以上农业产业强镇达到60个、乡土产业名品村达到600个。积极争创现代农业强县和国家级、省级农村产业融合发展示范园。支持涉农县开展粮棉油绿色高质高效创建。建设现代设施农业产业研究院,推进现代设施农业提质升级,积极创建现代设施农业创新引领示范基地。(牵头单位:市农业农村局;配合单位:市发展改革委)
4.持续巩固脱贫攻坚成果。发挥财政衔接资金引导作用,争取中央和省财政衔接资金投入4个乡村振兴重点帮扶县,额度不低于4亿元,指导各县(市、区)实施补短板促发展的产业发展、乡村建设和就近就业等项目不低于200个。分批次建设衔接乡村振兴集中推进区,保持行业帮扶政策和脱贫人口就业规模总体稳定,深入开展职业技能培训服务,统筹用好乡村公益岗位,促进就地就近就业。(牵头单位:市农业农村局;配合单位:市发展改革委、市财政局、市人力资源社会保障局)
5.全面打造宜居宜业和美乡村。积极推进农村综合性改革试点试验、农村基础设施建设和运行维护长效机制试点建设。加强生态环保项目储备,积极争取中央资金支持。鼓励各县(市、区)使用政策性金融机构专项贷款整县制完成农村生活污水和黑臭水体治理。持续推进农村人居环境整治提升五年行动,扎实开展农村人居环境整治提升“双百工程”等村庄清洁系列专项行动,稳步改善农村人居环境村庄面貌。积极推动省级美丽乡村示范村建设,2023年完成建设38个、2024年完成建设39个,到2025年,全市省市县三级美丽乡村覆盖率不低于30%。(牵头单位:市农业农村局、市生态环境局;配合单位:市住房城乡建设局、市财政局)
(六)大力促进区域协调发展
1.加快打造区域战略支点。探索开展省际合作,与濮阳市共建鲁豫毗邻地区黄河流域高质量发展示范区,建立沟通联系机制,聚焦产业协作、民生改善、文化教育、生态环保等经济社会发展重点领域,开展实质性合作,积极争取国家级、省级支持政策。(牵头单位:市发展改革委)
2.推进以县城为重要载体的城镇化建设。争创小城镇建设提升试点。强化政策扶持,提升小城镇发展质量,培育一批试点镇进入全国先进行列,引领带动小城镇快速发展。结合省赋权目录和乡镇(街道)实际,对吸纳人口多、经济实力强的重点镇,积极稳妥依法赋予基层管理迫切需要的行政执法权。实施一批新型城镇化和县城补短板强弱项重点项目,对推进工作成效突出的县域,积极争取投资补助、信贷等省级支持。鼓励具备条件的中心镇发展专业化中小微企业集聚区。(牵头单位:市委编办、市住房城乡建设局;配合单位:市司法局、市发展改革委、市财政局、市市场监管局)
3.推动县域融合发展。建立城乡融合发展协调机制,支持毗邻县域以优化区域分工和产业布局为重点,推进一体化发展。推进潍坊·聊城协作帮扶工作,鼓励各县(市、区)与潍坊市有关县(市、区)结对子,在产业合作、人才交流、就业互通、项目谋划运营等方面深入对接,促进互惠共赢。(牵头单位:市农业农村局;配合单位:市商务局、市人力资源社会保障局、市发展改革委)
(七)全面深化改革开放
1.推进营商环境改革先行先试。争创国家级、省级改革试点,探索开展地方特色改革试点。突出抓好营商环境领域集成改革,聚焦政务环境、市场环境和法治环境三大领域,引导各相关部门积极探索创新,培育打造一批营商环境典型经验;激励各相关部门积极争取改革试点,着力为市场主体减负担、破堵点、解难题。深化“放管服”改革,实施“双全双百”工程,推动政务服务高质量“一网通办”。(牵头单位:市政府办公室;配合单位:市委改革办、市发展改革委、市大数据局、市行政审批局)
2.推动对外开放平台升级。高标准建设中国(聊城)跨境电子商务综合试验区,构建“跨境电商+海外展示中心+公共海外仓”出口体系,建设监管服务高效便捷、新模式新业态加速发展的跨境电商新业态创新引领区,打造数字化转型加快、产业链生态链服务链成熟完整的传统产业转型升级样板区。到2025年,实现跨境电子商务交易规模突破100亿元,跨境电子商务企业突破300家,重点培育配套完善的跨境电子商务产业园区5个以上、辐射力强的跨境电商公共海外仓10个以上。支持我市省级以上开发区与先进开发区结对共建开发区,承接产业项目转移和创新成果产业化工作。积极参与省组建沿黄开发区发展联盟、山东开发区专家咨询委员会工作。(牵头单位:市商务局;配合单位:市发展改革委、市税务局、聊城海关、中国人民银行聊城市分行)
3.促进外资外贸加快发展。加大招商引资力度,利用跨国公司领导人青岛峰会、儒商大会等平台,对接引进重大投资项目。积极融入“一带一路”建设,推动优势企业开展海外布局,加强国际产能合作。到2025年,新建保税监管场所2个以上,确保年均新开户有进出口实绩企业200家以上,服务贸易主体取得显著成效。(牵头单位:市商务局;配合单位:市发展改革委、市投资促进局、市税务局、聊城海关、中国人民银行聊城市分行)
(八)扎实促进共同富裕
1.加大民生投入力度。积极争取省级实行竞争性分配的专项资金、省级按因素法分配的涉农资金和民生类专项资金。完善以县级基本财力保障机制为重点的转移支付体系,对义务教育等重大民生政策支出,争取省财政直管县不低于80%、其他县(市、区)不低于70%的补助。加大财政一般性转移支付力度,提高人均基本公共服务支出水平,进一步缩小与全省平均水平差距。(牵头单位:市财政局)
2.提升教育整体发展水平。推进乡村教育振兴先行区建设,实施强镇筑基行动,全力打造市级强镇筑基试点,争创省级强镇筑基试点。到2025年,遴选打造省级、市级教育强镇筑基试点乡镇30个以上。实施强校扩优行动,发挥名校辐射带动作用,全面提升义务教育城乡一体化发展水平。争取省级财政支持,提升职业院校办学水平,推动国家“双高计划”高职和省高水平中、高职学校结对帮扶我市职业院校。(牵头单位:市教育体育局;配合单位:市发展改革委、市财政局)
3.增强医疗卫生服务能力。鼓励社会力量举办高水平医疗机构,引进名校名院合作办医。鼓励优质医疗机构在我市以医联体等形式开展合作,提高基层医疗水平。推进国家区域医疗中心北京积水潭医院聊城医院建设。支持发展“互联网+医疗服务”,加强“智慧医院”建设,互联网诊疗实现二级以上公立医院全覆盖。不断完善提升“健康聊城”便民惠民服务平台、全民健康信息平台等市级平台功能。推进市、县两级疾控中心标准化建设,加快市、县两级负压生物安全二级实验室建设,提升疫情防控和应急处置能力。(牵头单位:市卫生健康委;配合单位:市发展改革委、市财政局)
4.推进精神文明建设。积极争创全国文明城市,与其他先进全国文明城市对接,加强交流互鉴。拓展新时代文明实践中心“五有”建设,深化“五为”文明实践志愿服务,打造一批新时代文明实践示范区、示范带、综合体。(牵头单位:市委宣传部;配合单位:共青团聊城市委、市民政局)
三、保障措施
(一)加强统筹推进。坚持把党的领导贯穿到突破菏泽鲁西崛起的全过程各领域各环节。各责任单位要根据职责分工,积极对上争取,加强指导服务,针对省普惠性政策和涉及聊城的特色政策事项,制定配套政策措施,协同推进政策事项落实。
(二)落实主体责任。各县(市、区)要强化责任意识,创新工作方法,强化工作措施,落实政策事项、重大项目,持续激发发展活力、创新能力和内生动力,确保目标任务如期实现。
(三)强化考核激励。把突破菏泽鲁西崛起目标任务贯彻落实工作作为相关领导班子和领导干部综合考核评价的重要参考。市发展改革委要加强统筹协调、调度督导,重大问题及时向市委、市政府报告。























