陕西省生态环境厅发布《陕西省重污染天气应急预案(2023年修订)》(征求意见稿),进一步完善全省重污染天气预警和应急响应机制,提高精准预报预警能力,确保重污染天气应急响应工作及时、高效、有序进行。统筹各级重污染天气应急工作,削减污染物浓度峰值,开展区域联防联动,确保高水平应对重污染天气,科学评估应急减排方案,持续改善大气环境质量。
陕西省生态环境厅关于公开征求《陕西省重污染天气应急预案(2023年修订)》(征求意见稿)意见的公告
为进一步减缓空气污染、保护公众健康,突出精准治污、科学治污、依法治污,按照生态环境部《深入打好重污染天气消除、臭氧污染防治和柴油货车污染治理攻坚战行动方案》相关工作要求,依据《中华人民共和国大气污染防治法》《陕西省大气污染防治条例》等相关法律法规,陕西省生态环境厅组织开展了《陕西省重污染天气应急预案(2023年修订)》(陕政函〔2017〕231号)修订工作,形成了《陕西省重污染天气应急预案(2023年修订)》(征求意见稿),现向社会公开征求意见,欢迎社会各界提出意见建议。
公开征集意见时间为:2023年10月25日至11月8日。
意见反馈渠道如下:
1.电子邮箱:hbtdqb@shaanxi.gov.cn
2.通讯地址:西安市新城区省政府大楼10层大气办(请在信封上注明“意见征集”字样)
3.传真:029-63916207
陕西省重污染天气应急预案(2023年修订)
(征求意见稿)
1 总则
1.1 编制目的
为贯彻落实《陕西省大气污染治理专项行动方案(2023-2027年)》,进一步完善全省重污染天气预警和应急响应机制,提高精准预报预警能力,确保重污染天气应急响应工作及时、高效、有序进行。统筹各级重污染天气应急工作,削减污染物浓度峰值,开展区域联防联动,确保高水平应对重污染天气,科学评估应急减排方案,持续改善大气环境质量,保护公众健康。
1.2 编制依据
依据《中华人民共和国环境保护法》、《中华人民共和国大气污染防治法》、《中华人民共和国突发事件应对法》、《陕西省大气污染防治条例》、中共中央国务院《关于深入打好污染防治攻坚战的意见》(2021年)、《关于推进重污染天气应急预案修订工作的指导意见》(环办大气函〔2018〕875号)、《关于加强重污染天气应对夯实应急减排措施的指导意见》(环办大气函〔2019〕648号)、《重污染天气重点行业应急减排措施制定技术指南(2020年修订版)》(环办大气函〔2020〕340号)、《重污染天气消除攻坚行动方案》、《环境空气质量指数(AQI)技术规定(试行)》(HJ633-2012)等法律法规及有关文件规定,贯彻《陕西省大气污染治理专项行动方案(2023-2027年)》,制定本预案。
1.3 适用范围
本预案适用于陕西省行政区域内发生重污染天气时的预警与应急响应工作,重污染天气应急仅针对PM2.5污染过程。
1.4 预案体系
本预案为《陕西省突发公共事件总体应急预案》体系的重要组成部分,是全省重污染天气应对工作的基础。
下级预案包括省级各有关部门、各市(区)、县(区)级重污染天气应急预案,企事业单位编制的重污染天气应急响应方案等,参照省级预案修订。
1.5 工作原则
(1)以人为本,预防为主。以改善环境空气质量、保障公众健康为出发点,提前预防,最大程度降低重污染天气对公众造成的危害。
(2)区域协作,联防联控。完善重点污染控制区、关中地区等城市和省级各部门之间的协作机制;建立区域预报预警污染联防联控机制,信息共享、上下联动、统一协调、统一行动、联合执法。
(3)分工明确,责任落实。明确省级各有关部门、各市(区)政府(管委会)分工,严格落实工作职责,落实7日精准预测预报、5日分析评估、提前3天管控调度、每天全时段值守并至少1支队伍开展督导工作机制,确保应急工作各环节“有人、有据、有序、有效”执行。
(4)源头控制,差异管理。严格落实工业源、扬尘源和移动源的源头管控措施;重点行业企业按照规范要求,开展绩效评级工作,实施差异化管控。
(5)信息公开,社会参与。完善信息公开制度,主动公布重污染天气预警及应对信息。加强宣传引导,提高公众自我防护意识及参与意识。
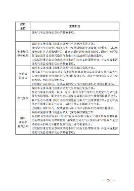
2组织机构和职责
2.1 省重污染天气应急指挥部
省政府成立省重污染天气应急指挥部(以下简称省指挥部),总指挥长由省政府分管副省长担任,副总指挥长由省政府分管副秘书长和省生态环境厅厅长担任。负责贯彻落实国家和省委、省政府对重污染天气应急工作的决策部署,组织省级重污染天气预报预警、应急响应、区域应急联动、督导督查、效果评估等工作。
省指挥部成员单位:省委宣传部、省委网信办、省委军民融合办、省政府办公厅、省发展和改革委员会(省能源局)、省教育厅、省工业和信息化厅、省公安厅、省财政厅、省自然资源厅、省生态环境厅、省住房和城乡建设厅、省交通运输厅、省农业农村厅、省卫生健康委员会、省应急管理厅、省国资委、省市场监督管理局、省气象局、省通信管理局和国网陕西省电力公司。各成员单位负责本部门预案的制修订,响应效果评估,并对其预案(方案)管控措施的落实情况、演练情况进行检查指导,具体职责分工见附件。
2.2 省重污染天气应急指挥部办公室
省重污染天气应急指挥部办公室(以下简称省指挥部办公室)设在省生态环境厅,办公室主任由省生态环境厅分管副厅长担任。
负责贯彻省指挥部的决策部署,制定和实施重污染天气应急工作有关制度;协调省指挥部各成员单位和各市(区)参与重污染天气应急响应工作;汇总、上报重污染天气应急响应情况;提出启动、调整、解除应急响应的建议;组织和协调区域应急联动工作;承担区域预警信息发布;提出应急响应工作的问责、奖惩意见;承担省指挥部交办的其他工作。
2.3 监测预报预警组
由省生态环境厅和省气象局牵头,共同组成监测预报预警组,负责制定重污染天气空气质量的监测和预报预警工作方案,方案报送省指挥部办公室。负责对全省空气质量和气象条件进行监测,建立环境空气质量数据与气象数据共享机制;对空气质量形势进行研判;负责全省空气质量预报;会同专家咨询组建立会商研判及重污染应急响应期间值守工作机制;对发生在其他省份有可能对我省造成重污染天气的信息进行收集、分析和研判;相关信息和各项技术材料及时报送省指挥部办公室。承担省指挥部办公室交办的其他任务等。
2.4 专家咨询组
由省生态环境厅会同相关成员单位成立专家咨询组,并设立专家库。负责重污染天气应急研判分析评估,推进重污染天气成因与应对方法研究,分析和研判各市(区)大气污染状况;参与重污染天气预警与响应会商等工作,提出重污染天气应对管控建议和技术指导意见;对每次区域重污染天气预警应急响应措施实施效果及年度应急响应情况进行评估和总结;及时向省指挥部办公室报送各项技术材料。承担省指挥部办公室交办的其他任务等。
2.5 督导督查组
由省生态环境厅牵头,组织省发展和改革委员会(省能源局)、省工业和信息化厅、省公安厅、省自然资源厅、省住房和城乡建设厅、省交通运输厅、省农业农村厅、省应急管理厅、省市场监督管理局、省通信管理局、省国资委等相关部门参与,共同组成督导督查组。负责区域预警期间每日对省级相关部门、各市(区)和企事业单位在重污染天气期间的应急响应责任、措施落实情况进行督查;非预警期间有计划对各部门和市(区)应急预案制度建立、预案编制、演练等情况进行督导;督导督查工作情况及时反馈省指挥部办公室。承担省指挥部办公室交办的其他任务。
2.6 信息宣传组
由省委宣传部指导,省生态环境厅、省委网信办等相关部门按职责分工,开展信息公开、新闻宣传、政策解读等工作;负责舆情收集、汇总、分析和上报等,及时做好舆情引导,化解和消除不良舆论影响。
2.7 地方应急指挥机构
各市、县(区)分别设立各自重污染天气应急指挥机构,负责本行政区重污染天气预警与应急响应工作。
3 监测预报会商
3.1 监测
监测预报预警组严格按照有关规定开展空气质量和气象条件监测,做好数据处理与现状分析工作;建立数据共享机制;建立重污染应急响应期间值守工作机制;相关信息及时报送省指挥部办公室。
3.2 预报
监测预报预警组每日对各市(区)未来7日空气质量等级范围和PM2.5日均浓度进行预报,及时向省指挥部办公室提交重污染天气提示信息。各市(区)依据预测结果,参考省级预报信息进行预报;渭南市承担韩城市、咸阳市承担杨凌示范区预测预报工作。
3.3 会商
建立健全会商研判机制。监测预报预警组会同专家咨询组每日会商研判1次,对未来7日空气质量及气象预测预报状况进行会商,分析评估5日空气质量,提前3天提出重污染天气应对管控调度建议。重污染天气应急响应期间,加密会商频次。根据会商结果及时提出调整、解除预警建议。会商结果及时报送省指挥部办公室。
4 预警
4.1 预警分级与类别
重污染天气预警采用PM2.5日均浓度为指标,PM2.5预测日均值按连续24小时(可以跨自然日)均值计算。
预警级别从低到高依次为黄色预警、橙色预警和红色预警。当预测出现3日及以上重污染天气过程时,要按照空气质量预报结果上限确定预警级别。
黄色预警:预测PM2.5日均浓度达到重度污染水平;或PM2.5日均浓度达到中度污染水平持续48小时及以上,且可能发生短时重度污染,未达到高级别预警条件。
橙色预警:预测PM2.5日均浓度达到重度污染水平持续48小时;或PM2.5日均浓度达到中度污染水平持续72小时及以上,且可能发生短时重度污染,未达到高级别预警条件。
红色预警:预测PM2.5日均浓度达到重度污染水平持续72小时且PM2.5日均浓度达到严重污染水平持续24小时及以上。
预警类别包括城市预警和区域预警。区域指关中地区,包括西安市、宝鸡市、咸阳市(含杨凌示范区)、铜川市、渭南市(含韩城市)。
4.2 预警发布
4.2.1 发布时间
重污染天气城市预警原则上提前48小时以上发布预警信息,区域预警信息原则上提前1-2日发布,当接到生态环境部发布的区域预警信息时,应及时发布。
若遇特殊气象条件未能提前发布,或已出现重污染天气,监测预警预报组和专家咨询组应及时组织专家会商并报请省指挥部办公室启动预警发布程序。
4.2.2 发布程序
(1)城市预警
预测达到城市(区)预警条件时,由各市(区)重污染天气应急指挥机构根据本行政区监测预警情况或收到省指挥部办公室提示信息及时发布,对重点县(市、区)可提高预警级别,并报省指挥部办公室备案。
(2)区域预警
当预测到关中地区有3个及以上设区城市空气质量达到红色预警级别时,报省指挥部总指挥长批准后,省指挥部办公室发布区域红色预警,抄送省指挥部成员单位,指挥区域内城市同步发布相应级别的预警,并向媒体和公众发布信息。
4.2.3 特殊发布条件
在接到生态环境部预警信息或结合实际情况,省指挥部办公室可向相关市(区)发出提示性信息,提示相关市(区)发布预警或提高预警等级。
当预测到环境空气质量可能受省外污染影响明显时,监测预警预报组和专家咨询组应开展会商,确定污染来源后向省指挥部办公室报告,省指挥部办公室向生态环境部报告,并同时向可能受影响的市(区)发出提示性信息,接到预警信息的市(区)按照信息中的预警级别发布相应的预警信息。
提示性信息经省指挥部办公室主任审核后,由省指挥部办公室发出。
预警发布信息应明确预警级别、预警启动时间、首要污染物、持续时间,区域预警信息应明确区域应急联动的城市范围等内容,同时向媒体和公众发布信息。
4.3 预警级别的调整与解除
当预测发生前后两次重污染过程,且间隔时间未达到36小时,按一次重污染过程从高级别启动预警。当预测或监测空气质量达到更高级别预警条件时,尽早采取升级措施。
当预测或监测空气质量改善到相应级别预警启动标准以下,且预测将持续36小时以上时,可降低预警级别或解除预警,并及时发布预警调整或解除信息。
预警调整、解除的主体及程序和预警信息发布相同。
5 应急响应
5.1 响应分级
重污染天气实行三级响应:
(1)当发布黄色预警时,启动Ⅲ级响应;
(2)当发布橙色预警时,启动Ⅱ级响应;
(3)当发布红色预警时,启动Ⅰ级响应。
5.2 响应启动
重污染天气城市预警信息发布后,各市(区)人民政府应按照本市(区)重污染天气应急预案,按程序及时启动应急响应,迅速组织落实应急响应措施。如有必要,预警启动时可采取更高等级的应急响应措施。
区域预警发布后,相关城市按程序及时启动应急响应。
5.3 应急响应措施
5.3.1 应急响应基本原则
应急响应措施包括健康防护措施、建议性污染减排措施和强制性污染减排措施。
各市、县(区)人民政府应按照本预案要求,在强制性减排措施中,针对不同首要污染物,统一应急减排措施比例要求。突出重点区域、高值区域,重点控制颗粒物、二氧化硫、氮氧化物和挥发性有机物排放,减排比例在黄色、橙色和红色预警期间,应分别达到全社会占比的10%、20%和30%以上。各市、县(区)根据本地污染物排放构成,可内部调整二氧化硫和氮氧化物的减排比例,但二者减排比例之和不应低于上述总体要求。
应急响应期间,各市(区)可结合本地实际情况,在本预案Ⅲ级、Ⅱ级、Ⅰ级响应措施的基础上,制定更具体、更严格的应急减排措施。
5.3.2 实施差异化分级应急管控
为保障正常民生需求和社会运行,引导企业自觉提高治理和管理水平,对重点行业企业实行环保绩效分级和差异化管控,对涉及民生需求的企业、重点建设工程纳入保障类清单进行保障。
5.3.3 科学编制应急减排清单
各市、县(区)应当按照相关要求制定并及时修订重污染天气应急减排清单,确保涉气污染源全部纳入应急减排清单。各市、县(区)要结合首要污染物控制要求,认真核算应急减排基数和不同预警级别工业源、扬尘源和移动源清单的应急减排比例,制定科学、合理、有效的差异化管控措施,形成正向激励指标,分类施治、科学管控,防止“一刀切”。
原则上,工业企业减排措施应以停/限生产线或工序(设备)为主,各市、县(区)可对区域内长流程钢铁、焦化、石灰窑、铸造、电解铝、炭素、铅锌冶炼、水泥、烧结类砖瓦窑、建筑及卫生陶瓷、耐火材料、玻璃(平板玻璃、玻璃棉、玻璃纤维等)、岩矿棉、炼油与石油化工、煤制氮肥、制药、农药以及煤化工等生产工序不可中断或短时间内难以完全停产的企业,通过预先调整生产计划,有效落实应急减排措施,也可结合当地实际情况,采取区域统筹的方式,实行轮流停产、限制生产负荷等措施实现应急减排目标。
5.3.4 精准实施应急减排措施
纳入应急减排清单企业应制定“一厂一策”减排方案,载明企业生产工艺流程、涉气产排污环节及污染物排放情况,确定不同级别预警下的应急减排措施,明确具体停限产装置、工艺环节和各类关键性指标,做到企业应急减排措施“可操作、可监测、可核查”。
5.3.5 强化区域响应联防联控
在落实应急响应措施的基础上,利用区域联防联控制度,通过信息共享、会商研判、应急响应、联合执法等机制,不断增强区域大气污染防治工作合力,持续削减区域大气污染物排放总量,进一步改善区域环境空气质量。
5.4 城市响应
5.4.1 III级应急响应措施
(1)健康防护措施
在重污染天气区域发布健康防护警示,提醒儿童、孕妇、老年人和呼吸道疾病、心脑血管疾病等易感人群患者应当留在室内,避免户外运动,尽量减少开窗通风时间,确需外出的,应采取防护措施;医疗卫生机构加强对呼吸类疾病患者的就医指导和诊疗保障;一般人群减少或避免户外运动,室外工作、执勤、作业、活动等人员可以采取佩戴口罩、缩短户外工作时间等必要的防护措施;中小学、幼儿园及同等学历学校合理调整教学计划,尽量安排室内课程,减少户外活动;已安装空气净化装置的幼儿园、中小学和企事业单位等,及时开启空气净化装置。
(2)建议性污染减排措施
①倡导公众绿色生活,节能减排,节约用电,尽量乘坐公共交通工具出行;减少燃油私家车出行,驻车及时熄火,减少车辆原地怠速运行时间,有条件的尽量选择电动汽车等方式出行;企事业单位可实行错峰上下班。
②公共交通管理部门加大公共交通运力保障;合理增加城市主干道公交、地铁等公共交通工具的营运频次和营运时间;有条件的城市可免除公交乘车费用。
③倡导公众绿色消费,尽量减少对产生异味、刺激性气体及油烟等产品的使用。
(3)强制性减排措施
工业减排措施:
①工业企业严格按照重污染应急减排清单中的III级减排措施和比例要求执行,并可制定更具体、更严格的应急减排措施和减排比例。
②加强督查和执法检查,确保涉气工业企业按照“一厂一策”要求执行应急减排措施。保障类企业根据民生需求“以热定产(电)”或“以量定产”。
③积极利用区外来电,严格执行绿色节能调度,降低煤电外输量;超低排放燃煤电厂在满足区域供电平衡和热力供应的前提下,煤耗低的机组优先发电。
④加强大气污染治理,电力、钢铁、焦化、有色、化工、煤炭等涉及大宗物料运输企业实施错峰运输等措施,降低大气污染物排放对环境空气质量的影响。
移动源减排措施:
①除特殊车辆外,城市建成区内禁止国IV及以下重型和中型柴油货车(含燃气)、三轮汽车、低速载货汽车和拖拉机上路行驶。加大重点路段重型柴油货车、高排放车辆尾气路检和专项执法检查。加大建筑垃圾、渣土、砂石料等运输车辆抛冒滴漏查处频次。
②引导过境大型柴油货车避开主城区行驶。
③停止使用国II及以下非道路移动机械(清洁能源和抢修抢险非道路移动机械除外)。
扬尘源减排措施:
①矿山、砂石料场、石材厂、石板厂等停止露天作业;停止室外建筑拆除、喷涂、粉刷、切割、护坡喷浆、混凝土搅拌等作业。
②未纳入保障类名单的施工工地(含企业内堆场)停止涉土作业(包括停止土石方开挖、回填、场内倒运、掺拌石灰、混凝土剔凿、改造、建筑工程配套道路和管沟开挖等作业),禁止喷涂粉刷、护坡喷浆、建筑拆除、切割、打磨、焊接、混凝土搅拌等涉气作业(塔吊或地下施工等不受影响),物料堆放等场所完全覆盖。
③已纳入保障类名单的工程、应急抢险施工等根据需要可继续作业,但应严格执行“六个百分百”。
④在常规作业基础上,对城市主干道和易产生扬尘道路,在日常道路保洁频次的基础上,增加道路机械化清扫(冲洗)、洒水等作业频次和范围(结冰期等特殊气象条件情况除外),但应避开早、中、晚城市交通高峰期。加强交通工程施工和公路运输监督管理,采取有效措施防治公路扬尘污染。
其他减排措施:
严格执行禁止城市及周边地区农作物秸秆、树叶、果树枝、垃圾露天焚烧等、禁止燃放烟花爆竹以及停止露天烧烤等面源管控措施。
5.4.2 II级应急响应措施
在执行落实Ⅲ级应急响应措施基础上,增加措施如下:
(1)健康防护措施
由教育部门指导中小学、幼儿园及同等学历学校合理调整教学计划,停止户外活动。
(2)建议性污染减排措施
排污单位自觉调整生产周期,减少污染物排放。
(3)强制性减排措施
工业减排措施:
①工业企业严格按照重污染应急减排清单中的II级减排措施和比例要求执行。
②降低工业用煤量,严控响应区域内煤电外输。
移动源减排措施:
①在落实III级应急响应措施的基础上,增加公共交通运力,保障市民出行。
②矿山(含煤矿)、洗煤厂、物流(除民生保障类)等涉及大宗物料运输(日载货车辆进出10辆次以上)的单位禁止使用国IV及以下重型和中型载货汽车(含燃气)进行运输(特殊车辆、危化品车辆除外)。除特殊车辆外,城市及区(县)建成区内禁止重型和中型柴油货车(含燃气)、三轮汽车、低速载货汽车和拖拉机上路行驶。
③加强城市重点区域交通疏导。停止使用国III及以下非道路移动机械(清洁能源和抢修抢险非道路移动机械除外)。
扬尘源减排措施:
停止建筑工地室外作业,裸露场地要增加洒水降尘频次(至少3次/日)。
其他减排措施:
根据气象条件适时开展人工增雨(雪)作业等人工影响天气措施。
5.4.3 I级应急响应措施
在执行Ⅱ级应急响应措施基础上,增加如下措施:
(1)健康防护措施
①教育部门可根据实际污染状况指导有条件的幼儿园、中小学校停课,并合理安排停课期间学生的学习,做到停课不停学。
②户外作业者临时停止作业。
(2)建议性污染减排措施
倡导企事业单位采取调休、错峰上下班、远程办公等弹性工作制。
(3)强制性污染减排措施
工业减排措施:
工业企业严格按照重污染应急减排清单中的I级减排措施和比例要求执行。
移动源减排措施:
①由各地政府严格落实减排措施,实施更加严格的机动车禁限行管理措施,特殊车辆除外。
②除特殊车辆外,禁止重型和中型货车、三轮汽车、低速货车和拖拉机上路行驶。优化过境车辆绕行路线以及时间,强化绕行疏导。
③建筑垃圾、混凝土罐车、危险化学品(含剧毒化学品)、散装物料、煤、焦、渣、沙石和土方等运输车辆全天禁止上路行驶。
④除特殊车辆外,停止使用非道路移动机械。
5.5 应急响应的调整与解除
根据重污染天气预警信息发布、调整与解除情况,及时调整应急响应级别及响应措施。预警解除后,及时终止应急响应。
应急响应调整、解除的主体及程序和应急响应启动相同。
6 信息公开和总结评估
6.1 信息公开
6.1.1 信息公开的内容
(1)应急预案和应急减排清单
各市、县(区)应急指挥机构要按照有关要求及时组织修订城市应急预案和应急减排清单(除涉密企业或涉密信息等),并及时向社会公布。
(2)预警信息
各市、县(区)应急指挥机构在预警期间向社会公布信息包括但不限于环境空气质量监测数据、预警等级、重污染天气可能持续的时间、污染程度、潜在的危害及防范建议、应急工作情况等。
6.1.2 信息公开形式
信息公开通过报刊、广播、电视、网络、移动通讯、政务新媒体等官方媒体,以信息发布、科普宣传、情况通报、专家访谈等形式向社会公布。
6.2 总结评估
城市预警解除后,各市(区)人民政府应对每次重污染天气应急情况进行总结,内容包括但不限于重污染天气成因技术分析报告、预报预警信息发布情况、应急响应启动和终止情况、应急减排措施落实情况、应急保障情况、效果评估、存在的问题及改进措施等。评估报告在预警解除后5个工作日内提交省指挥部办公室。
区域预警解除后,各成员单位、各市(区)对重污染天气应急情况进行总结评估,评估报告在预警解除后5个工作日内报送省指挥部办公室,督导督查组和信息宣传组同步报送相关报告。专家咨询组应在2周内将全面评估总结报告提交省指挥部办公室。
专家咨询组应对年度应急响应情况进行全面总结与评估,内容包括重污染天气发生的频次、应急预案实施情况、应急响应措施实施环境效益和经济成本、应急减排措施的针对性和可操作性、应急减排项目清单的更新和完善、以及存在的突出问题与改进措施等。每年4月底前将上一年度评估报告提交省指挥部办公室。
7 预案管理
7.1 预案修订与报备
各市(区)、省指挥部各成员单位要根据国家和省上相关要求,组织开展修订工作,并参照省级预案修订文件要求,三个月内完成预案修订工作。各地应动态更新完善重污染天气重点行业企业应急减排清单和相关实施方案,切实提高应急预案的针对性和可操作性。有关法律、行政法规、规章、标准、上位预案中的有关规定发生变化,或应急预案制定单位认为应当修订的,要及时进行修订。
在预案执行过程中,发现存在问题需进行修订的,按照有关规定及时进行修订并报省指挥部办公室备案。
各企事业单位应按生态环境部门的要求制定重污染天气应急响应方案,并报当地生态环境部门备案。
7.2 宣传培训
各成员单位和各级人民政府应充分利用互联网、电视、广播、报纸等,加强预案及重污染天气应急法律法规、重污染天气形成机理、危害、治理工作和个人健康防护措施等科普知识的宣传,及时、准确、客观向社会发布重污染天气事件相关情况,主动回应社会关切,澄清不实信息,正确引导舆论。
各市(区)应完善重污染天气应急预案培训制度,根据应急预案职责分工,制定培训计划,明确培训方式、内容和时间,并对培训效果进行考核,确保培训规范有序进行。
7.3 预案演练
各级政府应组织预案演练,重点检验重污染天气预警信息发布、应急响应措施落实、监督检查执行等情况,演练结束后及时总结评估。
8 监督检查
8.1 监督督导
区域应急响应期间,督导督查组按职责开展监督督导。
8.2 公众监督
各市(区)人民政府和各成员单位应建立健全公众监督机制,制定奖惩制度,利用政府网站、市长信箱、市民热线等公众监督平台,鼓励公众对重污染天气应急措施的落实情况进行监督和举报。
8.3 责任与奖惩
对在应急响应工作中未按规定履行职责的市(区)、单位或个人,依法依规约谈相关市(区)人民政府或相关部门,追究有关人员责任。对在重污染天气应对工作中玩忽职守、失职、渎职的相关责任人给予行政处分,构成犯罪的,移交司法机关依法追究刑事责任。对应急响应期间未落实减排措施、自动监测数据造假、生产记录造假等行为,严格依法查处。对已评定绩效等级的重点行业企业、绿色标杆工地等,未达到相应指标要求的,按规定降级处理。对在应急处置工作中反应迅速、措施妥当、做出突出贡献的集体和个人,给予表扬和奖励。
9 应急保障
9.1 组织保障
省指挥部负责统一领导、指挥全省重污染天气应急处置工作。各市(区)政府结合本地实际,完善重污染天气应急处置工作体系,明确部门职责,建立协同联动工作机制,统筹做好重污染天气预测、预警、应急响应、总结评估等工作,妥善应对重污染天气。
9.2 经费保障
各级财政部门应该按照生态环境领域省级与市县财政事权和支出责任划分改革实施方案,做好重污染天气应急资金保障工作。
9.3 能力保障
持续完善预报预警模型、环境空气质量模拟等软硬件设施,配备专职预报、评估人员;加强省、市级预报预警平台建设,不断提高预报预警精度;完善重污染天气应急管理数据库,实现各级信息共享,不断提高总结评估工作质量。
9.4 人力资源保障
指挥部各成员单位要充分发挥职能作用,明确专门人员负责重污染天气应急工作,提高应对重污染天气的组织、协调、实施和监管能力,保证预警和响应工作落实。
9.5 通信保障
各级人民政府及有关部门应建立重污染天气应急值守制度,健全通信和信息保障机制,明确重污染天气应急负责人和联络员,并保持24小时通信畅通,保证应急信息和指令的及时有效传达。
9.6 医疗卫生保障
各级卫生健康部门要加强医疗物资储备,健全因重污染天气所致疾病突发事件的应急调配与响应机制。开展重污染天气医疗防护与救治研究,加强健康防护常识宣教。
10 附则
本预案自印发之日起实施。
2017年10月30日陕西省人民政府印发的《陕西省重污染天气应急预案》(陕政函〔2017〕231号)同时废止。
本预案由省指挥部办公室负责解释。
11 附录:名词解释
11.1重污染天气
根据《环境空气质量指数(AQI)技术规定(试行)》(HJ633-2012),指环境空气质量指数(AQI)大于200,即空气质量达到5级(重度污染)及以上污染程度的大气污染。本预案中重污染天气预警采用PM2.5日均浓度为指标。预测PM2.5日均浓度达到重度污染水平;或PM2.5日均浓度达到中度污染水平持续48小时及以上,且可能发生短时重度污染,即启动重污染天气黄色预警。
11.2PM2.5日均浓度
PM2.5日均浓度按24小时滑动平均值计算,其污染级别确定方式如下:参照《环境空气质量指数(AQI)技术规定(试行)》,以PM2.524小时滑动平均值作为“PM2.524小时平均浓度”得到其对应的空气质量分指数,以该分指数作为“空气质量指数”确定其对应的“空气质量指数类别”(即污染级别)。短时重度污染确定方式如下:参照中国环境监测总站《关于对“全国城市空气质量实时发布平台”发布内容进行调整的通知》所规定的方法,以1小时PM2.5浓度作为判定指标,当1天中部分小时浓度大于150微克/立方米时,即认为出现短时重度污染。
11.3特殊车辆
(1)悬挂新能源号牌的新能源汽车(国家发改委《新能源汽车产业发展规划(2021-2035年)》中定义的新能源车,包括纯电动汽车、插电式混合动力(含增程式)汽车和燃料电池汽车);(2)公共汽车、出租汽车(不含租赁车辆);(3)经市公安交通管理部门核定的学校校车、单位班车、邮政及快递运送专用车辆、殡仪馆的殡葬车辆;(4)大型客车,省际长途客运车辆,持有市交通运输管理部门核发的旅游客运证件的车辆;(5)执行任务的消防车、救护车、工程救险车,喷涂统一标识并执行任务的行政执法车辆和清障专用车辆,环卫车辆,园林、道路养护的专项作业车辆,应急车辆;(6)“绿色通道”车辆(即整车运送鲜活农产品的车辆,包括新鲜蔬菜水果,鲜活水产品,活体畜禽,新鲜的肉、蛋、奶);经市粮油行政管理部门核准、具有统一标识的粮油食品配送车辆;(7)“领”字头号牌(牌照黑底红字)车辆及经批准临时入境的车辆;(8)用于重大活动保障,获得政府部门批准运营的执勤车辆。
11.4企业绩效分级
按照《重污染天气重点行业应急减排措施制定技术指南》及省级相关文件要求,将重点行业企业评定为A、B、C、D四个等级,或引领性和非引领性企业。




