7月25日,上海市人民政府发布《上海市浦东新区固定污染源排污许可分类管理名录》。本名录依据《固定污染源排污许可分类管理名录(2019年版)》,结合浦东新区产业特点及污染物减排和固体废物资源化再利用等实际情况制定,共对33个行业(工序)排污许可管理类别进行补充和调整。
上海市生态环境局关于印发《上海市浦东新区固定污染源排污许可分类管理名录》的通知
浦东新区生态环境局、自贸区管委会保税区管理局、临港新片区管理委员会、各有关单位:
为推进构建以排污许可制为核心的固定污染源监管制度体系,全面实施排污许可制,突出精准治污、科学治污、依法治污,根据《排污许可管理条例》《上海市浦东新区固体废物资源化再利用若干规定》《固定污染源排污许可分类管理名录(2019年版)》等规定,结合浦东新区实际,我局研究制定了《上海市浦东新区固定污染源排污许可分类管理名录》。现予公布,请遵照执行。
上海市生态环境局
2023年7月20日
上海市浦东新区固定污染源排污许可分类管理名录
第一条 为进一步突出环境管理重点,科学实施排污许可、排污登记管理,根据《中华人民共和国水污染防治法》《中华人民共和国大气污染防治法》《中华人民共和国固体废物污染环境防治法》《中华人民共和国噪声污染防治法》《排污许可管理条例》《上海市浦东新区固体废物资源化再利用若干规定》等有关法律法规规定,制定本名录。
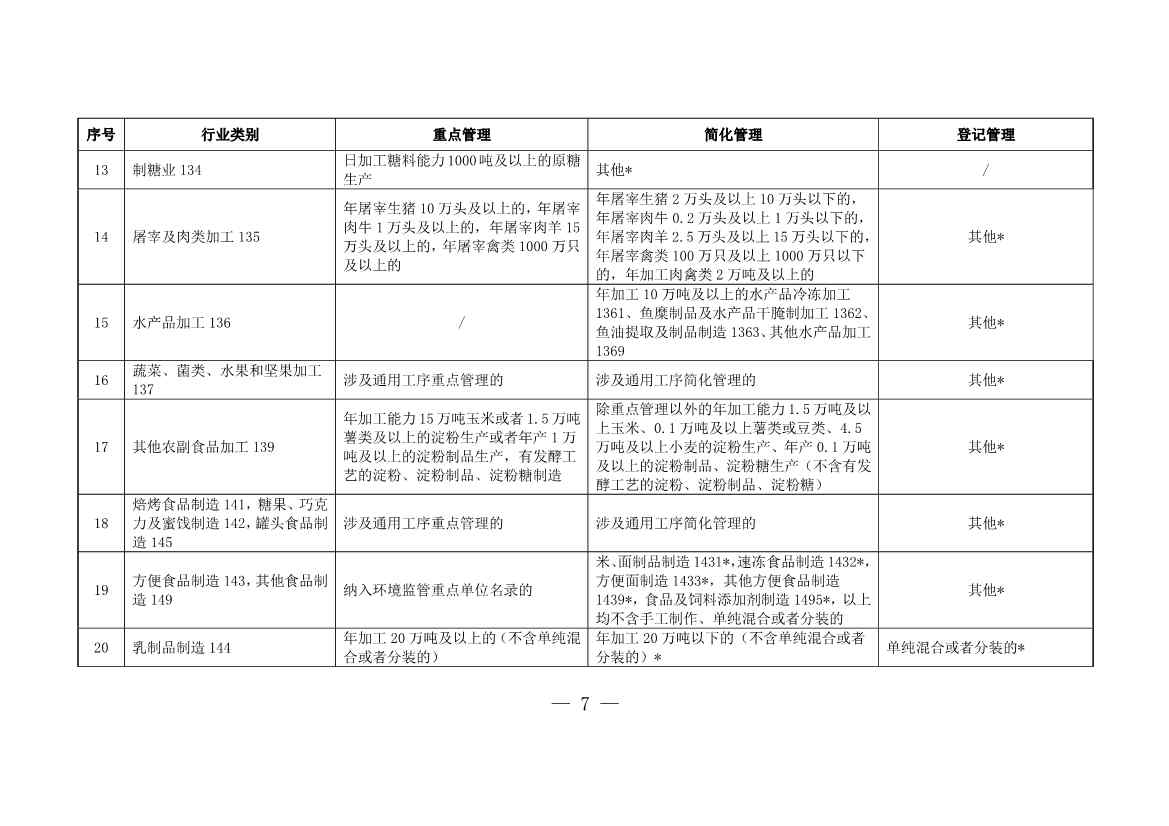
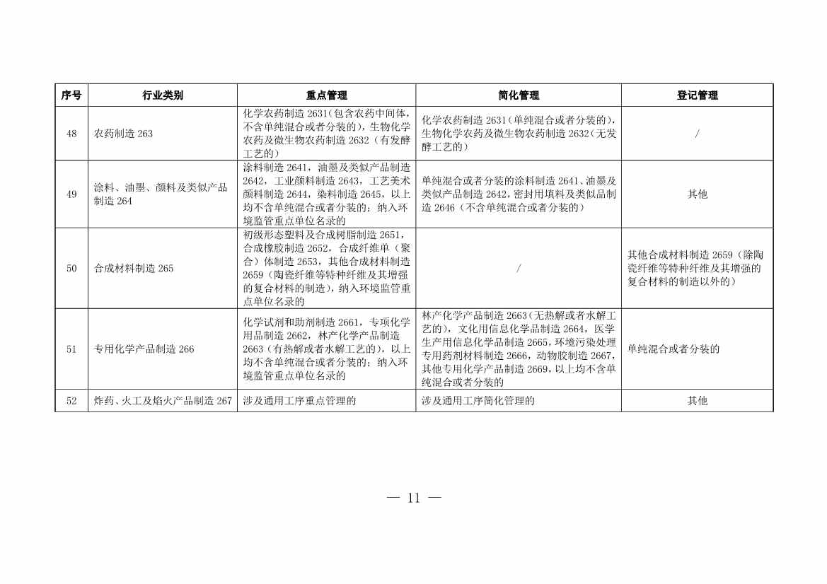
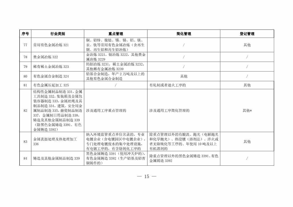
第二条 本名录依据《固定污染源排污许可分类管理名录(2019年版)》,结合浦东新区产业特点及污染物减排和固体废物资源化再利用等实际情况制定,共对33个行业(工序)排污许可管理类别进行补充和调整。
第三条 本名录在浦东新区行政区域内(包括自贸区保税区、临港新片区的浦东新区范围)实施。
第四条 本名录依据《国民经济行业分类》(GB/T 4754-2017)及其修改单划分行业类别,并根据相关行业的污染物产生量、排放量、对环境的影响程度等因素,对排放污染物的企业事业单位和其他生产经营者(以下简称排污单位)实行排污许可重点管理、简化管理和排污登记的分类管理。
第五条 因本名录实施导致排污许可管理类别发生调整的现有排污单位,应在本名录实施后一年内申请取得排污许可证或者填报排污登记表;其他现有排污单位,应当按照国家有关规定申请取得排污许可证或者填报排污登记表。
新建排污单位应当依据本名录在启动生产设施或者发生实际排污之前申请取得排污许可证或者填报排污登记表。
第六条 同一排污单位在同一场所从事本名录中两个及以上行业(含通用工序)生产经营的,申请一张排污许可证,管理类别按照其中单个等级最高的确定。
第七条 属于本名录第112类行业的排污单位,涉及本名录规定的第113至116类规定的锅炉、工业炉窑、表面处理、水处理等通用工序重点管理、简化管理或者登记管理的,应当按其涉及通用工序的管理类别申请领取排污许可证或者填报排污登记表;有下列情形之一的,应当申请取得重点管理排污许可证:
(一)被列入环境监管重点单位名录的;
(二)二氧化硫或者氮氧化物年排放量大于250吨;
(三)烟粉尘年排放量大于500吨的;
(四)化学需氧量年排放量大于30吨,或者总氮年排放量大于10吨,或者总磷年排放量大于0.5吨的;
(五)氨氮、石油类和挥发酚合计年排放量大于30吨的;
(六)其他单项有毒有害大气、水污染物污染当量数大于3000的。污染当量数按照《中华人民共和国环境保护税法》的规定计算。
第八条 属于化学原料和化学制品制造业26、医药制造业27行业的研发中试,按照本名录申请取得排污许可证或者填报排污登记表。
第九条 本名录所称环境监管重点单位,是指按照《环境监管重点单位名录管理办法》依法确定的水环境重点排污单位、地下水污染防治重点排污单位、大气环境重点排污单位、噪声重点排污单位、土壤污染重点监管单位。
因纳入环境监管重点单位名录而实施排污许可重点管理的持证排污单位,其排污许可管理类别根据上海市环境监管重点单位名录做动态调整。
第十条 本名录由上海市生态环境局负责解释,并适时修订。
第十一条 本名录自2023年9月1日起施行,有效期5年。















