北极星环保网获悉,7月22日,汕头市人民政府发布了关于印发汕头市加快建立健全绿色低碳循环发展经济体系实施方案的通知,《方案》提出主要目标,到2025年,产业结构、能源结构、交通运输结构、用地结构更加优化,生产生活方式绿色转型成效显著,传统产业绿色低碳发展取得积极进展,绿色产业持续发展壮大,基础设施绿色化水平不断提高,清洁生产水平持续提高,非化石能源消费比重稳步提升,能源利用效率大幅提高,单位国内生产总值二氧化碳排放量实现较大幅度下降,主要污染物排放持续减少,资源循环利用水平不断提高,绿色低碳技术体系逐步健全,法规政策体系更加完善,绿色低碳循环发展经济体系基本建成。
到2035年,绿色发展内生动力显著增强,绿色产业规模明显提高,非化石能源消费比重大幅提升,碳排放达峰后稳中有降,绿色生产生活方式总体形成,生态环境根本好转,美丽汕头基本建成,成为更具辐射力带动力的国家经济特区、现代化沿海经济带重要发展极,进入全国高质量发展先进地区行列。
汕头市人民政府关于印发汕头市加快建立健全绿色低碳循环发展经济体系实施方案的通知
汕府〔2023〕30号
各区县人民政府,市政府各部门、各直属机构:
现将《汕头市加快建立健全绿色低碳循环发展经济体系实施方案》印发给你们,请认真贯彻执行。执行中遇到的问题,请径向市发展改革局反映。
汕头市人民政府
2023年7月18日
汕头市加快建立健全绿色低碳循环发展经济体系实施方案
为贯彻落实《国务院关于加快建立健全绿色低碳循环发展经济体系的指导意见》(国发〔2021〕4号)和《广东省人民政府关于加快建立健全绿色低碳循环发展经济体系的实施意见》(粤府〔2021〕81号)部署要求,加快建立健全我市绿色低碳循环发展经济体系,促进经济社会发展全面绿色转型,现结合我市实际制定如下方案。
一、总体要求
(一)指导思想。以习近平新时代中国特色社会主义思想为指导,深入贯彻落实党的二十大和中央经济工作会议精神,深入贯彻习近平生态文明思想和习近平总书记视察广东、视察汕头重要讲话重要指示精神,认真落实党中央、国务院决策部署和省委、省政府工作安排,立足新发展阶段,贯彻新发展理念,构建新发展格局,牢牢抓住支持汕头建设新时代中国特色社会主义现代化活力经济特区重大战略机遇,把握生态文明建设以降碳为重点战略方向的关键时期,从供给和需求两端同时发力,全方位全过程推行绿色规划、绿色设计、绿色投资、绿色建设、绿色生产、绿色流通、绿色生活、绿色消费,统筹推进高质量发展和高水平保护,建立健全绿色低碳循环发展的经济体系,确保实现碳达峰、碳中和目标,推动我市绿色发展迈上新台阶。
(二)工作原则
系统推进,重点突破。统筹产业结构调整、污染治理、生态保护、应对气候变化,坚持降碳、减污、扩绿、增长协同推进,把绿色低碳循环发展理念和模式贯穿到经济社会发展各领域、各环节,重点调整优化产业结构、能源结构、交通运输结构和用地结构,大力发展绿色低碳产业。
生态优先,绿色发展。坚持节约资源和保护环境的基本国策,牢固树立“绿水青山就是金山银山”理念,深入推进环境污染防治,持续提升生态环境质量,推动降低能耗强度和碳排放强度,使发展建立在高效利用资源、严格保护生态环境、有效控制温室气体排放的基础上。
深化改革,创新驱动。把握新一轮科技革命重大机遇,加强环境治理体系和治理能力现代化建设,加快推进绿色技术创新、模式创新、管理创新和机制创新,健全绿色低碳循环发展的生产、流通、消费体系,完善价格、财税、金融、市场化交易等支撑保障措施,持续增强绿色发展的动力和活力。
市场导向,多方参与。积极发挥政府引导作用,充分发挥市场在资源配置中的决定性作用,加快完善绿色低碳循环发展的激励约束机制,激发市场主体参与绿色低碳循环发展的积极性,推动形成绿色低碳的生产方式和生活方式,构建政府、市场、企业、公众等多方参与的绿色发展格局。
(三)主要目标
到2025年,产业结构、能源结构、交通运输结构、用地结构更加优化,生产生活方式绿色转型成效显著,传统产业绿色低碳发展取得积极进展,绿色产业持续发展壮大,基础设施绿色化水平不断提高,清洁生产水平持续提高,非化石能源消费比重稳步提升,能源利用效率大幅提高,单位国内生产总值二氧化碳排放量实现较大幅度下降,主要污染物排放持续减少,资源循环利用水平不断提高,绿色低碳技术体系逐步健全,法规政策体系更加完善,绿色低碳循环发展经济体系基本建成。
到2035年,绿色发展内生动力显著增强,绿色产业规模明显提高,非化石能源消费比重大幅提升,碳排放达峰后稳中有降,绿色生产生活方式总体形成,生态环境根本好转,美丽汕头基本建成,成为更具辐射力带动力的国家经济特区、现代化沿海经济带重要发展极,进入全国高质量发展先进地区行列。
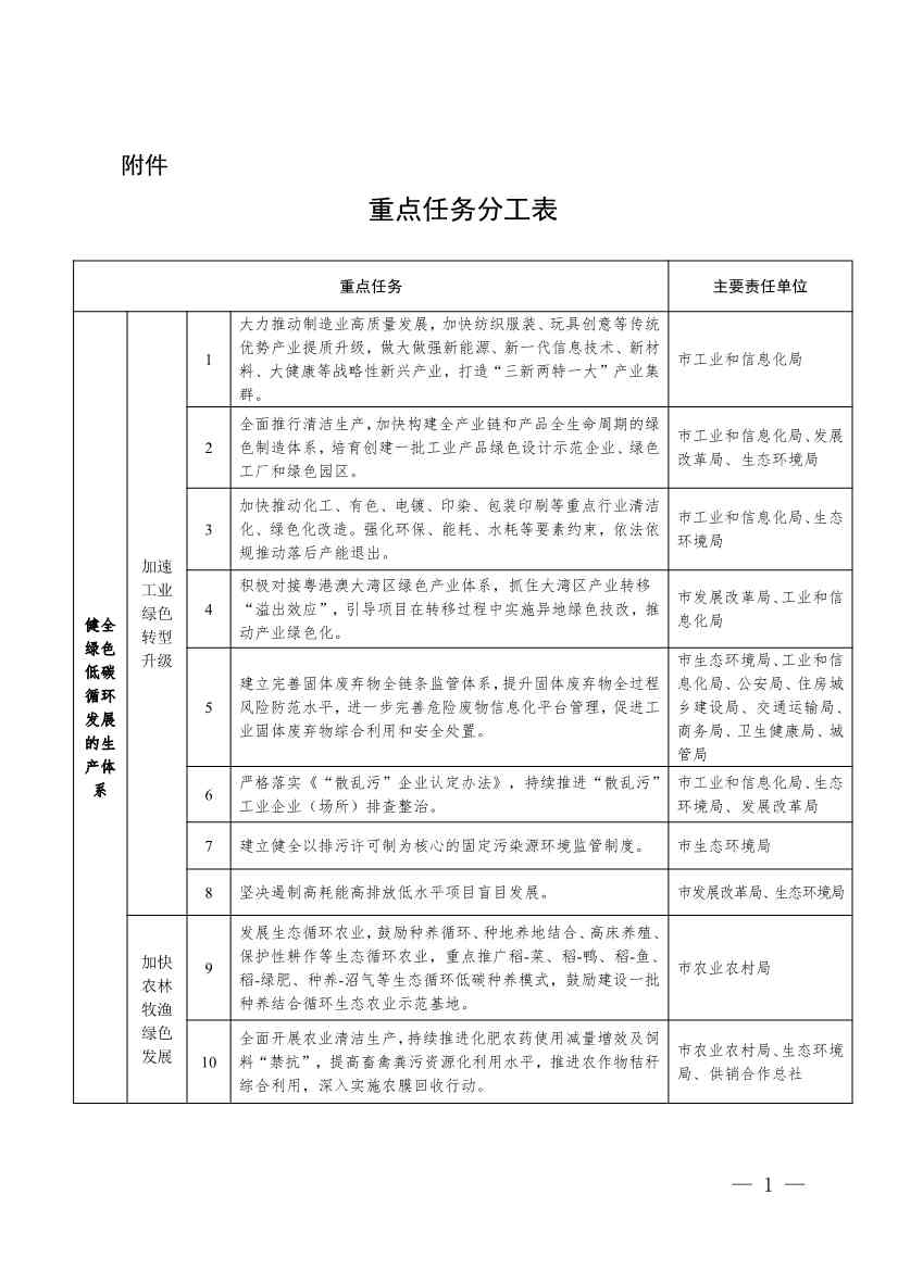
二、健全绿色低碳循环发展的生产体系
(四)加速工业绿色转型升级。大力推动制造业高质量发展,加快纺织服装、玩具创意等传统优势产业提质升级,做大做强新能源、新一代信息技术、新材料、大健康等战略性新兴产业,打造“三新两特一大”产业集群。全面推行清洁生产,加快构建全产业链和产品全生命周期的绿色制造体系,培育创建一批工业产品绿色设计示范企业、绿色工厂和绿色园区。加快推动化工、有色、电镀、印染、包装印刷等重点行业清洁化、绿色化改造。强化环保、能耗、水耗等要素约束,依法依规推动落后产能退出。积极对接粤港澳大湾区绿色产业体系,抓住大湾区产业转移“溢出效应”,引导项目在转移过程中实施异地绿色技改,推动产业绿色化。建立完善固体废弃物全链条监管体系,提升固体废弃物全过程风险防范水平,进一步完善危险废物信息化平台管理,促进工业固体废弃物综合利用和安全处置。严格落实《“散乱污”企业认定办法》,持续推进“散乱污”工业企业(场所)排查整治。建立健全以排污许可制为核心的固定污染源环境监管制度。坚决遏制高耗能高排放低水平项目盲目发展。
(五)加快农林牧渔绿色发展。发展生态循环农业,鼓励种养循环、种地养地结合、高床养殖、保护性耕作等生态循环农业,重点推广稻—菜、稻—鸭、稻—鱼、稻—绿肥、种养—沼气等生态循环低碳种养模式,鼓励建设一批种养结合循环生态农业示范基地。全面开展农业清洁生产,持续推进化肥农药使用减量增效及饲料“禁抗”,提高畜禽粪污资源化利用水平,推进农作物秸秆综合利用,深入实施农膜回收行动。推广农业节水节肥节药技术,加大节水节肥节药型农业机械化技术与装备的推广应用,因地制宜推广水肥一体化、地膜覆盖、膜下喷滴灌、喷灌等先进有效的灌溉技术。切实保护耕地资源,深入推进高标准农田建设。大力支持绿色食品、“粤字号”农业品牌的认证和管理,发展区域优质农产品公用品牌,打造一批汕头特色农业品牌,培育一批具有竞争力的农业生产经营主体,发展特色优势现代农业。推广水产生态健康养殖技术,创建水产健康养殖示范场。强化渔业资源管控与养护,大力推进海洋牧场建设,发展集约化高效清洁养殖,推进水产品精深加工和综合利用,培育扶持具有国际竞争力的水产加工龙头企业。推进农业与旅游、教育、文化、健康等产业深度融合,引领一二三产业融合发展。
(六)大力发展绿色低碳产业。加快发展节能环保、清洁生产、清洁能源等绿色产业,健全市场化经营机制,做大做强绿色环保领域龙头企业,培育一批竞争力强、品牌响的专精特新企业。重点发展新能源及节能环保装备产业,加快建设粤东千万千瓦级海上风电基地,打造集施工建设、运维和出口为一体的海上风电母港。加快建设汕头国际风电创新港,同步推进储能、光伏、氢能、智慧电气等产业协同发展。积极发展循环再生塑料产业和废旧电子电器产品拆解回收,开发污染物控制技术与设备,加快绿色低碳环保技术成果转化及产业化应用。大力推行合同能源管理、环境污染第三方治理,加大节能技术产品推广力度。按照省部署,开展以环境治理效果为导向的环境托管服务。鼓励和支持公共机构推行综合能源管理服务,开展公共机构节能降碳改造试点,积极推动公共场所新能源基础设施的配套建设。促进商贸企业绿色升级,培育一批现代商贸流通领军企业。加快信息服务业绿色转型,做好大中型数据中心、网络机房科学布局、绿色建设和改造。推进会展业绿色发展,推动办展设施循环使用。优化生活性服务业绿色供给,推动汽修、装修装饰等行业使用低挥发性有机物含量原辅材料,倡导酒店、餐饮等行业不主动提供一次性用品。
(七)提升产业园区和产业集群循环化水平。推动新建产业园区和产业集聚区科学编制开发建设规划,合理布局园区基础设施和公用工程,实施产业链招商,实现园区项目间、企业间、产业间横向耦合、纵向延伸、循环链接。推进特色产业集群集聚发展,培育建设一批产业特色鲜明、产业集中度较高、具备核心竞争力的特色产业园区。推进既有产业园区和产业集群循环化、绿色化改造,完善潮南、潮阳纺织印染环保综合处理中心等产业园区的配套建设,推动园区产业、供水、污水处理、中水回用、热电联产、固废处理与资源化“六位一体”循环化。鼓励工业园区和产业集群集中连片开展清洁生产审核,开发利用“城市矿产”,发展再制造和再生利用产品。深化低效产业用地再利用,改造升级村镇工业集聚区,推进标准厂房建设。发挥龙头骨干企业引领作用,吸引和带动社会资本参与产业集群建设,加快培育一批特色骨干企业、单项冠军、隐形冠军企业,壮大产业规模,积极打造六合绿色新材料产业基地与新能源产业发展基地、澄海莲花山可再生资源再制造产业链、潮阳海门纺织产业改造提升示范区。
(八)构建绿色供应链。鼓励企业开展绿色设计、选择绿色材料、实施绿色采购、打造绿色制造工艺、推行绿色包装、开展绿色运输、做好废弃产品回收处理,实现产品全周期的绿色环保。以纺织服装、玩具创意等行业为重点,开展绿色供应链试点示范,加快构建源头减排、过程控制、末端治理、综合利用的绿色产业链。注重需求侧管理,锻造产业链供应链长板,补齐产业链供应链短板,提升产业链供应链现代化水平。鼓励行业龙头企业延伸行业产业链,提升产品价值链,完善绿色供应链。鼓励行业协会通过制定规范、咨询服务、行业自律等方式提高行业供应链绿色化水平。
三、健全绿色低碳循环发展的流通体系
(九)打造绿色物流。强化物流运输组织管理,加大信息共享,提升物流运输全流程电子化及信息化水平。围绕安全、便捷、高效、绿色、经济的现代化综合立体交通体系,构建以高速公路、快速公路、国省干线、高速铁路、普速铁路“一纵两横”为主骨架、县乡道为微循环、城市轨道交通为补充的市域综合交通网络。推广江海直达、滚装运输、甩挂运输、共同配送、驮背运输,完善拓展广澳港区服务功能,打造区域多式联运中心。推广绿色低碳运输工具,公共服务领域优先使用新能源或清洁能源汽车。加强港口岸电设施建设和管理,支持推广新能源动力船舶,推进内河航运船舶电气化替代。培育冷链物流产业综合集聚区,增强对外辐射能力,力争把汕头打造成国家骨干冷链物流基地。推动农村物流发展,构建县乡村三级农村物流网络布局。支持物流企业构建数字化运营平台,鼓励发展智慧仓储、智慧运输,推动建立标准化托盘循环共用制度。
(十)加强再生资源回收利用。完善再生资源回收体系,推动垃圾分类回收与再生资源回收融合发展,鼓励有条件的地区建立再生资源区域交易中心。加快落实生产者责任延伸制度,引导生产企业建立逆向物流回收体系。积极推进“互联网+回收”模式,鼓励企业研发使用垃圾分类智能化解决方案,推广智能回收终端。加强废纸、废塑料、废旧轮胎、废金属、废玻璃、废旧衣服等再生资源回收利用,拓宽建筑垃圾等大宗固体废弃物综合利用渠道,提升资源产出率和回收利用率。完善废旧家电、电子产品回收处理体系,开展回收处理试点示范,推广典型回收模式和经验做法。依托春天湖循环经济产业示范园区建设,发展可再生资源再制造产业。以贵屿循环经济产业园建设为示范,培育一批资源综合利用龙头企业。完善废旧动力电池回收体系,促进废旧动力电池资源化、规模化、高值化利用。加快推进可循环快递包装应用,鼓励企业研发生产可循环使用、可降解和易于回收的绿色包装材料,促进快递包装物的减量化和循环使用。
(十一)加快发展绿色贸易。充分利用区域全面经济伙伴关系协定(RCEP)等自由贸易协定优惠条款开拓国际贸易合作新空间,大力发展高质量、高附加值的绿色产品贸易,提升绿色产业体系和绿色供给体系对国际国内需求的适配度,加大内需与外需、进口与出口、货物贸易与服务贸易协调发展。积极建设沿海经济带金融对外开放合作与绿色贸易的新高地。促进贸易新业态扩容提质,发展壮大数字贸易,实施数字贸易工程,支持企业提升贸易数字化和智能化管理水平。引导企业参与绿色生产、采购、消费等绿色供应链国际合作,按照国家和省部署从严控制高污染、高耗能产品出口,积极应对国际绿色贸易壁垒。深化绿色“一带一路”合作,拓宽节能环保、清洁能源等领域技术装备和服务合作,带动先进环保技术、装备、产能走出去。
四、健全绿色低碳循环发展的消费体系
(十二)全面提升绿色消费水平。引导企业推行绿色经营理念,提升绿色产品和绿色服务供给能力。加大政府绿色采购力度,扩大绿色产品采购范围,逐步将绿色采购制度扩展至国有企业。按照国家和省部署要求,完善节能家电、高效照明产品、节水器具、绿色建材等绿色产品和新能源汽车推广机制,探索建立鼓励和促进绿色消费的激励机制。强化快递包装绿色治理,加强电商和快递规范管理,推进快递包装绿色转型。加快推动电商平台树立绿色经营理念,积极推广销售绿色低碳产品,打造粤东电商示范基地。加大绿色农产品有效供给,提升绿色农产品消费能力。促进及鼓励节约用水,提高节水意识,科学有效发挥价格杠杆作用,推动水资源节约和可持续利用,推进汕头市建成与小康社会相适应的节水型社会。
(十三)积极倡导绿色低碳生活方式。厉行节约,鼓励按需合理点餐、适量取餐、节约用餐,坚决制止餐饮浪费行为。倡导从节约一度电、一滴水、一张纸做起,深入推进“光盘行动”,养成简约适度的消费习惯。扎实推进塑料污染全链条治理。严控商品过度包装,引导生产企业规范商品包装设计。推进家庭和个人践行绿色低碳生活理念,倡导生活垃圾分类和减量化、资源化。开展节约型机关、绿色家庭、绿色学校、绿色社区、绿色出行、绿色商场、绿色建筑等创建行动。打通城市公共交通微循环,提升步行和自行车交通环境,建设高品质、立体化的步行单元,完善城市慢行交通系统,引导公众优先选择步行、骑车或乘坐公共交通工具出行,养成低碳环保的出行习惯。
五、加快基础设施绿色升级
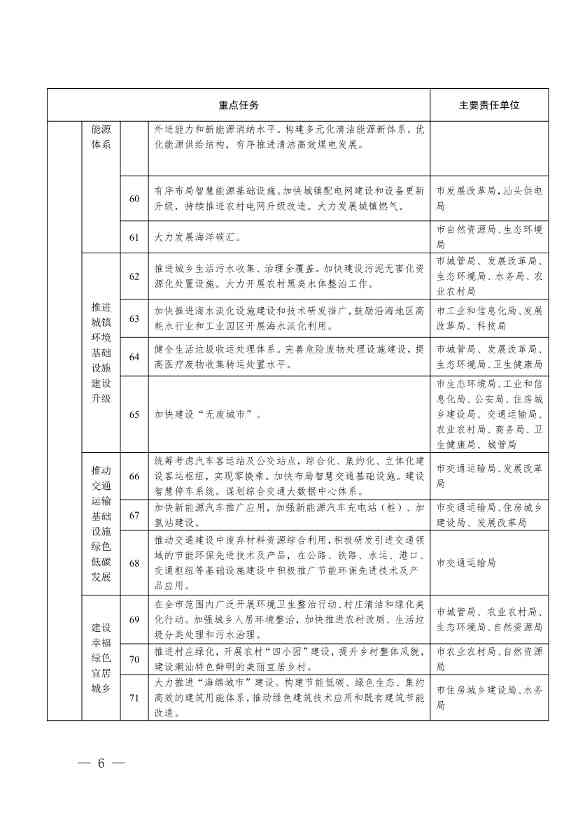
(十四)构建绿色低碳安全高效现代能源体系。坚持实施能源消费总量和强度“双控”,强化重点用能单位节能管理,全面推动重点耗能行业开展能效对标活动。全面推进海上风电基地建设,因地制宜发展光伏发电、陆上风电、生物质能,着力引进风能、太阳能、海洋能等新能源产业。强化海上风电送电通道、新型储能等调节电源措施建设,加快建设海门能源生产基地和南澳清洁能源基地,提升电网汇集、外送能力和新能源消纳水平。构建多元化清洁能源新体系,优化能源供给结构,有序推进清洁高效煤电发展。扩大天然气供应规模,加强接收和储气能力建设,完善汕头北岸、南岸天然气输配系统,配合加快粤东地区液化天然气(LNG)配套管网建设,全力推进建设LNG接收站及码头项目。有序布局智慧能源基础设施,加快现有变电站智能化改造,探索构建适应大规模新能源接入并满足分布式能源“即插即用”要求的智能电网。加快城镇配电网建设和设备更新升级,持续推进农村电网升级改造。大力发展城镇燃气,扩大燃气供应格局,推动供气设施向农村延伸,增加农村清洁能源供给,优化农村能源消费体系。探索“双碳”目标达成路径,大力发展海洋碳汇。
(十五)推进城镇环境基础设施建设升级。推进城乡生活污水收集、治理全覆盖,持续推动“源头截污、雨污分流”工程建设,加快推进管网联通,促进新建管网与已建管网、雨污分流管网有效驳接,确保排水户的污水能够有效收集。加快建设污泥无害化资源化处置设施,探索采用堆肥、制建材、制陶粒、能源利用等方式提升污泥综合利用水平。大力开展农村黑臭水体整治工作,建立健全农村黑臭水体长效管理机制。加快推进海水淡化设施建设和技术研发推广,鼓励沿海地区高耗水行业和工业园区开展海水淡化利用。健全生活垃圾分类收运处理体系,重点推进生活垃圾处理设施建设,加强设施运营监管,全面提升和规范生活垃圾处理设施建设运营水平,推动生活垃圾分类,实现生活垃圾减量化、资源化和无害化。完善危险废物处理设施建设,提高医疗废物收集转运处置水平,严格贯彻落实危险废物经营许可管理制度。加快建设“无废城市”。
(十六)推动交通运输基础设施绿色低碳发展。将生态环保、绿色发展理念贯穿交通基础设施规划、建设、运营和维护全过程,降低全生命周期能耗与碳排放。统筹考虑汽车客运站及公交站点,综合化、集约化、立体化建设客运枢纽,实现零换乘。加快布局智慧交通基础设施,推广各类智能终端在公路、铁路、航道、港口、城市公交线网等交通基础设施的应用,完善汕头智能公交系统及查询软件服务功能,提升交通系统运行效率和管理水平。建设智慧停车系统,合理统筹各类停车资源,科学规划建设城市停车设施。加快新能源汽车推广应用,加强新能源汽车充电站(桩)、加氢站建设。谋划综合交通大数据中心体系,将客货运、公交、执法等信息一张网融合联动,促进各种运输方式数据互联共享,提高信息发布和应急调度效能,实现交通服务智能化、运输组织高效化和交通管理精细化。推动交通建设中废弃材料资源综合利用,积极研发引进交通领域的节能环保先进技术及产品,在公路、铁路、水运、港口、交通枢纽等基础设施建设中积极推广节能环保先进技术及产品应用。
(十七)建设幸福绿色宜居城乡。统筹山水林田湖海草与城乡相融共生,打造多层次、网络化、功能复合的绿色生态体系,打造高品质精致生活空间,建设滨海公园城市。结合全国文明城市创建工作,继续在全市范围内广泛开展环境卫生整治行动、村庄清洁和绿化美化行动。加强城乡人居环境整治,加快推进农村改厕、生活垃圾分类处理和污水治理,建立长效管护机制。推进村庄绿化,开展农村“四小园”建设,提升乡村整体风貌,建设潮汕特色鲜明的美丽宜居乡村。完善现代乡村治理体系,充分发挥优秀乡村传统文化特有价值和潮汕文化的特质内涵。大力推进“海绵城市”建设,实现自然积存、自然渗透、自然净化的城市发展方式,构建节能低碳、绿色生态、集约高效的建筑用能体系,推动绿色建筑技术应用和既有建筑节能改造。构建城市公园体系,以公园绿地为组团,以城市绿廊、道路廊道、绿道网、河流水系廊道为骨架,打造多层次、多功能的城市生态绿地系统。
(十八)构建国土空间开发保护新格局。建立健全城乡一体的国土空间规划体系,强化国土空间用途管制,优化国土空间保护开发格局,统筹城乡绿色发展和安全。推动建设“一带三廊四屏一岛”的国土空间保护格局和“一心两翼一轴两带”的国土空间开发利用格局。落实生态保护、基本农田、城镇开发等空间管控边界,强化城镇开发边界对开发建设行为的刚性约束作用。强化主体功能管控,相关空间性规划要落实绿色发展理念,统筹城市发展和安全,优化生产、生活、生态空间布局和要素配置,合理确定开发强度。优先保障生态空间,因地制宜安排农业空间,统筹协调城镇空间。强化“三线一单”的刚性约束,将其作为规划资源开发、产业布局和结构调整、城镇建设以及重大项目选址的重要依据,并在政策制定、规划编制、执法监管过程中做好应用,严把生态环境准入关。
六、构建市场导向的绿色技术创新体系
(十九)鼓励绿色低碳技术研发。实施绿色技术创新攻关行动,重点支持废弃物资源化综合利用、环境综合治理、绿色再制造等循环经济与清洁生产技术、绿色建筑关键技术和材料(产品)研发、产业化和应用示范。推进绿色技术创新基地平台建设,依托龙头企业、高校和科研院所在绿色技术领域培育建设一批市级以上工程技术研究中心、工程研究中心、企业技术中心、协同创新中心、产业技术创新联盟、重点实验室、创新研究院等科技资源共享服务平台。积极参与粤港澳大湾区国际科技创新中心建设,加快建设深圳汕头协同创新科技园、创新交流中心等合作平台。强化企业绿色技术创新主体地位,建立以企业为主体、市场为导向、产学研深度融合的技术创新体系,支持企业牵头组建创新联合体,鼓励企业牵头或参与财政资金支持的绿色技术研发项目、市场导向明确的绿色技术创新项目。
(二十)加速科技成果转化。完善绿色技术创新成果转化机制,落实首台(套)重大技术装备保险补偿政策措施,支持首台(套)绿色技术创新装备示范应用。组织实施年度科技计划项目,积极争取省科技专项资金、省创新创业基金支持,推动一批重点绿色技术创新成果支持转化应用,探索建立科技成果转化和创业投资引导基金,带动更多金融资本、民间资本等支持绿色技术创新成果转化。支持企业、高校、科研机构等建立绿色技术创新项目孵化器、创新创业基地。依托高新区、重点科技园区等创新资源集聚区域,建设一批科技成果产业化基地,推动绿色技术成果在基地转化和产业化。建立市、区财政科技经费投入稳定增长机制,以重大项目、重大平台为抓手,积极争取上级科技部门支持,完善科技成果转移转化激励政策。探索发布绿色技术、产品推广目录,引导企业应用节水、节能技术,使用节水、节能产品,加快先进成熟技术、产品推广应用。
七、完善法规政策体系
(二十一)建立健全法规规章制度。推动提高资源利用效率、发展循环经济、强化清洁生产、严格污染治理、促进绿色设计、推动绿色产业发展、扩大绿色消费、实行环境信息公开、应对气候变化等方面法规规章制度的制修订工作。强化执法监督,加大违法行为查处和问责力度,建立综合行政执法机关、公安机关、检察机关、审判机关信息共享、案情通报、办案协调、风险防控制度。构建生态环境领域“大执法”格局,健全完善“监管+执法”线索移交查办、“市+区(县)+镇(街道)”三级联动、“环保+公安”联合执法、多部门联合执法、两法衔接等制度机制。
(二十二)完善绿色收费价格机制。按照国家和省部署,继续创新和完善污水处理费、垃圾处理费、节约用水的促进绿色发展的价格政策。严格贯彻执行国家、省制定的节能环保电价等政策。深入开展农业水价综合改革工作,进一步健全农业水价形成机制、完善工程建设和管护机制,逐步建立和完善非居民用水超定额累进加价制度。
(二十三)加强财税政策扶持。完善财政体制和地方税费征管机制,加强财政资源统筹,健全政府债务管理制度。积极争取中央预算内投资,继续利用政府专项资金、地方政府专项债券等支持环境基础设施补短板强弱项、绿色环保产业发展、能源高效利用、资源循环利用等。落实环境保护、节能节水、资源综合利用以及合同能源管理、环境污染第三方治理等方面的企业所得税、增值税等优惠政策,鼓励企业开展清洁生产、废物集中处理、资源循环利用。对无收益或低收益的公益性项目,根据项目实际情况,通过财政补助、生态补偿等手段给予合理回报。
(二十四)大力发展绿色金融。建立健全绿色低碳投融资体系,加大节能环保、新能源、新能源汽车、碳捕集利用与封存等领域的投融资支持力度。探索建立绿色基金和碳基金,发行绿色债券,发展绿色保险。加大零碳金融资源投放,探索运用财政贴息、风险补偿等政策手段,撬动县域绿色信贷投放规模。支持符合条件的绿色企业上市融资,引导社会资本投入重大生态工程,形成绿色金融全产业链。探索建立生态产品价值实现机制。
(二十五)完善绿色标准、绿色认证体系和统计监测制度。开展绿色标准体系建设,推动绿色产品评价标准研制与实施。推行质量管理体系认证,针对不同行业和企业,配合上级开展行业特色认证、分级认证、管理体系整合。落实国家绿色产品认证制度,培育一批专业绿色认证机构,鼓励第三方认证机构申请绿色认证资质,推广绿色建材产品认证及应用。鼓励企事业单位主动参与国家绿色标准的制修订工作,推行团体标准、企业产品标准自我声明公开制度。加强节能环保、清洁生产、清洁能源、循环经济等领域统计监测,健全高耗能行业和领域能耗统计监测体系,按照省统一部署建设碳排放监测智慧云平台。
(二十六)培育绿色交易市场机制。探索建立排污权有偿使用和交易制度建设、用能权交易制度,充分发挥市场在环境资源配置中的作用。大力推广碳普惠制。推进南澳县碳中和试点示范项目等工作。
八、认真抓好组织实施
(二十七)抓好贯彻落实。各区(县)、各部门要将建立健全绿色低碳循环发展经济体系作为高质量发展的重要内容,落实责任、明确进度,保质保量完成各项任务。各区(县)要结合本地实际情况抓好贯彻实施,确保各项任务有计划得到细化落实。市有关部门要加强协同配合,形成工作合力。市发展改革局要会同有关部门强化统筹协调和督促指导,做好年度重点工作安排部署,编制年度绿色低碳循环发展报告,重大情况及时向市委、市政府报告。
(二十八)深化交流合作。抓住“双核驱动、双区联动”的重大机遇,加强与粤港澳大湾区城市在绿色低碳循环发展等领域的交流协作。依托“一带一路”合作交流平台,强化国内外节能技术装备展示和项目对接,积极引入环境治理先进技术,加快推动产业提升与环境治理深度融合,促进产业连片集聚区绿色升级,加强开放型环保交流合作。
(二十九)强化宣传引导。充分利用各类新闻媒体手段,大力宣传我市绿色低碳循环发展取得的成效,总结推广先进典型和经验做法,适时曝光破坏生态、污染环境、严重浪费资源和违规乱上“两高”项目等方面的负面典型,进一步凝聚社会共识,营造全社会共同参与的良好氛围。








