为进一步规范全省排污许可证核发程序,落实排污许可证对减污降碳的支撑保障作用,陕西省生态环境厅发布关于征求《陕西省排污许可证核发指南》意见的通知,公开征求意见:
关于征求《陕西省排污许可证核发指南》意见的通知
为进一步规范全省排污许可证核发程序,落实排污许可证对减污降碳的支撑保障作用,我厅制定了《陕西省排污许可证核发指南》,现公开征求意见,请于2023年8月8日前将有关意见反馈我厅,电子版材料请同时发至联系人邮箱。
陕西省排污许可证核发指南
为贯彻落实省委、省政府在全省开展“高质量项目推进年、营商环境突破年、干部作风能力提升年”活动安排部署,进一步加强生态环境领域推进高质量项目服务保障,提高全省排污许可证核发质量,规范全省排污许可证核发程序,现根据《行政许可法》《排污许可管理条例》等法律法规,制定本指南。
一、法律法规依据
1.《中华人民共和国环境保护法》
2.《中华人民共和国水污染防治法》
3.《中华人民共和国大气污染防治法》
4.《中华人民共和国土壤污染防治法》
5.《中华人民共和国固体废物污染环境防治法》
6.《中华人民共和国噪声污染防治法》
7.《排污许可管理条例》(中华人民共和国国务院令第736号)
8.《排污许可管理办法(试行)》(环境保护部令 第48号)
9.《控制污染物排放许可制实施方案》
二、许可条件
满足《排污许可管理条例》第十一条,对具备下列条件的排污单位,颁发排污许可证:
(一)依法取得建设项目环境影响报告书(表)批准文件,或者已经办理环境影响登记表备案手续;
(二)污染物排放符合污染物排放标准要求,重点污染物排放符合排污许可证申请与核发技术规范、环境影响报告书(表)批准文件、重点污染物排放总量控制要求;其中,排污单位生产经营场所位于未达到国家环境质量标准的重点区域、流域的,还应当符合有关地方人民政府关于改善生态环境质量的特别要求;
(三)采用污染防治设施可以达到许可排放浓度要求或者符合污染防治可行技术;
(四)自行监测方案的监测点位、指标、频次等符合国家自行监测规范。
三、申请事项分类
排污许可证申请事项分为五种类型。
(一)首次申请排污许可证。
(二)排污许可证有效期届满申请延续。
(三)排污单位变更名称、住所、法定代表人或者主要负责人,申请变更排污许可证。
(四)新建、改建、扩建排放污染物的项目,或者生产经营场所、污染物排放口位置或者污染物排放方式、排放去向发生变化,或者污染物排放口数量或者污染物排放种类、排放量、排放浓度增加,重新申请排污许可证。
(五)排污单位适用的污染物排放标准、重点污染物总量控制要求发生变化,审批部门可以对排污许可证相应事项进行变更。
四、排污许可证申请方式及申请程序
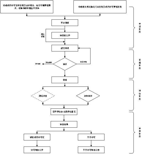
排污许可证申请与核发程序包括申请、受理、评估和审批四个阶段。具体流程图见附件2-1。
(一)申请
排污单位根据排污许可法律法规及技术规范、地方环境管理要求,收集填报所需基本资料,在全国排污许可证管理信息平台上填报申请表并按规定完成信息公开(国家规定需要保密的除外)后向陕西省生态环境厅提交申请,同时在“陕西政务服务网”(网址:https://zwfw.shaanxi.gov.cn)提交电子版申请资料。
(二)受理
陕西省生态环境厅对申请是否属于受理范围、申请材料的完整性进行预审,对申请材料不齐全的,一次性告知申请单位需补正的材料并退回。对不在受理范围或申请材料不符合要求且无法通过补正达到要求的,即时告知申请单位不予受理原因。经预审合格后,申请单位向陕西省政务服务中心(西安市长安北路14号)提交纸质材料(材料内容及要求见资料内容)。
(三)评估
陕西省生态环境厅委托技术评估机构按照法律法规、技术规范、地方管理要求组织开展现场核查、申请材料审查,形成专家意见,并在20日(本指南所述均为工作日)内出具评估报告,确有特殊情况的,可适当延期,期限不超过30日。
(四)审批
陕西省生态环境厅依据技术评估机构出具的评估报告及相关法律法规,作出许可或不予许可的审批决定,书面通知申请单位并说明理由,通过陕西省政务服务中心送达申请单位。完成审批后的排污许可证在全国排污许可证管理信息平台进行公开(国家规定需要保密的除外)。
对实行排污许可简化管理的排污单位,应当自受理申请之日起20日内作出审批决定;对符合条件的颁发排污许可证,对不符合条件的不予许可并书面说明理由。
对实行排污许可重点管理的排污单位,应当自受理申请之日起30日内作出审批决定;需要进行现场核查的,应当自受理申请之日起45日内作出审批决定。需要进行专家评审、技术评估的,所需时间不计算在审批期限内。对符合条件的颁发排污许可证,对不符合条件的不予许可并书面说明理由。
五、申请材料
(一)申请材料名称
排污许可证申请表
属于实行排污许可重点管理的,排污单位在提出申请前已通过全国排污许可证管理信息平台公开单位基本信息、拟申请许可事项的说明材料。
属于城镇和工业污水集中处理设施的,排污单位的纳污范围、管网布置、最终排放去向等说明材料。
属于排放重点污染物的新建、改建、扩建项目以及实施技术改造项目的,排污单位通过污染物排放量削减替代获得重点污染物排放总量控制指标的说明材料。
(二)规定申请材料的依据
1.《排污许可管理条例》第七条申请取得排污许可证,可以通过全国排污许可证管理信息平台提交排污许可证申请表,也可以通过信函等方式提交。排污许可证申请表应当包括下列事项:(1)排污单位名称、住所、法定代表人或者主要负责人、生产经营场所所在地、统一社会信用代码等信息;(2)建设项目环境影响报告书(表)批准文件或者环境影响登记表备案材料;(3)按照污染物排放口、主要生产设施或者车间、厂界申请的污染物排放种类、排放浓度和排放量,执行的污染物排放标准和重点污染物排放总量控制指标;(4)污染防治设施、污染物排放口位置和数量,污染物排放方式、排放去向、自行监测方案等信息;(5)主要生产设施、主要产品及产能、主要原辅材料、产生和排放污染物环节等信息,及其是否涉及商业秘密等不宜公开情形的情况说明。
2.《排污许可管理条例》第八条有下列情形之一的,申请取得排污许可证还应当提交相应材料:(1)属于实行排污许可重点管理的,排污单位在提出申请前已通过全国排污许可证管理信息平台公开单位基本信息、拟申请许可事项的说明材料;(2)属于城镇和工业污水集中处理设施的,排污单位的纳污范围、管网布置、最终排放去向等说明材料;(3)属于排放重点污染物的新建、改建、扩建项目以及实施技术改造项目的,排污单位通过污染物排放量削减替代获得重点污染物排放总量控制指标的说明材料。
3.《排污许可管理条例》第十四条排污许可证有效期为5年。排污许可证有效期届满,排污单位需要继续排放污染物的,应当于排污许可证有效期届满60日前向审批部门提出申请。审批部门应当自受理申请之日起20日内完成审查;对符合条件的予以延续,对不符合条件的不予延续并书面说明理由。排污单位变更名称、住所、法定代表人或者主要负责人的,应当自变更之日起 30 日内,向审批部门申请办理排污许可证变更手续。
4.《排污许可管理条例》第十五条在排污许可证有效期内,排污单位有下列情形之一的,应当重新申请取得排污许可证:(1)新建、改建、扩建排放污染物的项目;(2)生产经营场所、污染物排放口位置或者污染物排放方式、排放去向发生变化;(3)污染物排放口数量或者污染物排放种类、排放量、排放浓度增加。
5.《排污许可管理条例》第十六条排污单位适用的污染物排放标准、重点污染物总量控制要求发生变化,需要对排污许可证进行变更的,审批部门可以依法对排污许可证相应事项进行变更。
排污许可证办理流程图
