近日,山东省生态环境厅、中国人民银行济南分行印发《环保金融项目入库指南(试行)》,提升入库项目质量,加强绿色金融对生态环境治理和生态环保产业发展的精准支撑。《入库指南》明确了国家生态环保金融支持项目储备库和山东省环保金融项目库的入库要求,其中省库的入库范围包括9大类107项。
环保金融项目入库指南(试行)
为进一步加强绿色金融对生态环境治理和生态环保产业发展的精准支撑,切实做好环保金融项目入库审核推荐工作,提升入库项目质量,制定本指南。
一、总体要求
建设环保金融项目库是引导金融资金投向、实现供需有效结合的重要措施,对改善生态环境质量、解决突出生态环境问题、推动减污降碳协同增效、促进经济社会发展全面绿色转型发挥重要作用。
各级生态环境部门要按照《中共中央、国务院关于深入打好污染防治攻坚战的意见》《山东省贯彻落实〈中共中央、国务院关于深入打好污染防治攻坚战的意见〉的若干措施》《山东省“十四五”生态环境保护规划》《山东省黄河生态保护治理攻坚战行动计划》等文件精神,结合本地区“十四五”生态环境保护重点任务,储备对生态环境治理和生态环保产业支撑作用大、实施必要性强、实施基础好、环境效益显著的工程项目,组织开展项目申报,并确保项目信息真实。
二、申报方式
按照“成熟一个、申报一个”的原则,环保金融项目可申请纳入国家生态环保金融支持项目储备库(以下简称国家库)或山东省环保金融项目库(以下简称省库)。
(一)国家库
国家库由生态环境部建立,采用线上申报方式。各级生态环境部门通过专网登录生态环保金融支持项目管理系统申报项目,登录地址:http://10.10.203.18/zxzj/index.jsp。各级生态环境部门设置用户名和密码。
(二)省库
省库由省生态环境厅建立,暂采用线下申报方式。拟申报环保金融项目的承担单位,向项目所在地设区市生态环境部门提交《山东省环保金融项目入库申请书》,设区市生态环境部门将辖区内项目申报材料汇总后报省生态环境厅。
申请书一式四份,证明材料复印件单独装订成册,加盖公章随申请书一并提交。申请书电子版发送至邮箱,邮箱地址sdaepzcb@shandong.cn。
三、入库要求
入库项目应符合金融资金支持范围,包括治理责任主体为企业的项目,以及采用生态环境导向的开发(EOD)模式、政府和社会资本合作(PPP)模式及其他市场化方式运作的项目。入库项目需有融资需求。
(一)国家库
入库范围包括大气污染防治、水生态环境保护、重点海域综合治理、土壤污染防治、农业农村污染治理、固废处理处置及资源综合利用、生态保护修复、其他环境治理。治理责任主体为企业的生态环境治理项目,单个项目融资需求原则上应超过5000万元;其他项目单个项目融资需求原则上应超过1亿元。
国家库的具体入库范围、申报条件和申报材料等要求详见《生态环保金融支持项目储备库入库指南(试行)》(环办科财〔2022〕6号)。
(二)省库
入库范围包括温室气体排放控制、污染防治、清洁生产、资源回收及综合利用、生态产业和生物多样性保护、环保装备制造、环境服务、生态文明示范建设、其他等9大类107项。入库项目分为“优选项目”和“一般项目”,“优选项目”可享受更加优惠的信贷政策支持。
省库的具体入库范围、申报条件和申报材料等要求详见《山东省环保金融项目库管理办法(试行)》(鲁环发〔2022〕3号)。
四、审核流程
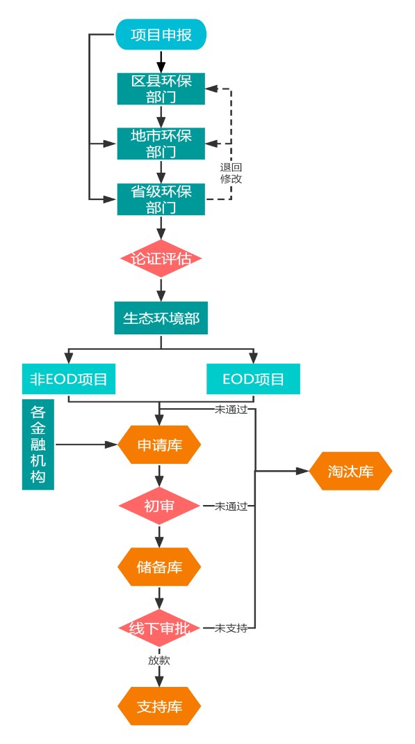
(一)国家库
县级及以上生态环境部门通过生态环保金融支持项目管理系统线上申报,逐级审核通过后,提交至省生态环境厅。省生态环境厅对省市县生态环境部门提交的项目申报材料开展论证评估,论证通过的项目提交至生态环境部。生态环境部原则上于奇数月15日前向有关金融机构推送项目,于推送当月10日前完成EOD项目入库指导,对于不符合入库指南要求的予以退回或调至淘汰库。有关金融机构对推送项目开展初审,将符合本行(单位)放贷或投资支持条件的项目调入本行(单位)储备库,并与有关项目单位沟通对接。
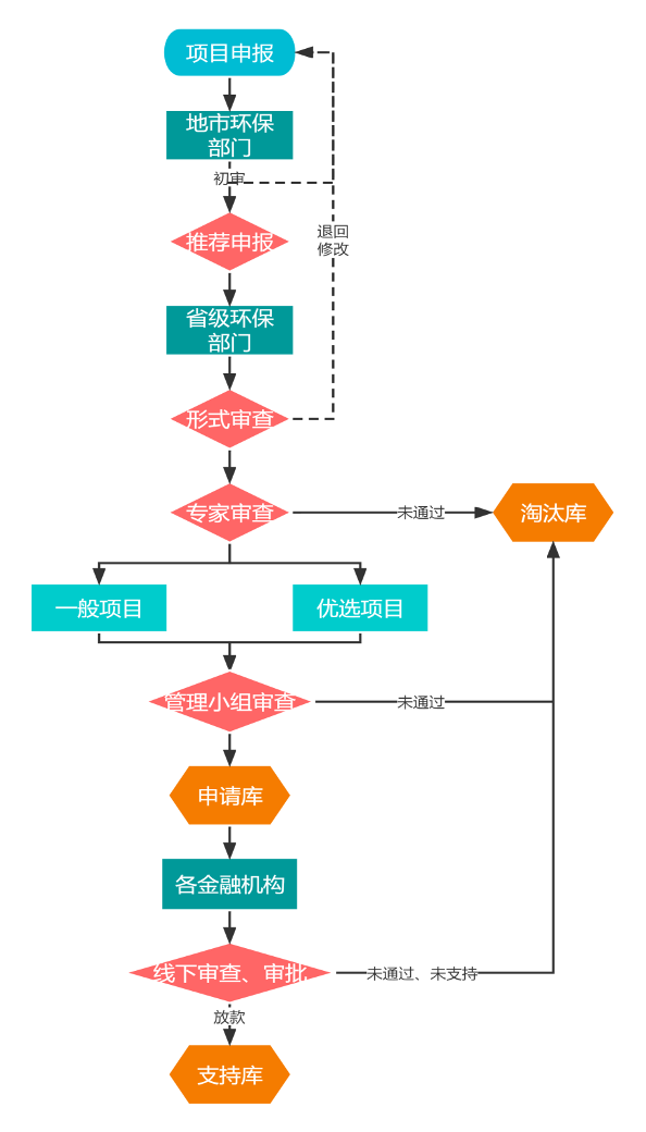
(二)省库
设区市生态环境部门对申报项目进行预审,出具推荐意见提交至省生态环境厅。省生态环境厅和人民银行济南分行组成山东省环保金融项目库管理小组(以下简称“管理小组”),管理小组原则上每季度组织专家开展一次项目入库集中审核,根据入库申请情况适当加大入库审核频次。通过审核认定的项目纳入山东省环保金融项目库,入库项目推送至金融机构。金融机构对推送项目开展审查,并与有关项目单位沟通对接。
本指南将视实施情况和有关要求适时进行修订。
入国家库项目流程图

入省库项目流程图
