安徽省宿州市人民政府办公室印发《宿州市2024-2025年空气质量提升攻坚行动方案》,通过优化产业结构,促进产业产品绿色升级;优化能源结构,加速能源清洁低碳高效发展;优化交通结构,大力发展绿色运输体系;强化面源污染治理,提升精细化管理水平;强化多污染物减排,切实降低排放强度;强化机制建设,完善大气环境管理体系;加强能力建设,严格执法监督;健全法律法规标准体系,完善环境经济政策等8项措施,切实提升空气质量、保障人民群众身体健康、不断提升人民群众蓝天获得感。
宿州市2024-2025年空气质量提升攻坚行动方案
为认真贯彻落实全国及全省生态环境保护大会精神,根据《安徽省人民政府办公厅关于印发皖北六市空气质量提升攻坚行动方案的通知》(皖政办秘〔2023〕58号)要求,结合我市实际情况,制定宿州市2024-2025年空气质量提升攻坚行动方案。
一、指导思想
以习近平新时代中国特色社会主义思想为指导,全面贯彻党的二十大精神,深入贯彻习近平生态文明思想,落实全国生态环境保护大会部署,坚持稳中求进工作总基调,协同推进降碳、减污、扩绿、增长,以改善空气质量为核心,以减少重污染天气和解决人民群众身边的突出大气环境问题为重点,以降低细颗粒物(PM2.5)浓度为主线,大力推动氮氧化物和挥发性有机物(VOCs)减排,开展区域协同治理,突出精准、科学、依法治污,完善大气环境管理体系,提升污染防治能力;远近结合研究谋划大气污染防治路径,扎实推进产业、能源、交通绿色低碳转型,强化面源污染治理,加强源头防控,加快形成绿色低碳生产生活方式,实现环境效益、经济效益和社会效益多赢。
二、总体目标
通过提升攻坚行动,我市空气质量在确保完成“十四五”期间既定约束性目标的基础上,实现大幅度提升,达到省确定的力争目标,与全省平均水平的差距进一步缩小。细颗粒物(PM2.5)平均浓度2024年、2025年力争分别达到39微克/立方米、38微克/立方米;平均空气优良天数比率2024年、2025年力争分别达到75%、76%;重污染天气到2025年基本消除;2025年氮氧化物和VOCs排放总量比2020年分别下降10%以上。
空气质量提升攻坚行动具体目标

三、重点任务
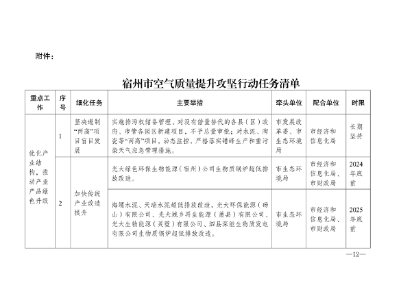
(一)优化产业结构,推动产业产品绿色升级。
1.坚决遏制“两高”项目盲目发展。对水泥、陶瓷等“两高”项目,动态监控,严格落实错峰生产和重污染天气应急管理措施;实施排污权储备管理、对没有倍量替代的县(区)、市管各园区新建项目,不予总量审批。(牵头单位:市发展改革委、市生态环境局;配合单位:市经济和信息化局、各县(区)人民政府、市管各园区管委会。以下各项均需各县(区)人民政府、市管各园区管委会负责落实,不再单独列出)
2.加快传统产业改造提升。全面推进水泥行业及生物质发电行业生物质锅炉超低排放改造。砖瓦窑炉行业2024年达到国家排放标准。鼓励水泥、板材、家具制造、合成革、砖瓦窑等龙头企业实施提级改造,对达到重污染天气应急管理绩效A、B级和绩效引领性企业给予资金支持,A、B级引领性企业数量占比2024年达到8%,2025年达到20%。(牵头单位:市生态环境局;配合单位:市经济和信息化局、市财政局)
3.开展“散乱污”企业整治回头看专项行动。全面排查塑料加工、人造板、木材加工、家具制造、合成革、包装印刷、石材加工、煤和矸石破碎加工(含煤球等)、粮食饲料加工、中药材加工、不规范搅拌站、汽车维修(抛光、打磨)、黑色和有色金属熔炼加工、陶瓷烧制、砖瓦窑等涉气“散乱污”企业,实施清单管理,动态清零,依法依规限期退出,推动相关产业转型升级。(牵头单位:市生态环境局;配合单位:市发展改革委、市经济和信息化局、市商务局、市应急局、市市场监管局)
(二)优化能源结构,加速能源清洁低碳高效发展。
4.加快实施现有煤电机组提标改造。大力推动节能降碳改造、灵活性改造、集中供热改造“三改联动”,“十四五”末宿州市煤电机组全面达到“超净排放”。(牵头单位:市发展改革委;配合单位:市生态环境局)
5.大力压减非电行业煤炭消费量。新建、改建、扩建非电用煤项目严格实施煤炭减量替代,确保完成省级下达的非电煤炭消费量控制指标。严格禁止新建自备燃煤设施。支持热电行业加强管网建设,提高工业园区供热安全稳定性和可靠性。2025年底前,全面淘汰供热半径15km以内的自备燃煤供热设施和低效燃煤小热电,积极发展大型热电联产机组半径30km长距离集中供热。原则上不再审批除集中供暖外的燃煤锅炉项目。(牵头单位:市发展改革委;配合单位:市经济和信息化局、市生态环境局)
6.积极稳妥推进支撑性电源项目建设。新建煤电机组执行最严格的节能环保标准,严格落实污染物区域削减替代等政策要求,项目投产前须严格兑现减排承诺,否则不予核发排污许可证,不得投入运行。(牵头单位:市生态环境局;配合单位:市发展改革委)
7.加大散煤淘汰力度。加强商品煤质量监管,严格控制不符合标准的散煤直接进入流通、使用环节。加大农业生产和农产品加工领域、经营性炉灶等散煤替代力度,实现生产经营性领域散煤基本清零。建成区内全面禁止使用散煤,基本实现居民生活散煤替代。(牵头单位:市市场监管局;配合单位:市经济和信息化局、市生态环境局、市农业农村局、市发展改革委)
(三)优化交通结构,大力发展绿色运输体系。
8.深入推进营运柴油货车专项整治。以国Ⅲ及以下排放标准的营运柴油货车为重点,全面加快淘汰高污染老旧车辆,2024年7月1日前,市中心城区实施国Ⅲ柴油货车限行;到2025年,市辖区全面实现国Ⅲ柴油货车限行。(牵头单位:市交通运输局、市公安局;配合单位:市财政局、市生态环境局、市商务局)
9.积极推动“公转铁”“公转水”。加快重点园区、大型企业和货运枢纽铁路专用线建设。发挥浍河、新汴河水运航道作用,提高煤炭、水泥、粮食等大宗货物水运比例。推广“铁水联运”、多式联运。推行短距离运输采用封闭廊道和新能源运输方式,加快建设符离集物流园铁路专用线、萧县经济开发区专用线、泗县徐洪河码头货运物流专用线、浍河蕲县港区铁路专用线、宿州泰盛铁路专线等一批铁路货运专用线。(牵头单位:市发展改革委、市交通运输局;配合单位:市经济和信息化局、市水利局)
10.强化移动源污染综合治理。全面实施机动车排放检验与维护制度,定期进行排放情况抽测。加快推进企业单位使用以新能源为动力的内部作业车辆和机械,全面推广使用新能源非道路移动机械。2025年底前基本淘汰国Ⅰ及以下排放标准的工程机械。深化非法加油站点整治,加大自备加油站点监管,严厉打击不合格油品。开展油气回收专项排查整治。(牵头单位:市生态环境局;配合单位:市公安局、市交通运输局、市商务局、市应急局、市市场监管局)
11.加大新能源汽车普及推广力度。以公共领域用车为重点,加快推广新能源汽车应用,新增或更新的公交车、公务用车、城市物流配送、轻型环卫车辆力争100%使用新能源汽车。通过政策、资金引领,在建成区推广新能源渣土运输车辆。(牵头单位:市发展改革委、市城管局;配合单位:市经济和信息化局、市财政局、市生态环境局、市住房城乡建设局、市交通运输局)
(四)强化面源污染治理,提升精细化管理水平。
12.深化扬尘污染综合治理。推进扬尘管控精细化、规范化、长效化。围绕建筑工地、道路施工、市政工程等领域突出扬尘问题开展专项整治行动。建筑面积在1万平方米以上的建筑工地应安装视频监控和空气质量在线监测设施并联网。加快推行城市建成区道路机械化清扫,到2025年,城区道路机械化清扫率达到90%,县城达到70%左右。严格实行降尘监测和考核,到2025年,降尘量不高于5吨/月·平方公里。(牵头单位:市住房城乡建设局、市交通运输局、市城管局;配合单位:市生态环境局)
(五)强化多污染物减排,切实降低排放强度。
13.强化挥发性有机物深度治理。大力推动家具制造、板材加工、化工等涉挥发性有机物工业源重点行业全过程治理。实施低挥发性有机物含量原辅材料和产品源头替代工程,强化包装印刷、工业涂装、油品储运销等行业挥发性有机物收集效率,淘汰低效治理设施。加快推进采用单一低温等离子、光氧化、光催化以及非水溶性VOCs废气采用单一喷淋吸收等治理技术且无法稳定达标的治理设施升级改造。持续开展挥发性有机物无组织排放问题排查整治。到2025年底,完成“十四五”挥发性有机物的减排目标任务。(牵头单位:市生态环境局;配合单位:市发展改革委、市经济和信息化局)
14.大力整治餐饮油烟问题。持续深入实施餐饮油烟扰民问题整治专项行动,坚持源头治理、分类施策,切实解决餐饮油烟扰民问题。禁止在居民住宅楼、未配套设立专用烟道的商住综合楼、商住综合楼内与居住层相邻的商业楼层内新建、改建、扩建产生油烟、异味、废气的餐饮服务项目。(牵头单位:市市场监管局、市生态环境局;配合单位:市公安局、市城管局)
15.开展恶臭异味专项整治。加强对群众反映强烈的恶臭异味扰民问题排查整治,重点整治工业园区及包装印刷、汽车维修、家具制造等小企业排放的废气和异味。强化黑臭水体治理和污水处理设施运行维护,防止污水异味外溢。加强生活垃圾密闭化收集转运,严防垃圾及渗滤液抛洒滴漏。(牵头单位:市生态环境局;配合单位:市住房城乡建设局、市农业农村局、市城管局、市市场监管局)
16.禁售禁放烟花爆竹。禁放区内全年禁放烟花爆竹,严格管控烟花爆竹批发零售场所,禁放区域内不设烟花爆竹零售场所;在重污染天气预警期间以及中考、高考期间全市行政区域全面禁止燃放烟花爆竹;积极开展禁售和禁放烟花爆竹工作的宣传活动,教育、引导市民遵守禁售禁放规定。(牵头单位:市公安局;配合单位:市生态环境局、市城管局、市市场监管局、市应急局)
17.加强秸秆禁烧。实行全年全时段全区域禁止在人口集中地区、机场周围、交通干线附近以及政府划定的区域露天焚烧秸秆、落叶、垃圾等产生烟尘污染的物质,确保实现零火点,推进全市空气质量持续改善。(牵头单位:市生态环境局;配合单位:市公安局、市农业农村局、市林业局、市应急局、市财政局、市住房城乡建设局、市城管局、市交通运输局)
18.加强氮氧化物深度治理。深入挖掘火电、水泥、玻璃、陶瓷等行业氮氧化物减排潜力,对采用低效治理设施的工业炉窑实施提效升级,到2025年底,完成“十四五”氮氧化物的减排目标任务。(牵头单位:市生态环境局;配合单位:市经济和信息化局、市发展改革委)
(六)强化机制建设,完善大气环境管理体系
19.完善大气环境监测网络。以乡镇、街道、园区为单位,加密全域空气质量监测站点,完成工业园区和道路交通环境监测站建设,推进现有大气环境质量监测网络互联互通,构建“天空地”一体的大气环境监测体系。严格规范污染源排放监督性监测,进一步推广企业用电监控等非现场监管手段。(牵头单位:市生态环境局;配合单位:国网宿州供电公司、市财政局、市气象局)
20.提升大气污染防治信息化水平。完善“大气110”指挥调度体系,组建联合执法队伍,统一协同行动,形成预警预报、问题发现、监测溯源、问题处理、结果上报的闭环管理体系。(牵头单位:市生态环境局;配合单位:市大气办成员单位)
21.加强大气污染联防联控。积极与省外周边城市统一污染防控标准,进一步细化落实重污染天气应急减排清单管理,畅通大气环境监测预报数据和应急响应发布等信息共享渠道,强化监测预报会商、执法监管联动、技术合作交流和重污染天气期间联防联控。强化执法监管联动和技术交流,推进数据跨领域、跨层级、跨部门共享,全面提升大气污染防治指挥调度能力。(牵头单位:市生态环境局;配合单位:市大气办成员单位)
(七)加强能力建设,严格执法监督。
22.加强生态环境部门能力建设。加强生态环境系统干部队伍建设,定期开展人员培训、交流,提升专业能力。加强基层环境执法硬件配置,按需配备PID、FID、红外成像仪等现场监测设备。完善“双随机、一公开”制度,拓展非现场监管手段应用。(牵头单位:市生态环境局;配合单位:市市场监管局、市财政局)
23.一市一策加强攻坚帮扶。依托高水平专家团队,进一步提升大气污染防治工作精细化、网格化水平。充分发挥好走航监测、无人机飞航等科技手段及数据应用,对重点行业、重点区域排放源进行精准溯源、科学管控,推进“一企一案”“一园一案”精细化治理。(牵头单位:市生态环境局;配合单位:市科技局)
(八)健全法律法规标准体系,完善环境经济政策。
24.严格落实法律法规和标准。积极配合省生态环境厅开展环境空气质量标准及相关技术规范修订研究工作,完善重点行业和领域大气污染物排放标准、能耗标准。(牵头单位:市生态环境局、配合单位:市税务局、市财政局)
四、保障措施
25.加强组织领导。全面落实“党政同责”“一岗双责”要求,明确大气污染防治路线图、时间表、责任人。市生态环境保护委员会办公室要加强统筹协调调度,推动各项工作任务落实。市有关部门要严格落实生态环境保护责任清单,强化部门联动,形成监管合力,加强对相关行业领域空气质量提升攻坚行动的指导和督促。
26.严格监督考核。将环境空气质量改善成效及攻坚行动重点任务落实情况纳入对各县(区)政府、市管各园区管委会的目标管理绩效考核,压实属地责任、部门监管责任、企业主体责任。
27.加强资金支持。加强大气污染防治项目谋划,在积极争取上级资金支持的同时加大市级投入力度。加大价格政策支持力度,强化价格政策与产业和环保政策的协同,探索建立基于污染物排放控制水平的差别化电价政策。
28.强化宣传引导。充分利用广播、电视、报纸、移动终端、网络等多种媒体资源,采取新闻报道、发布政府通告等多种形式,进行全方位、多路径的宣传,切实提高社会各界的环保意识和守法意识,培养健康文明的生产生活方式。








