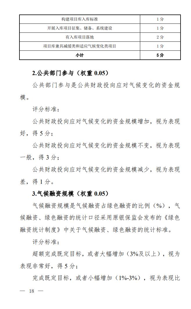
近日,国家生态环境部、国家发展和改革委员等9部门联合印发《气候投融资试点成效评估方案》,充分发挥评估工作对气候投融资试点建设的引导推动作用,培育和发展新质生产力,全面助力美丽中国建设。气候投融资试点成效评估体系包括区域绿色低碳高质量发展、气候投融资发展、气候投融资体制机制、气候投融资能力建设、气候投融资特色创新5类一级评价指标。按照突出重点、数据可得的原则,分类细化提出21项二级指标。
























近日,国家生态环境部、国家发展和改革委员等9部门联合印发《气候投融资试点成效评估方案》,充分发挥评估工作对气候投融资试点建设的引导推动作用,培育和发展新质生产力,全面助力美丽中国建设。气候投融资试点成效评估体系包括区域绿色低碳高质量发展、气候投融资发展、气候投融资体制机制、气候投融资能力建设、气候投融资特色创新5类一级评价指标。按照突出重点、数据可得的原则,分类细化提出21项二级指标。























