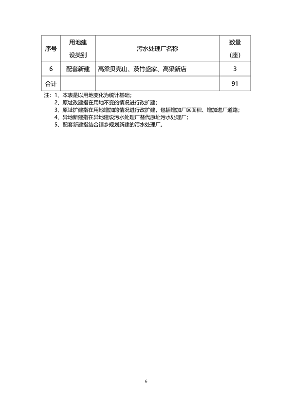
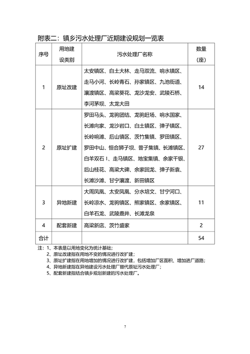
重庆市万州区住房和城乡建委发布《重庆市万州区镇乡污水处理厂布局专项规划(2023-2035年)》(征求意见稿)。《万州区镇乡污水处理厂布局专项规划(2021-2035年)》(征求意见稿)主要分为3个部分:第1部分(第一条至第四条)明确了规划制定的背景、指导思想、规划范围和规划期限;第2部分(第五条至第七条)分别从规划目标、规划策略、布局规划等三个方面阐述全区2021-2035年镇乡污水处理厂的布局规划;第3部分是镇乡污水处理厂规划一览表,以表格形式展现全区拟规划布局以及近期建设的污水处理厂。
规划以“提效能、重生态、增韧性”为总体要求,以“科学定量、分类施策、系统排水、韧性保障”为规划思路,坚持问题导向,以改善水环境质量和解决群众反映突出的水环境问题为核心,推进镇乡镇区(集镇)、撤并场镇的污水处理设施提质增效,优化污水处理厂系统布局,预控设施规模,强化安全韧性,实现镇乡镇区(集镇)、撤并场镇污水处理设施全覆盖,基本做到污水处理厂平稳安全运行,进厂污水全处理,出水稳定达标排放,改善水环境质量和居民居住环境质量,增进民生福祉,提升镇乡形象,为乡村镇乡经济社会发展提供有力支撑,促进镇乡可持续发展。
关于征求《重庆市万州区镇乡污水处理厂布局专项规划(2023-2035年)》(征求意见稿)意见的公告
为提高重大行政决策的公众参与度,广泛听取社会各界的意见和建议,进一步提高决策质量,现将《重庆市万州区镇乡污水处理厂布局专项规划(2023-2035年)》(见附件)予以公布,征求社会各界意见。公众可通过以下途径和方式提出反馈意见:
1.通过门户网站意见征集系统留言;
2.电子邮箱:422296508@qq.com;通讯地址:重庆市万州区南滨大道1999号(邮政编码:404000);
3.联系人:牟旌瑞;联系电话:023-58225213;
4.征求意见期限为30日,截止时间为2024年4月5日。









