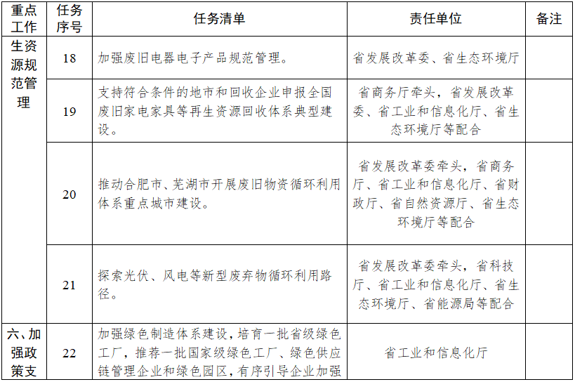
固废网获悉,安徽省工信厅印发《安徽省贯彻落实工业资源综合利用实施方案重点工作任务清单》,明确到2025年,大宗工业固体废物资源综合利用率高位运行,保持在57%以上,其中磷石膏保持在73%以上;再生资源加工利用规范企业数量稳中有升。
各市工业和信息化局、发展改革委、科技局、财政局、自然资源局、生态环境局、商务局、国家税务总局各设区市及江北产业集中区、江南产业集中区税务局:
为进一步贯彻落实工业和信息化部等八部门《关于印发加快推动工业资源综合利用实施方案的通知》(工信部联节〔2022〕9 号)和《安徽省实施〈中华人民共和国固体废物污染环境防治法〉办法》等文件要求,明确目标、任务及措施,合力推动全省工业资源综合利用,引导固废处理装备和技术应用,促进循环经济发展,现将《安徽省贯彻落实工业资源综合利用实施方案重点工作任务清单》发给你们,请结合实际抓好落实。
联系人:
省工业和信息化厅节能处,刘璐,0551-62871859;
省发展和改革委员会环资处,张乐,13866188521;
省科学技术厅生命处,王孝文,0551-62678552;
省财政厅企业处,徐冰华,0551-68150635;
省自然资源厅矿业权管理处,魏波,0551-62553157;
省生态环境厅固体处,王发双,0551-62372578;
省商务厅流通处,夏鹏,0551-63540501;
省税务局政策法规处,汪晨燕,0551-62831540。
安徽省工业和信息化厅
安徽省发展和改革委员会

安徽省科学技术厅
安徽省财政厅
安徽省自然资源厅
安徽省生态环境厅
安徽省商务厅
国家税务总局安徽省税务局
2024年8月1日
相关附件:





