云南省生态环境厅 云南省发展和改革委员会 云南省工业和信息化厅 云南省财政厅 云南省交通运输厅五部门联合印发《云南省水泥行业超低排放改造计划》,计划2025年底前,力争50%以上的水泥熟料产能完成有组织、无组织超低排放改造;到2028年底,全省80%以上水泥熟料产能完成改造。
排放标准方面,水泥窑及窑尾余热利用系统废气颗粒物、二氧化硫、氮氧化物排放浓度小时均值分别不高于10mg/m3、35mg/m3和50mg/m3。其他有组织颗粒物排放浓度不高于10mg/m3。
云南省水泥行业超低排放改造计划
为推动全省水泥行业绿色低碳高质量发展、助力深入打好蓝天保卫战,根据生态环境部、国家发展改革委、工业和信息化部、财政部、交通运输部等5部委联合印发《关于推进实施水泥行业超低排放的意见》(环大气〔2024〕5号)《中共云南省委 云南省人民政府关于深入打好污染防治攻坚战的实施意见》和《云南省人民政府关于印发〈云南省空气质量持续改善行动实施方案〉的通知》(云政发〔2024〕14号)等有关要求制定本计划。
一、目标要求
推动实施水泥熟料生产企业(不含矿山)和独立粉磨站(含生产特种水泥、协同处置固废的水泥企业)超低排放改造。2025年底前,力争50%以上的水泥熟料产能完成有组织、无组织超低排放改造;到2028年底,全省80%以上水泥熟料产能完成改造(企业改造任务清单详见附件1)。全省新改扩建(含搬迁)水泥项目按超低排放水平建设;长期停产水泥企业复产前应纳入改造计划并按时限完成。
水泥企业超低排放是指所有生产环节(破碎、粉磨、配料、熟料煅烧、烘干、协同处置等,以及原燃料和产品储存运输)的大气污染物有组织、无组织排放及运输过程达到超低排放要求。各州(市)应根据全省超低排放改造目标任务安排,结合环境空气质量改善需求,按年度报送辖区内水泥企业超低排放改造实施计划。
(一)有组织排放控制指标。在基准含氧量10%的条件下,水泥窑及窑尾余热利用系统废气颗粒物、二氧化硫、氮氧化物排放浓度小时均值分别不高于10mg/m3、35mg/m3和50mg/m3。其他有组织颗粒物排放浓度不高于10mg/m3。氨等表中未作规定的按国家或地方标准执行。达到超低排放的水泥企业每月生产时间至少95%以上时段排放浓度小时均值满足上述要求。
(二)无组织排放控制措施。物料储存、物料输送、生产工艺过程等无组织排放源,在保障安全生产的前提下,采取密闭、封闭等有效控制措施。无组织排放控制设施应与生产设施同步正常运行,产尘点及生产设施无可见烟尘外逸。厂区整洁无积尘。
(三)清洁运输要求。进出企业的原燃料采用铁路、水路、管道、管状带式输送机、皮带通廊等清洁方式运输比例不低于80%;达不到的企业,汽车运输部分采用新能源或国六排放标准的车辆。产品运输优先采用清洁能源运输方式,汽车运输全部采用新能源或国六排放标准车辆。厂内使用新能源运输车辆(2025年底前可采用国六排放标准车辆)。非道路移动机械原则上采用新能源,无对应产品的满足国四及以上排放标准(2025年底前可采用国三排放标准非道路移动机械)。
有组织、无组织超低排放控制指标和措施详见附件2。
二、重点任务
(一)优化调整产业结构。严格执行产能置换政策,加大对过剩产能控制力度,坚决遏制违规新增产能。新改扩建(含搬迁)水泥项目按照超低排放水平建设。落实《产业结构调整指导目录》(2024年本),依法依规淘汰落后产能。发挥能耗、环保、质量、安全、物耗、水耗等标准作用,引导能耗高、排放强度大的低效产能有序退出。列入淘汰退出计划的企业或设施不再要求实施超低排放改造,应按时完成淘汰退出并确保淘汰退出前达标排放。水泥企业转型升级须严格落实水泥熟料产能减量置换要求。
(二)有序推进现有企业超低排放改造。各州市要围绕空气质量改善需求,为企业做好服务和指导工作,协调解决清洁运输等重大事项。为提高改造质量,保障技术路线符合要求,企业应全面识别研判治理现状,合理选择改造技术路线,形成年度项目实施清单和重点项目清单。
因厂制宜选择成熟适用的环保技术。强化源头控制,水泥窑配备低氮燃烧器,采用分级燃烧机及其他分解炉含氧量精细化管控等低氮燃烧技术,窑尾废气采用选择性非催化还原(SNCR)、选择性催化还原(SCR)等组合脱硝技术。采取有效措施控制氨逃逸,脱硝氨水消耗量小于3.5kg/t熟料(基于20%氨水浓度折算)。除尘采用袋式、电袋复合式等高效除尘技术。
鼓励采用机械化料场、筒仓、圆库等物料储存方式,产尘点按照“应收尽收”的原则合理配置废气收集设施,优化收集风量。优化工艺流程,减少运转环节,降低物料落差,缩短运输距离;破碎机、磨机喂料装置采用密闭或封闭防尘措施。推进水泥企业矿山生态修复和绿色矿山建设。
加强清洁运输改造,中长距离运输优先采用铁路或水路;短途运输优先采用皮带通廊或新能源车辆;厂内物料转运优先采用皮带通廊或封闭式螺旋输送机,减少厂内物料二次倒运和汽车运输量。
(三)统筹推进水泥行业协同减污降碳。鼓励水泥企业在超低排放改造时统筹开展减污降碳和清洁生产改造,积极探索污染物和温室气体协同控制工艺技术。推进原料替代,在保障水泥产品质量前提下,提高废渣资源替代石灰石比重;提高矿渣、粉煤灰工业废物掺加比例,降低熟料系数。提高水泥产品质量和应用水平,促进水泥减量化使用。推进燃料替代,利用水泥窑协同处置固体废弃物等替代煤炭;采用独立热源烘干的企业,鼓励使用天然气、电等清洁能源。严格执行水泥单位产品能源消耗限额要求,在规定时限内将能效基准水平以下熟料产能清零,力争达到能效标杆水平。加快推广低阻旋风预热器、高效烧成、高效篦冷机、高效节能粉磨等节能降碳技术装备。
(四)强化全过程精细化环境管理。实施超低排放改造的企业,可通过全面加强污染物排放自动监测、过程监控和视频监控设施建设等方式自证稳定达到超低排放要求,包括以下措施:安装自动监控设施,与生态环境部门联网并验收,水泥窑及窑尾余热利用系统应增加氨排放自动监测;主要生产装备和污染治理设施安装分布控制系统(DCS),同步记录生产过程及污染设施运行的关键参数,重点环节安装高清视频监控设施;建设全厂环境管控平台,记录有组织排放、无组织排放相关监测监控和治理设施运行情况,以及清洁运输情况;自动监测、DCS系统等数据至少保存五年以上,高清视频监控数据至少保存一年以上。具体要求详见附件3。
加强运行管理,做好脱硝剂采购、消耗量日常检查和喷枪维护记录,确保水泥熟料生产与脱硝系统同步运行。采取合理控制脱硝剂用量,优化反应温度,反应区间和停留时间等有效措施控制氨逃逸。定期检查无组织排放设施运行情况,通过智能化、数字化建设,精准管控无组织排放。外排环境的烟气旁路,应采取彻底拆除、切断、物理隔离等方式取缔,因安全生产需要保留的,在非紧急情况下保持关闭并铅封,通过安装自动监测设备、流量计等方式加强监管,鼓励在旁路设置感应式阀门,阀门开启状态、开度等信号接入中控系统,并保存历史记录。
强化运输管理,企业应配备专职运输管理人员,建设门禁和视频监控系统,建立进出厂运输车辆、厂内运输车辆、非道路移动机械电子台账。具体要求详见附件4。鼓励与供车单位、原辅材料供货单位及产品购买单位签订车辆排放达标保证书、增加相应合同条款、提供运输车辆年检合格证明等方式实现车辆合规管理。
完善管理制度。建立健全企业环保管理机构,设置环保专职人员;建立企业环保设施检修与维护、环境监测、环保监督与考核、环保应急预案等管理制度;按照排污许可技术规范要求,规范、准确、完整记录环境管理台账,如实反映生产设施、污染治理设施运行情况。
三、政策措施
水泥企业达标排放是法定责任,超低排放是鼓励导向,对于达到超低排放要求的水泥企业加大支持力度。
(一)加大经济政策支持力度。按照环境保护税法有关规定,对实现超低排放的水泥企业给予税收优惠。落实购置环境保护专用设备企业所得税抵免优惠政策。对技术路线合理、环保技术成熟适用、按改造时限计划实施的超低排放改造项目争取中央大气污染防治专项资金支持。鼓励银行机构给予水泥企业信贷支持用于超低排放改造,支持符合条件的企业发行债券进行直接融资,募集资金用于超低排放改造等领域。通过全国碳排放权交易市场,对在超低排放改造时统筹开展减污降碳改造,实现减少温室气体排放的企业形成正向激励。按照《云南省人民政府关于印发〈推动大规模设备更新和消费品以旧换新实施方案〉的通知》(云政发〔2024〕16号)要求,积极争取对超低排放改造项目的财政、税收、金融等政策支持。
(二)落实差别化电价政策。严格落实国家水泥差别电价和阶梯电价政策,对列入淘汰类、限制类的水泥企业按国家规定的差别电价标准加价,对电耗超过国家分档标准的水泥企业按国家规定的阶梯电价标准加价。
(三)实行差别化环保管理政策。充分发挥标杆企业引领示范作用,将企业污染排放水平纳入错峰生产计划,按时完成有组织超低改造、无组织超低排放改造、清洁运输、全流程超低排放改造分四类制定错峰生产时间,其中完成有组织和无组织超低排放改造的企业,在符合超低排放要求的情况下可减少错峰生产时间,完成A级绩效评定的重污染天气预警期间可采取自主减排措施。未按时限要求完成超低排放改造的水泥企业,重污染天气预警期间依法严格落实应急减排措施。
(四)加强技术支撑。研究制定水泥行业超低排放改造相关技术指导文件。支持水泥企业与高校、科研机构、环保工程技术公司等合作,创新节能减排技术。鼓励生态环境科研院所联合行业协会、水泥重点企业等搭建超低排放改造交流平台,促进成熟先进技术推广应用。
四、实施保障
省生态环境厅、发展改革委、工业和信息化厅、财政厅、交通运输厅等组织实施本计划。各部门各司其职、各负其责、密切配合,形成合力,加强对州(市)工作指导,及时协调解决推进过程中的困难和难题,充分发挥政府作用,积极引导,共同推进改造工作。省生态环境厅会同有关部门,按照本计划方案,每年对有改造任务的州(市)上一年度超低排放改造情况进行评价。
水泥企业是实施超低排放改造的责任主体。改造工作力求做到企业领导真重视、资金真投入、实施真工程、管理水平真提升,确保按期高质量完成超低排放改造。企业应严把工程质量,加强人员技术培训,健全内部环保考核管理机制,实现治理设施长期连续稳定运行。在环保治理工程建设和运行过程中,要严格执行安全管理有关规定,切实落实企业安全生产主体责任。水泥企业驻滇集团公司要发挥表率作用,加强内部考核和对所属企业指导,力争提前完成。企业完成超低排放改造并累计稳定运行一个月后,可自行或委托有资质的监测机构和有能力的技术机构,严格按照指标要求和相关技术文件开展评估监测。稳定达到超低排放要求的,将评估监测报告报送当地生态环境部门、工业和信息化等部门。行业协会要发挥桥梁和纽带作用,指导企业开展超低排放改造和评估监测工作。
各相关州(市)加强组织领导,做好监督、管理和服务,按超低排放改造目标任务要求,全力推动改造工程。对已完成超低排放改造的企业,加强事中事后监管,建立动态监督管理台账,组织“双随机”检查,及时将不能稳定实现超低排放的企业调整出动态管理名单,视情节取消相关优惠政策。对超标排污企业、未按证排污企业,依法依规处罚,对偷排偷放、弄虚作假、擅自停运环保设施等违法行为依法严厉打击,涉嫌犯罪的移送司法机关。做好政策解读和宣贯,宣传推广地方和企业的经验做法,营造有利于开展超低排放改造的良好舆论氛围,增强企业开展超低排放改造的责任感和荣誉感。各有关部门要积极跟踪相关舆情动态,及时回应社会关切,宣传报道各地和企业优秀做法。
附件1
云南省水泥熟料企业超低排放改造任务清单










注:以上企业清单来自相关单位调度信息,未列入该清单中的水泥熟料企业应按照本计划要求,2028年底前完成超低排放改造。
附件2
水泥行业有组织、无组织超低排放控制指标和措施要求
表1.有组织排放指标限值
单位:毫克/立方米

注:a:氨等表中未作规定的按国家及地方标准执行。
b:采用窑头余热,或采用经脱硫脱硝并达到超低排放要求的窑尾烟气。
表2.无组织排放控制措施

封闭:利用完整的围护结构将物料、作业场所等与周围空间阻隔的状态或作业方式。在保证安全前提下可以封闭的区域或建筑物,该封闭区域或封闭建筑物除人员、车辆、设备、物料进出时,以及依法设立的排气筒、通风口外,门窗及其他开口(孔)部位保持关闭状态。
密闭:污染物质不与环境空气接触,或通过密封材料、密封设备与环境空气隔离的状态或作业方式。
附件3
全过程精细化环境管理要求
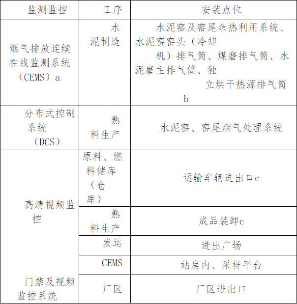
表1.监测监控安装点位

注:a监测指标依据附表1设置,水泥窑及窑尾余热利用系统增加氨污染因子自动监测。
b使用电为能源的,监测指标为颗粒物;使用天然气为燃料的,监测指标为颗粒物和氮氧化物;使用其他燃料的,监测指标为颗粒物、二氧化硫、氮氧化物。
c高清视频监控能够覆盖成品装卸所有车辆出入口。
表2.分布式控制系统(DCS)关键参数

附件4
清洁运输管理要求

注:新能源汽车是指采用新型动力系统,完全或主要依靠新型能源驱动的汽车,主要包括纯电动汽车、插电式混合动力汽车及燃料电池汽车。