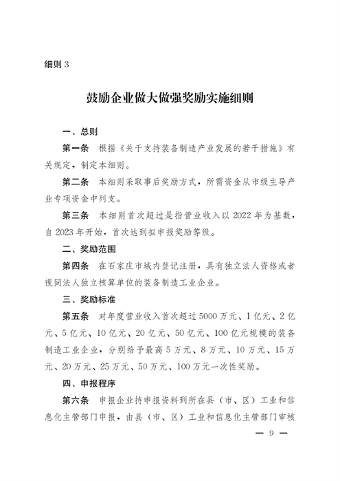
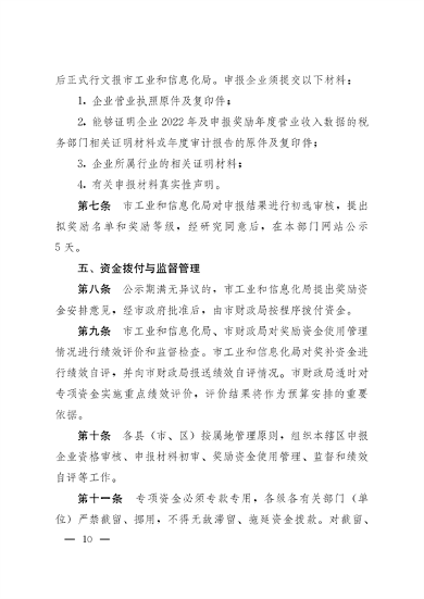
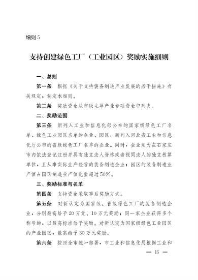
石家庄市人民政府办公室7月11日发布《关于支持装备制造产业发展的若干措施》相关实施细则,其中第五部分为《支持创建绿色工厂(工业园区)奖励实施细则》,奖励范围为新列入工业和信息化部公布的国家级绿色工厂名单、绿色工业园区名单的企业、园区,新列入河北省工业和信息化厅公布的省级绿色工厂名单的企业。
对新认定为国家级、省级绿色工厂的装备制造企业,分别最高给予20万元、10 万元奖励;同一家企业获得多个称号的,以最高标准给予奖励。对新认定为国家级绿色工业园区的产业园区,最高给予30万元奖励。
















石家庄市人民政府办公室7月11日发布《关于支持装备制造产业发展的若干措施》相关实施细则,其中第五部分为《支持创建绿色工厂(工业园区)奖励实施细则》,奖励范围为新列入工业和信息化部公布的国家级绿色工厂名单、绿色工业园区名单的企业、园区,新列入河北省工业和信息化厅公布的省级绿色工厂名单的企业。
对新认定为国家级、省级绿色工厂的装备制造企业,分别最高给予20万元、10 万元奖励;同一家企业获得多个称号的,以最高标准给予奖励。对新认定为国家级绿色工业园区的产业园区,最高给予30万元奖励。















