嘉兴市生态环境局印发《嘉兴市生态环境轻微违法行为不予行政处罚清单(2024年版)》,对符合规定的28项生态环境轻微违法行为不予行政处罚。详情如下:
嘉兴市生态环境局关于印发《嘉兴市生态环境轻微违法行为不予行政处罚清单(2024年版)》的通知
市生态环境局各县(市、区)分局,局机关各处室、直属各单位:
为进一步规范行政执法和优化营商环境,有效防范履职风险和廉政风险,我局修订了《嘉兴市生态环境轻微违法行为不予行政处罚清单(2024年版)》(以下简称《清单2024》),2024年8月9日经局党组会议审议通过,现印发给你们,请遵照执行,并就有关事项明确如下:
一、明确清单执行和适用。《清单2024》自2024年9月16日起施行,《嘉兴市生态环境局关于印发嘉兴市生态环境轻微违法行为不予行政处罚清单(2022年版)的通知》(嘉环发〔2022〕70号)同时失效。对符合《清单2024》适用条件,除对社会造成恶劣影响、引发社会强烈关注的外,原则上不予行政处罚;《清单2024》施行前已经立案但尚未作出处罚决定,符合《清单2024》适用条件的,原则上不再给予行政处罚。符合《长江三角洲区域生态环境领域轻微违法行为依法不予行政处罚清单》(以下简称《长三角清单》)的,按照该规定要求不予行政处罚。同时符合《清单2024》和《长三角清单》的,优先适用《长三角清单》。
《清单2024》中的涉案行为有违法所得,且有明确受违法侵害的善意第三人的,鼓励当事人向第三人作出合理补偿或赔偿。补偿或赔偿经第三人确认后,原则上不再予以没收。
二、严格办案流程和审查程序。对符合《清单2024》和《长三角清单》的不予行政处罚案件,严格按照行政处罚普通程序的办案流程,经法制审核,并由相应的案审委审定。加强清单外不予行政处罚案件的管理,对清单外拟符合《中华人民共和国行政处罚法》第三十条、第三十一条、第三十三条第一款第二款,以及《生态环境行政处罚办法》有关规定,可以不予行政处罚的,除按照上述流程外,由直属分局或各县(市、区)分局报市生态环境局案审委审定,各县(市、区)分局案审委不得擅自作出清单外的不予行政处罚决定。当事人对不予行政处罚告知书未提出陈述、申辩意见,且案情未出现新的重大变化的,不再进行二次集体讨论。
当事人确有积极整改意愿,且符合不予行政处罚适用条件,但因客观原因在短期内整改无法完成或生态环境部门无法确认整改成效的(如补办行政许可手续、环境保护设施“三同时”竣工验收、生态环境损害鉴定等),可以向执法机关申请设立一定的期限作为执法观察期,并提供整改计划。执法机关认为当事人申请符合《嘉兴市生态环境执法观察期工作制度(试行)》规定的,经市生态环境局负责人或授权委托人签批同意,依据《生态环境行政处罚办法》第三十五条中止案件调查。执法观察期原则上不超过3个月,不计入办案期限。执法观察期结束后当事人整改情况符合有关规定的,依法不予行处罚,否则依法重启行政处罚程序。具体流程和要求按照附件3执行。
三、统一“首次被发现”认定。所有不予行政处罚的适用条件均应当满足违法行为“首次被发现”。调查中如发现原当事人,或其主要负责人的配偶、近亲属等一致行动人在2年内又实施与原生产工艺类同的未批先建等违法行为的,不能认定为“首次被发现”。对已书面作出责令限期改正而逾期未改正,或行政执法前已通过有效途径告知当事人应当履行法定义务而未履行的,均不适用不予行政处罚清单,包括以逾期不改正作为前提的行政处罚事项。在作出不予行政处罚决定2年后(以作出决定的次月起计),当事人又实施原违法行为的,可以认定为“首次被发现”。

四、加强普法教育和指导帮扶。积极引导当事人自觉守法,要求当事人签署《生态环境违法行为改正承诺书》,并送达《守法建议书》。加强整改期间的指导帮扶,对整改情况及时复查。当事人拒不签署《生态环境违法行为改正承诺书》,或拒不改正、逾期不改正,或改正后仍不符合有关要求,或整改期间弄虚作假的,应当依法给予行政处罚。
请各县(市、区)分局按照相关要求及时将案件录入浙江省统一行政处罚办案系统,市局将不定期开展执法稽查和案卷抽查。
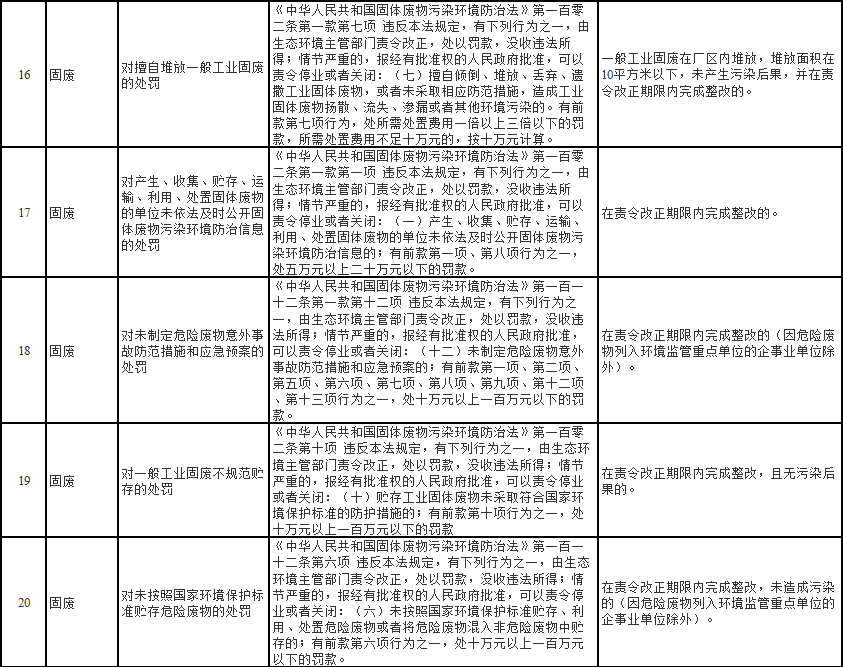
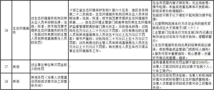
嘉兴市生态环境轻微违法行为不予行政处罚清单(2024年版)





