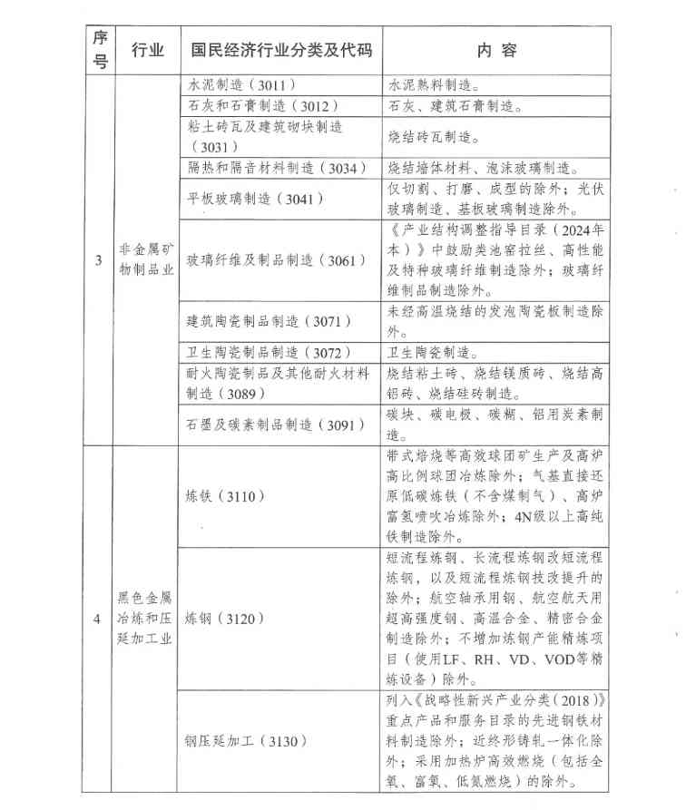
近日,经江苏省政府同意,江苏省发展改革委、江苏省工业和信息化厅、江苏省生态环境厅联合印发《江苏省“两高”项目管理目录(2024年版)》。目录自2024年10月1日起实施,有效期至2029年9月30日,根据国家规定和江苏省实际动态调整更新。相关要求如下:
“两高”项目认定以主产品为准。
资源综合利用项目,不按“两高”项目管理;节能环保改造、安全设施改造、产品质量提升等技术改造项目,在不增加产能和污染排放的前提下,不按“两高”项目管理。
截至目录实施之日,属于未批先建的项目以及未依法依规取得节能审查意见、环境影响评价批复等手续的项目,仍需落实“两高”项目要求。
六大高耗能行业(石化、化工、建材、钢铁、有色、电力)年综合能源消费量(当量值)5000吨标准煤及以上的固定资产投资项目的节能审查需由省发展改革委、省工业和信息化厅按分工负责。
属于目录注明“除外”的项目,若能效水平、清洁生产水平未达到国际先进国内领先,则该项目仍需按“两高”项目管理。

目录如下:


