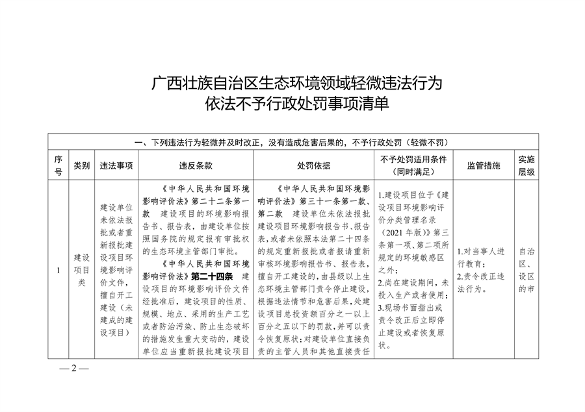
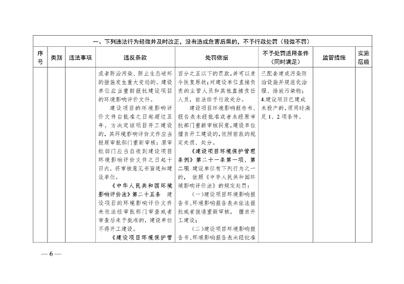
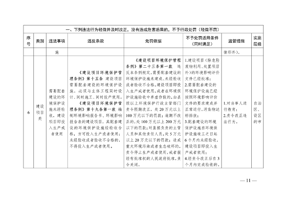
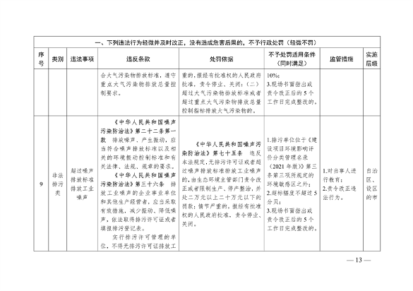
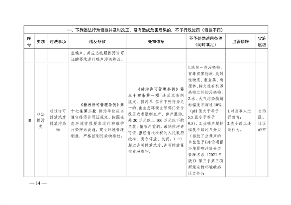
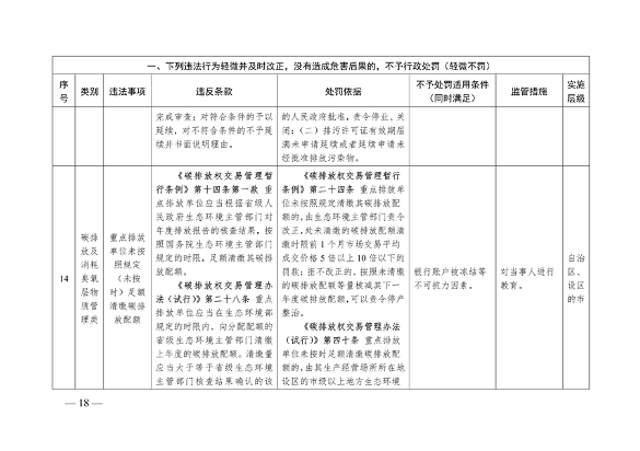
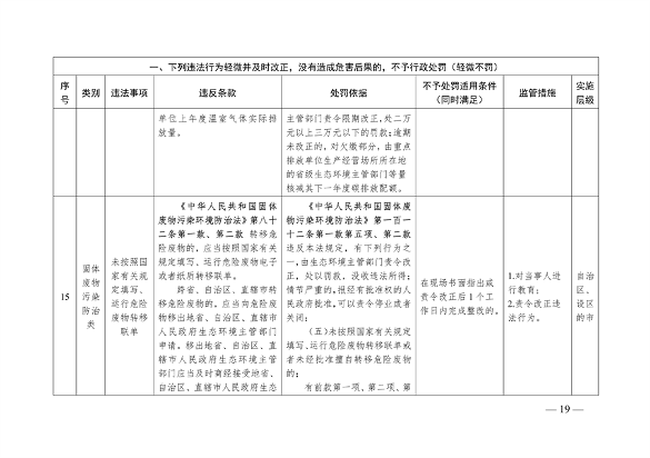
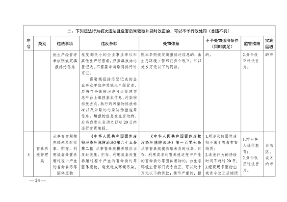
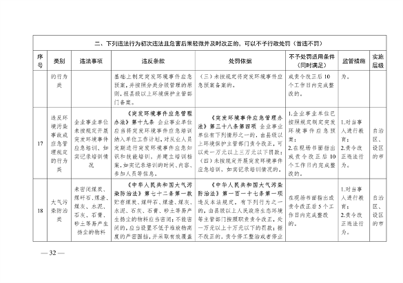
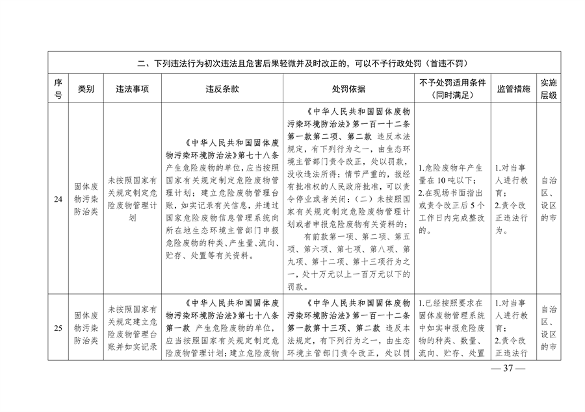
广西壮族自治区生态环境厅8月30日印发《广西壮族自治区生态环境领域轻微违法行为依法不予行政处罚事项清单》,对于部分违法行为轻微并及时改正,没有造成危害后果的,不予行政处罚(轻微不罚);部分违法行为初次违法且危害后果轻微并及时改正的,可以不予行政处罚(首违不罚)。








































广西壮族自治区生态环境厅8月30日印发《广西壮族自治区生态环境领域轻微违法行为依法不予行政处罚事项清单》,对于部分违法行为轻微并及时改正,没有造成危害后果的,不予行政处罚(轻微不罚);部分违法行为初次违法且危害后果轻微并及时改正的,可以不予行政处罚(首违不罚)。







































