固废网获悉,工信部发布“无废园区”“无废企业”典型案例公示,“无废”是一种先进的管理理念,旨在最终实现固体废物产生量最小、资源化利用充分、处置安全的目标。为落实《“十四五”工业绿色发展规划》《“十四五”时期“无废城市”建设工作方案》,引导工业园区、工业企业推行无废生产方式,提高资源利用效率,实现工业固废源头减量和就地就近资源化利用,工业和信息化部、生态环境部按照固废综合利用水平高、管理机制健全、创新性强、可复制、易推广的原则,征集了一批“无废园区”“无废企业”典型案例,现予以公示。如有意见或建议,请于2024年9月17日前反馈工业和信息化部节能与综合利用司。
联系电话:010-68205338
传 真: 010-68205337
电子信箱:zyzhly@miit.gov.cn
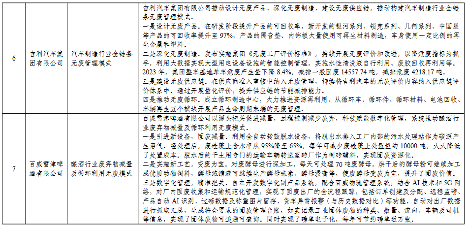
附件:1.“无废园区”典型案例(公示稿)
2.“无废企业”典型案例(公示稿)
工业和信息化部节能与综合利用司
2024年9月2日













