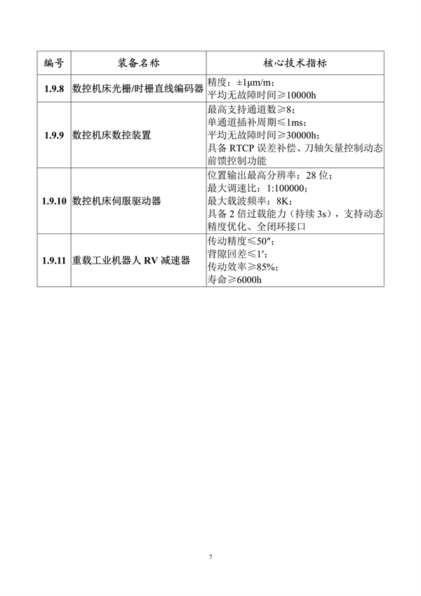
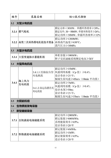
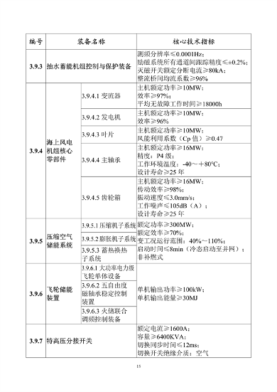
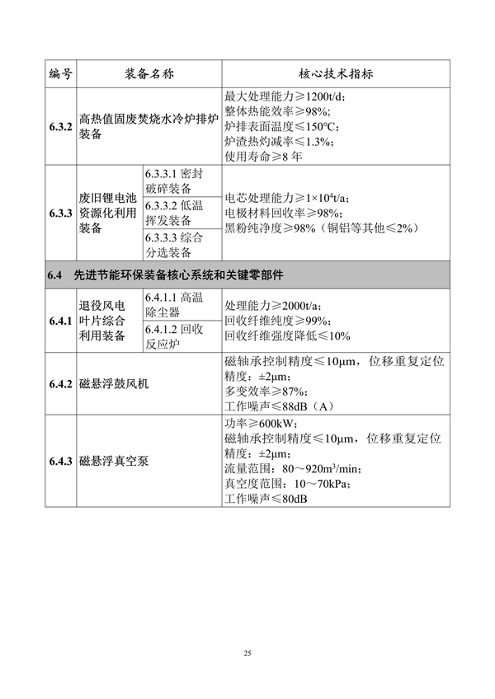
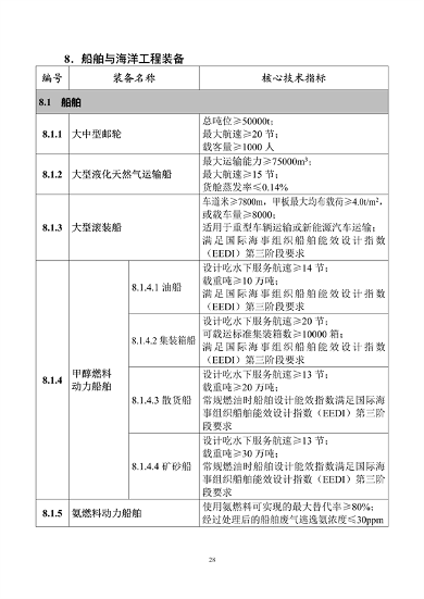
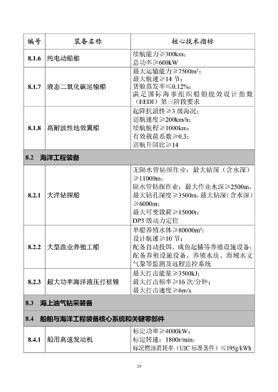
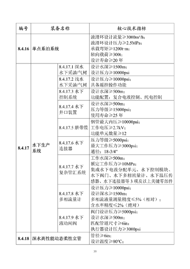
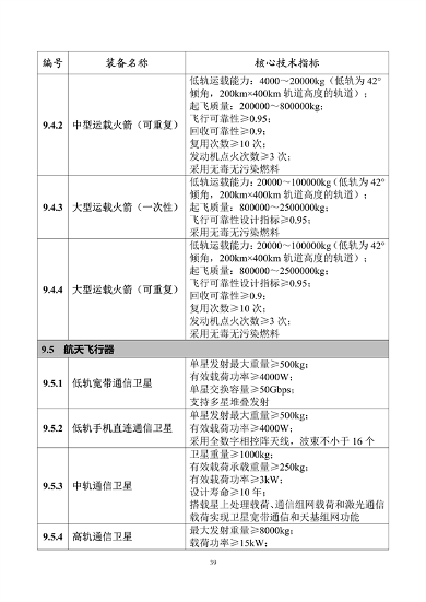
工业和信息化部9月9日印发《首台(套)重大技术装备推广应用指导目录(2024年版)》,其中包含振动膜高效浓缩与分离装备、高盐废水处理装备、有机废液超临界水氧化装备、百万吨级电厂二氧化碳捕集装备、环保岛型大气污染物治理装备、含油污泥高值资源化利用装备、高热值固废焚烧水冷炉排炉装备、废旧锂电池资源等多项先进节能环保装备。
工业和信息化部关于印发《首台(套)重大技术装备推广应用指导目录(2024年版)》的通知
工信部重装函〔2024〕254号
各省、自治区、直辖市及计划单列市、新疆生产建设兵团工业和信息化主管部门,有关中央企业:
为促进首台(套)重大技术装备创新发展和推广应用,加强产业、财政、金融、科技等国家支持政策的协同,现将《首台(套)重大技术装备推广应用指导目录(2024年版)》印发给你们,请据此做好相关工作。


























































