水处理网获悉,7月3日,国家发展改革委办公厅 住房城乡建设部办公厅发布关于开展污水处理绿色低碳标杆厂遴选工作的通知。通知指出,采取“遴选一批、新改扩建一批”的方式,2025年底前,建成100座能源资源高效循环利用的污水处理绿色低碳标杆厂,形成可复制可推广经验,推动污水处理行业减污降碳协同增效。全文如下:
国家发展改革委办公厅 住房城乡建设部办公厅
关于开展污水处理绿色低碳标杆厂遴选工作的通知
发改办环资〔2024〕531号
各省、自治区、直辖市、新疆生产建设兵团发展改革委、住房和城乡建设厅(建设局、建委、水务局),海南省水务厅:
为落实《关于推进污水处理减污降碳协同增效的实施意见》(发改环资〔2023〕1714号),拟遴选建设一批污水处理绿色低碳标杆厂,发挥引领示范作用,推动行业绿色低碳转型,助力美丽中国建设。现就有关工作通知如下。
一、工作思路
采取“遴选一批、新改扩建一批”的方式,2025年底前,建成100座能源资源高效循环利用的污水处理绿色低碳标杆厂,形成可复制可推广经验,推动污水处理行业减污降碳协同增效。
遴选一批。在已经建成、运行良好的污水处理厂中,围绕水质、节能、降碳、资源利用、环境友好、系统协调等指标进行综合评价,评选出一批代表性标杆厂。
新改扩建一批。对标遴选出的标杆厂相关指标和经验做法,结合中央预算内投资、大规模设备更新等工作,鼓励支持新建、改建、扩建一批污水处理厂并同步完善配套管网,提升生活污水收集处理效能,降低能耗物耗和二氧化碳排放,促进能源资源综合回收利用。
动态管理。对遴选的绿色低碳标杆厂开展复核,对新改扩建的污水处理标杆厂项目按期组织验收。能够持续发挥示范引领作用的,总结推广经验做法;不符合标杆要求的,及时调整退出。根据绿色低碳标杆厂运行情况,健全完善相关标准,推动污水处理行业绿色低碳水平持续提升。
二、组织程序
(一)标杆厂遴选

1.编制方案。各地组织相关部门根据拟参评污水处理厂实际运行情况,编制《XX污水处理厂参评绿色低碳标杆厂申请报告》(附件1),并附近2年污水处理厂运行基础数据和证明材料。申报参加遴选的污水处理厂,要求日处理量20000立方米以上,近一年进水BOD浓度达到100毫克/升以上或近三年增幅不低于10毫克/升,出水水质达标率、污泥无害化处置率均达到100%。
2.组织推荐。省级发展改革委会同住房城乡建设主管部门,认真履行审核程序后择优推荐,并将推荐材料报送国家发展改革委。东、中部地区各省(区、市)推荐数量不超过10个,其它省(区、市)推荐数量不超过6个。申报截止时间为2024年6月30日。推荐材料应包括推荐文件、汇总表(附件3)、各拟参评污水处理厂的申请报告及证明材料(一式两份,并附电子版光盘)。
3.评审确认。国家发展改革委会同住房城乡建设部对参评污水处理厂进行评选,并公示确认。根据评审和公示结果,发布污水处理绿色低碳标杆厂名单,并发布标杆厂相关指标和主要做法举措。
(二)对标新改扩建
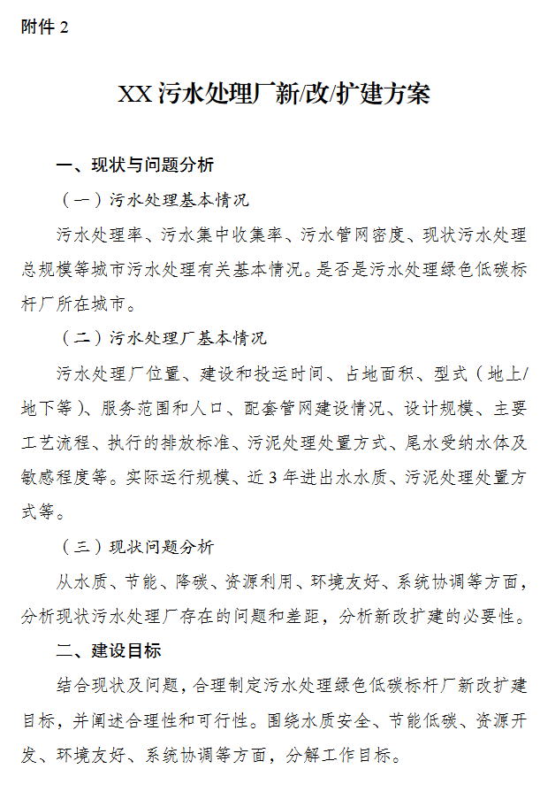
各地可组织相关部门,对标已公布的绿色低碳标杆厂建设运行指标,借鉴相关经验做法,按需谋划新建高标准污水处理厂,或对具备改扩建基础条件的污水处理厂实施改造。新改扩建项目应编制《XX污水处理厂新/改/扩建方案》(附件2),经省级发展改革委会同住房城乡建设主管部门审核后择优推荐,并将推荐材料报送国家发展改革委。推荐的新改扩建项目,应确保2025年底前完工。各省(区、市)推荐数量不超过10个,申报时间后续通知。
国家发展改革委将对各地申报的绿色低碳标杆厂新改扩建项目组织评审,对符合条件的,通过污染治理专项中央预算内投资和超长期特别国债给予支持。对已获评绿色低碳标杆厂所在市(县)报送的新改扩建项目,在评审时予以适当倾斜。
三、工作要求
地方各级发展改革委、住房城乡建设主管部门要发挥好统筹协调作用,形成工作合力,确保绿色低碳标杆厂遴选建设工作取得实效。各省级发展改革委、住房城乡建设主管部门要对推荐材料严格把关,确保报送材料的真实性和完整性。国家发展改革委、住房城乡建设部将强化绿色低碳标杆厂的动态管理,及时组织开展复核评价,总结宣传推广标杆厂建设和管理经验做法,通过绿色低碳标杆厂遴选建设工作,推动污水处理行业绿色低碳水平持续提升。
联系人及联系方式:
国家发展改革委(环资司) 刘睿瑾 010-68505846
住房城乡建设部(城建司) 王腾旭 010-58934352
附件:1.XX污水处理厂参评绿色低碳标杆厂申请报告
2.XX污水处理厂新/改/扩建方案

3.XX省(区、市)污水处理绿色低碳标杆厂申报汇总表
国家发展改革委办公厅
住房城乡建设部办公厅
2024年6月11日







