跳转到主要内容

环保设施开放指南修订发布|公众参与实用指南

日期: 栏目:要闻 浏览:

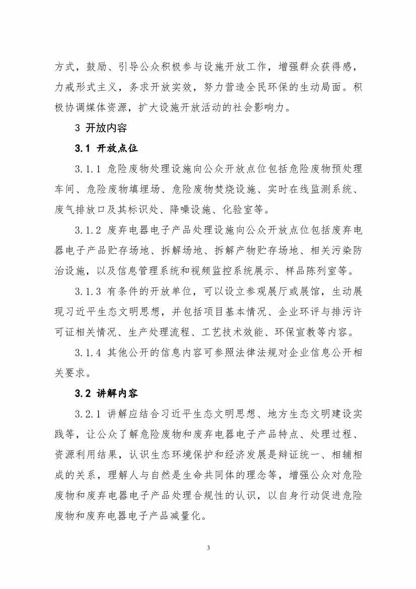
近日,生态环境部联合住房城乡建设部修订并发布《生态环境监测设施向公众开放工作指南(修订版)》《城市污水处理设施向公众开放工作指南(修订版)》《城市生活垃圾处理设施向公众开放工作指南(修订版)》《危险废物和废弃电器电子产品处理设施向公众开放工作指南(修订版)》(以下简称《工作指南》)。

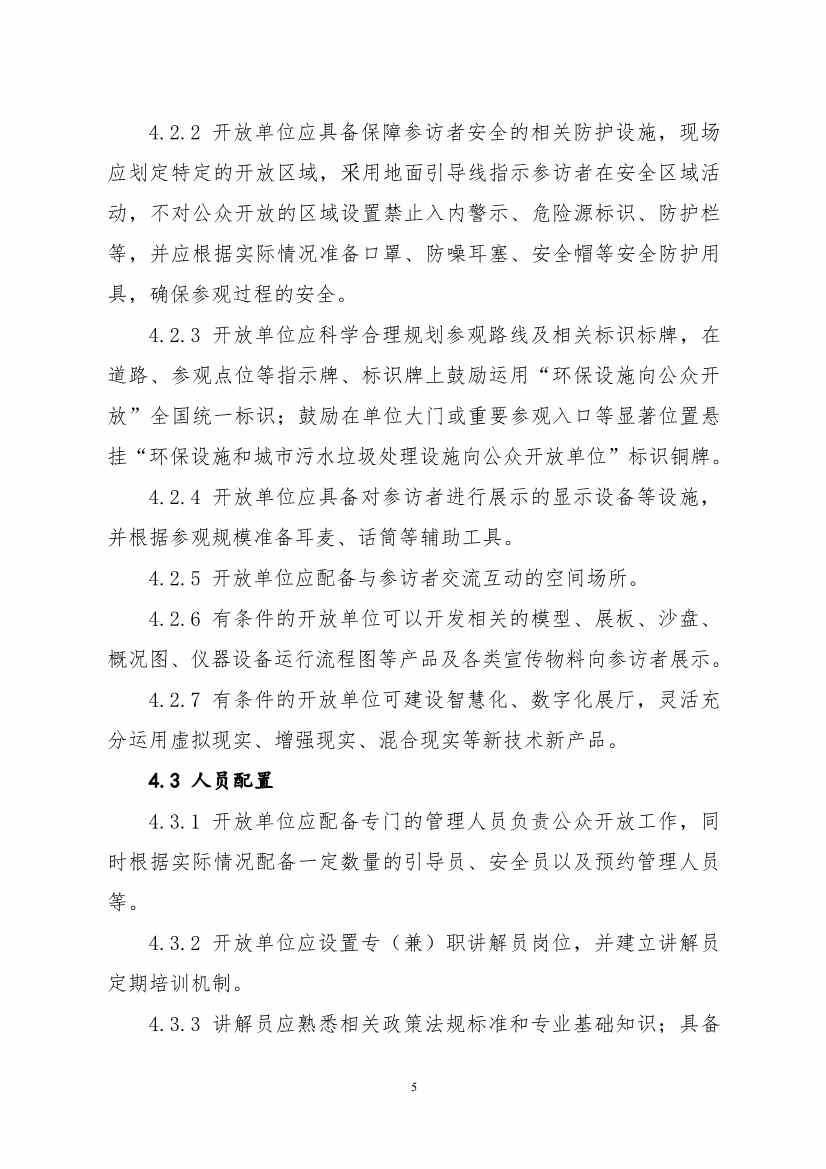
《工作指南》围绕环保设施向公众开放的目标要求,根据当前环保设施向公众开放工作的新形势新情况进行修订,从适用范围、工作原则、开放内容、开放条件、开放形式、开放时间、开放程序、保障措施八个方面对开放工作进一步规范和丰富内容,提高开放工作科学化规范化标准化水平,鼓励、引导公众积极参与设施开放工作,保障公众的生态环境知情权、参与权和监督权,进一步推进美丽中国建设全民行动。

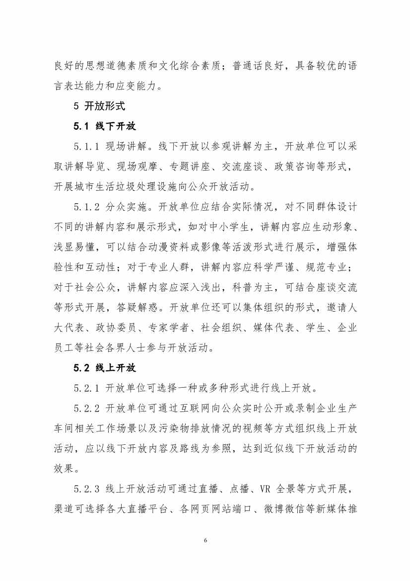
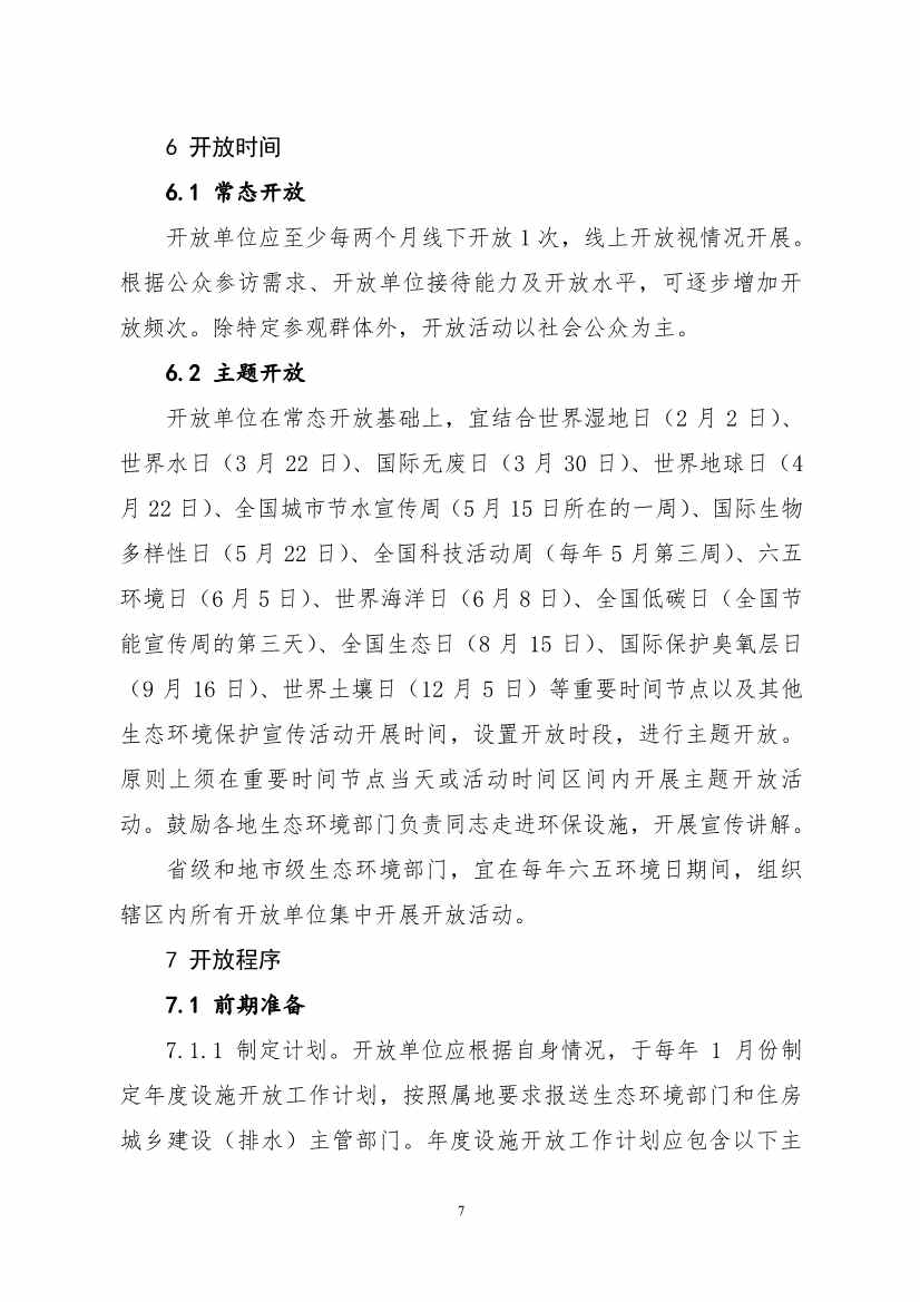
2017年,两部门联合印发了《环境监测设施向公众开放工作指南(试行)》《城市污水处理设施向公众开放工作指南(试行)》《城市生活垃圾处理设施向公众开放工作指南(试行)》《危险废物和废弃电器电子产品处理设施向公众开放工作指南(试行)》等四类设施工作指南,积极开展环保设施向公众开放,截至2024年6月底,共公布四批环保设施开放单位2101家,覆盖全国所有地级及以上城市,累计接待线上线下参访公众超过2.15亿人次。

8.png

文章详情图片

文章详情图片

文章详情图片

文章详情图片

文章详情图片

文章详情图片

文章详情图片

文章详情图片

文章详情图片

文章详情图片

文章详情图片

文章详情图片

文章详情图片

文章详情图片

文章详情图片

文章详情图片

文章详情图片

文章详情图片

文章详情图片

文章详情图片

文章详情图片

文章详情图片

文章详情图片

文章详情图片

文章详情图片

文章详情图片

文章详情图片

文章详情图片

文章详情图片

文章详情图片

文章详情图片

文章详情图片

文章详情图片

文章详情图片

文章详情图片

文章详情图片

文章详情图片

文章详情图片

文章详情图片

文章详情图片

文章详情图片

文章详情图片

文章详情图片

文章详情图片

文章详情图片

文章详情图片

文章详情图片

文章详情图片

文章详情图片

文章详情图片

文章详情图片

文章详情图片

文章详情图片

文章详情图片

文章详情图片

文章详情图片

文章详情图片

文章详情图片

文章详情图片

文章详情图片

文章详情图片

文章详情图片

文章详情图片

文章详情图片

文章详情图片

文章详情图片


标签: