跳转到主要内容

深圳市厨余垃圾碳排放核算指南正式发布|降碳管理新标准

日期: 栏目:要闻 浏览:

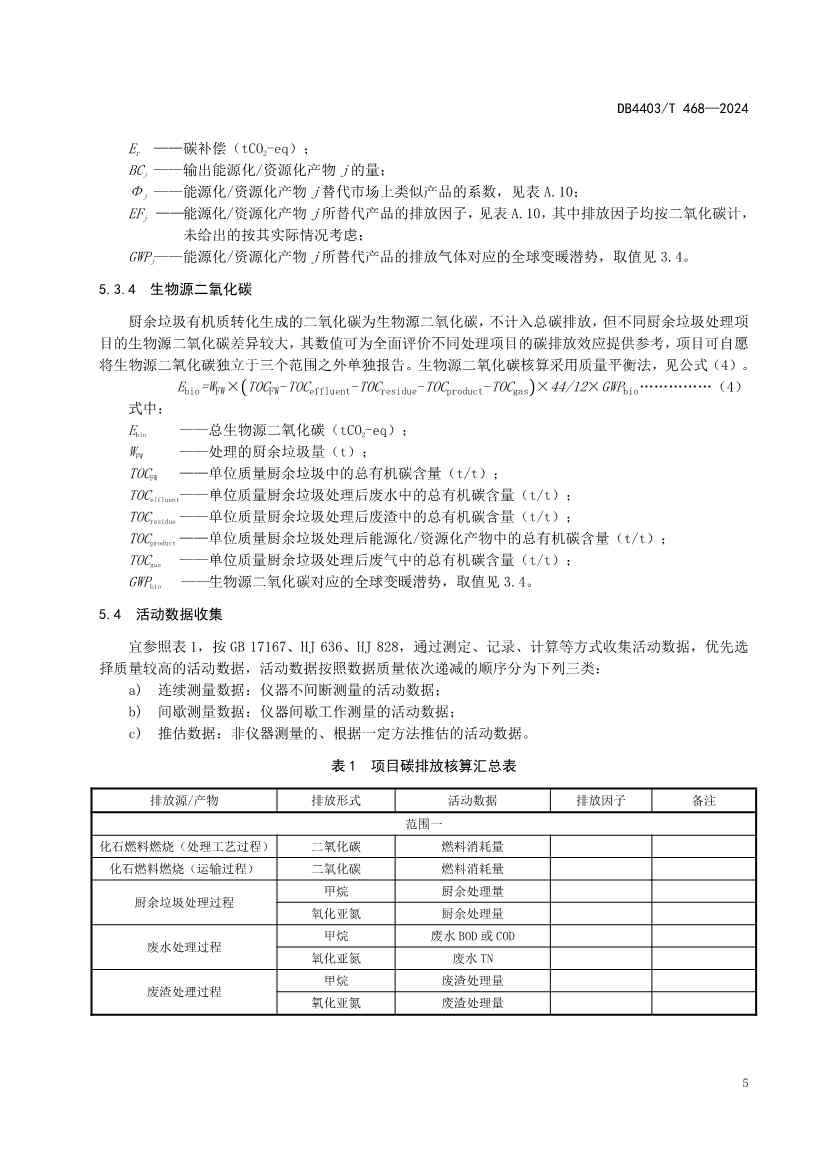
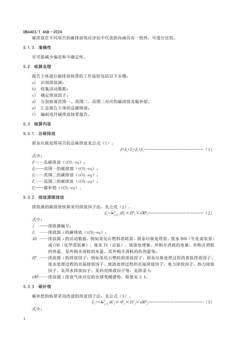
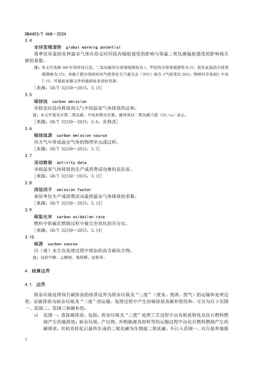
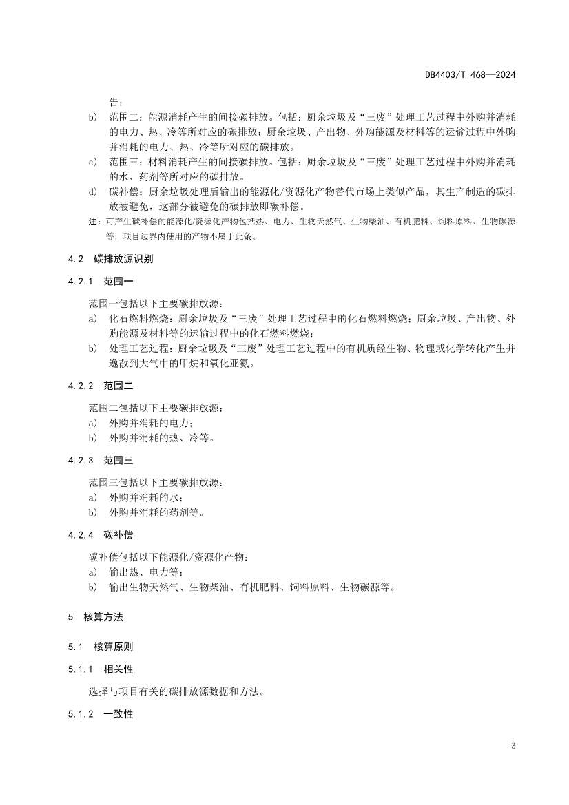
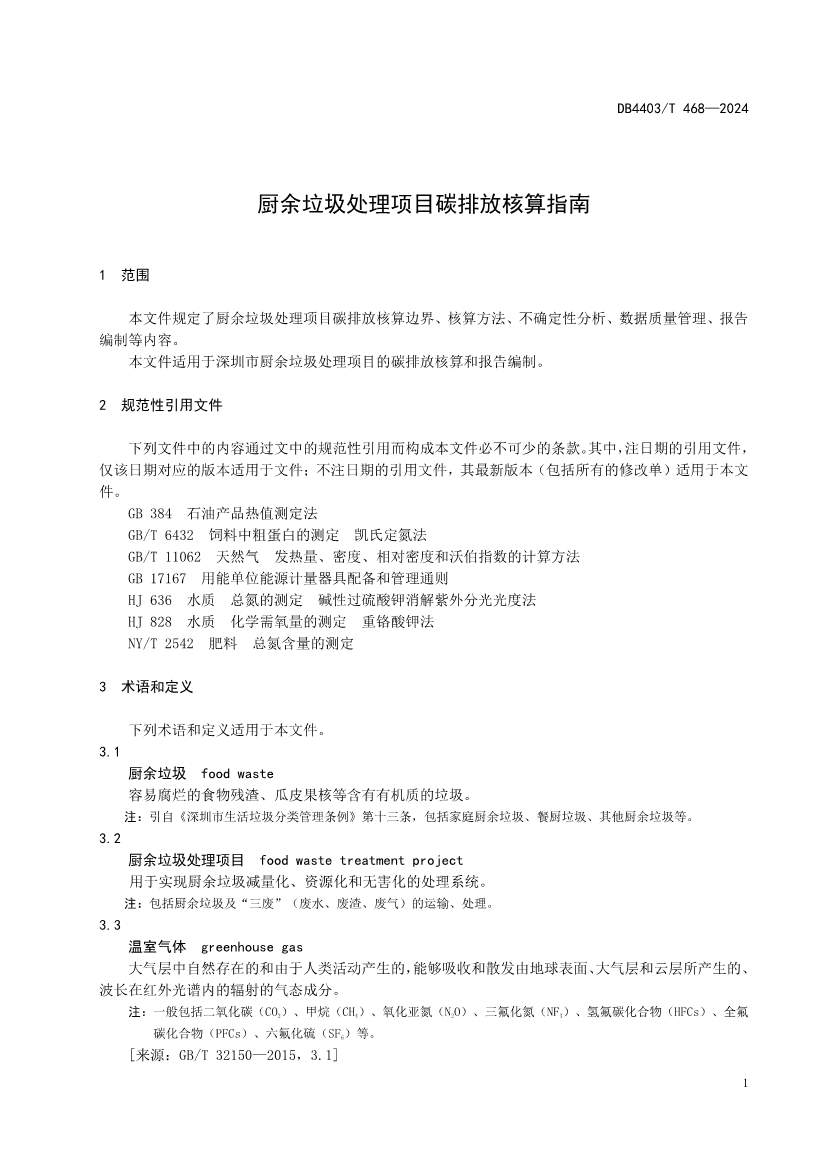
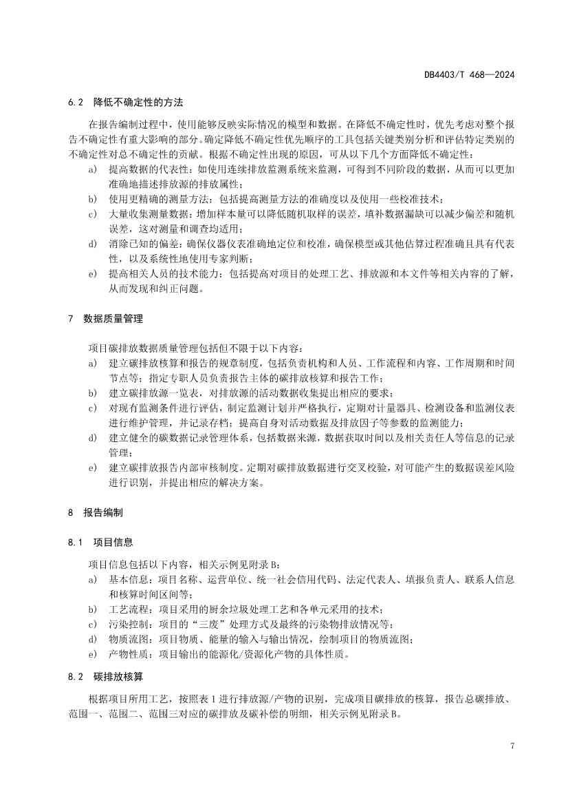
固废网获悉,由深圳市城市管理和综合执法局提出并归口,深圳市城管宣教和发展研究中心、深圳市生活垃圾分类管理事务中心、清华大学深圳国际研究生院起草的深圳市地方标准《厨余垃圾处理项目碳排放核算指南》(DB4403/T 468—2024)已于近期正式发布,将自2024年8月1日起实施。

厨余垃圾作为我市生活垃圾分类管理的重要版块,处理技术种类多样,不同技术之间的碳排放差异较大,尚缺乏统一的碳排放核算标准和指南,碳排放量核算、数据收集与报告工作缺乏科学依据。此次发布的《厨余垃圾处理项目碳排放核算指南》(DB4403/T 468—2024)明确了厨余垃圾处理项目碳排放核算边界、核算方法、不确定性分析、数据质量管理、报告编制等内容,适用于深圳市厨余垃圾处理项目的碳排放核算和报告编制,为管理部门进行行业监督以及相关企(事)业单位开展碳排放核算提供依据,对引导全市厨余垃圾处理项目转型升级,促进城市降碳减污、资源节约集约利用有重要意义。

附件:《厨余垃圾处理项目碳排放核算指南》标准发布稿

文章详情图片

文章详情图片

文章详情图片

文章详情图片

文章详情图片

文章详情图片

文章详情图片

文章详情图片

文章详情图片

文章详情图片

文章详情图片

文章详情图片

文章详情图片

文章详情图片

文章详情图片

文章详情图片

文章详情图片

文章详情图片

文章详情图片

文章详情图片

文章详情图片

文章详情图片

文章详情图片

文章详情图片

文章详情图片

文章详情图片

文章详情图片

文章详情图片

文章详情图片

文章详情图片


标签: