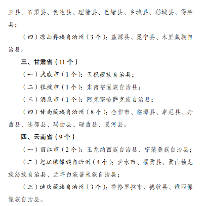
7月30日,国家发展改革委印发《中华人民共和国青藏高原生态保护法》适用的相关县级行政区域名录,确定在新疆维吾尔自治区、四川省、甘肃省、云南省适用青藏高原生态保护法的相关县级行政区域共59个。



《中华人民共和国青藏高原生态保护法》是为了加强青藏高原生态保护,防控生态风险,保障生态安全,建设国家生态文明高地,促进经济社会可持续发展,实现人与自然和谐共生,制定的法律。共7章,包括总则、生态安全布局、生态保护修复、生态风险防控、保障与监督、法律责任、附则等。
7月30日,国家发展改革委印发《中华人民共和国青藏高原生态保护法》适用的相关县级行政区域名录,确定在新疆维吾尔自治区、四川省、甘肃省、云南省适用青藏高原生态保护法的相关县级行政区域共59个。



《中华人民共和国青藏高原生态保护法》是为了加强青藏高原生态保护,防控生态风险,保障生态安全,建设国家生态文明高地,促进经济社会可持续发展,实现人与自然和谐共生,制定的法律。共7章,包括总则、生态安全布局、生态保护修复、生态风险防控、保障与监督、法律责任、附则等。