河南省生态环境厅发布《河南省低效失效大气污染治理设施排查整治实施方案(征求意见稿)》,自7月30日起公开征求意见。
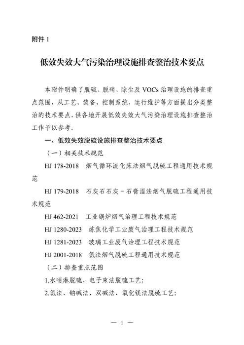
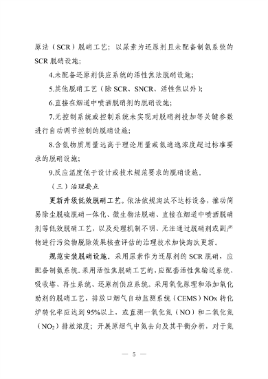
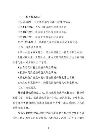
重点排查整治以下四类情况:1.治理工艺不适用,去除效率低或无去除效果、无稳定达标排放能力;2.治理设备简陋,必要组件未安装,未形成稳定可靠的副产品和消纳去向;建设质量低劣,关键组件达不到规范要求;管道或相关设施腐蚀、破损严重;自动化水平不高,无控制系统或功能缺失;3.治理设施运行维护不到位,关键组件、关键参数未按相关技术规范进行操作,污染物治理效果达不到设计要求;4.为掩盖治理设施低效失效等问题,不正常运维甚至干扰自动监测,篡改、伪造监测数据等。
关于《河南省低效失效大气污染治理设施排查整治实施方案(征求意见稿)》公开征求意见的公告
为贯彻落实《河南省空气质量持续改善行动计划》有关要求,提升工业企业大气污染治理能力,促进环境空气质量持续改善,河南省生态环境厅组织起草了《河南省低效失效大气污染治理设施排查整治实施方案(征求意见稿)》,现向社会公开征求意见,请于2024年8月6日前将意见建议通过电子邮件反馈至我厅邮箱。
联系电话:0371-66309080
联系邮箱:dqbgyz@163.com



































