近日,广东省就《广东省建筑垃圾转移联单管理办法》《广东省建筑垃圾跨区域平衡处置和生态保护补偿管理办法》公开征求意见。
广东省住房和城乡建设厅关于公开征求《广东省建筑垃圾转移联单管理办法》《广东省建筑垃圾跨区域平衡处置和生态保护补偿管理办法》(征求意见稿)意见的公告
为深入贯彻习近平生态文明思想,落实党中央、国务院关于固体废物减量化、资源化、无害化处理和构建废弃物循环利用体系的决策部署及省委、省政府工作安排,根据《广东省建筑垃圾管理条例》《广东省建筑垃圾治理及资源化利用三年行动方案(2023-2025年)》要求,我厅组织起草了《广东省建筑垃圾转移联单管理办法》《广东省建筑垃圾跨区域平衡处置和生态保护补偿管理办法》(征求意见稿),现面向社会公开征求意见和建议。请有关单位和社会各界人士于6月6日前通过电子邮件的形式将相关意见反馈至邮箱:yusijin@gz.gov.cn。
特此公告。
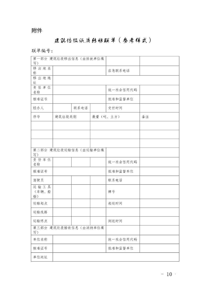
附件:1.广东省建筑垃圾转移联单管理办法(征求意见稿)
2.广东省建筑垃圾跨区域平衡处置和生态保护补偿管理办法(征求意见稿)
广东省住房和城乡建设厅
2024年5月27日



















