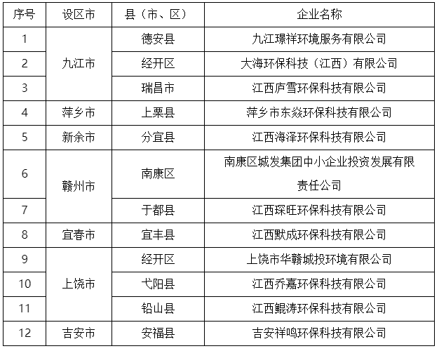
固废网获悉,近日,江西省发布了小微企业危险废物收集试点单位名单,共12家企业,详情如下:
江西省小微企业危险废物收集试点单位名单公示
(公示时间:2024年5月28日至6月3日)
为持续优化营商环境,进一步推动我省小微企业危险废物收集转运体系建设,切实解决小微企业危险废物收集处理难题,提升小微企业危险废物规范化管理水平,按照《江西省生态环境厅关于继续开展小微企业危险废物收集试点工作的通知》(赣环固体字〔2024〕25号)要求,经各设区市、赣江新区生态环境局推荐和资料审查,初步确定江西省小微企业危险废物收集试点单位名单。
现将名单进行公示,以接受社会各界监督。如有异议,请于2024年6月3日前向江西省生态环境厅固体处反映。以单位名义反映问题的应加盖公章,以个人名义反映问题的应署真实姓名。反映情况和问题必须实事求是、客观公正、具体详实,以便调查核实。
邮编:330077
地址:南昌市东湖区洪都北大道1131号
电话:0791-86866632
邮箱:jxstgtc@sthjt.jiangxi.gov.cn
公示时间:2024年5月28日2024年6月3日
江西省生态环境厅
2024年5月28日
江西省小微企业危险废物收集试点单位名单
