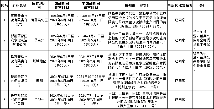
新疆维吾尔自治区工业和信息化厅公示2023-2024年新疆水泥企业调整错峰生产时间(第五批),详情如下:
关于对2023-2024年新疆水泥企业调整错峰生产时间的公告(第五批)
为贯彻落实《工业和信息化部 生态环境部关于进一步做好水泥常态化错峰生产的通知》(工信部联原〔2020〕201号)精神,自治区工业和信息化厅、自治区生态环境厅和兵团工业和信息化局、兵团生态环境局联合印发了《关于下达2023至2024年水泥错峰生产计划的通知》(新工信建材〔2023〕4号)。
因部分地(州、市)区域市场供需关系变化,按照通知要求,经自治区工业和信息化厅、生态环境厅审核,现将第五批调整错峰生产时间的水泥熟料生产企业名单予以公告,欢迎社会公众进行监督。
监督电话:0991-2800651 邮箱:gxtjcc@163.com
2023-2024年调整错峰生产时间水泥熟料生产企业名单(第五批)
