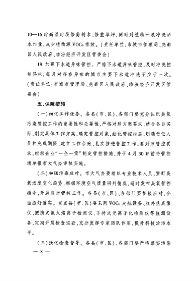
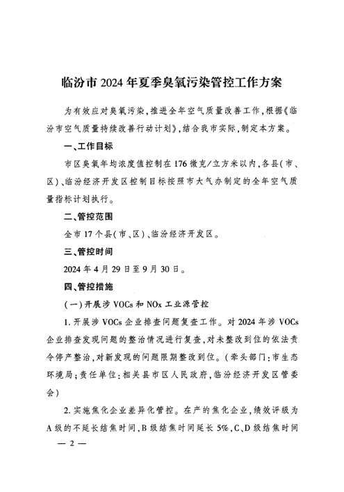
临汾市发布夏季臭氧污染管控方案|实用指南 日期: 2026-03-23 09:00 栏目:要闻 浏览: 山西省临汾市人民政府办公室印发《临汾市2024年夏季臭氧污染管控工作方案》,通过开展涉VOCs和NOx工业源管控等措施,应对臭氧污染,推进全年空气质量改善工作。详情如下: 标签: 上一篇:江西省重污染天气应急预案|实用指南 下一篇:湖南省环境卫生作业消耗量标准征求意见|实用指南 相关推荐 河南省废弃物循环利用体系建设行动方案:组建省级循环经济产业集团 ! 广西甲烷排放控制实施方案(公开征求意见稿) 二十届三中全会公报:协同推进降碳、减污、扩绿、增长 《韶关市生活垃圾分类管理办法》(征求意见稿)发布!