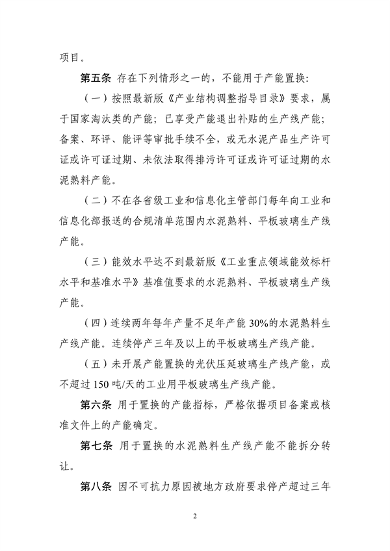
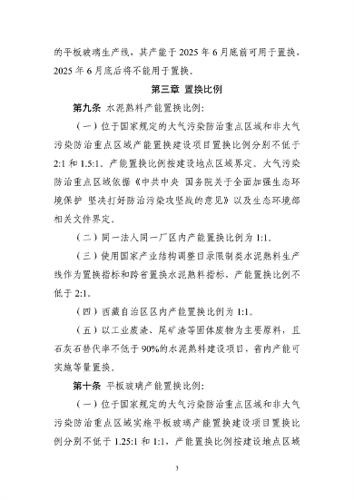
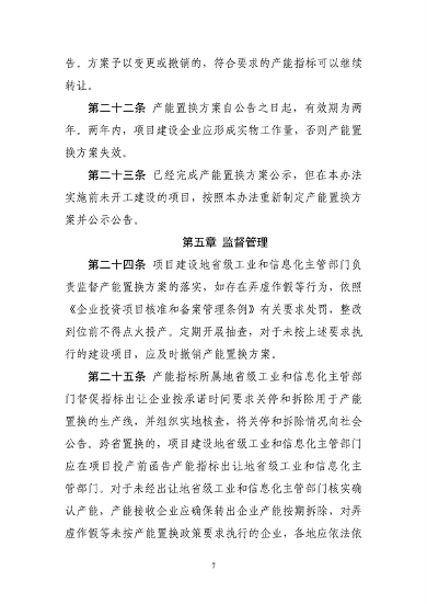
工信部公开征求对《水泥玻璃行业产能置换实施办法(2024年本)(征求意见稿)》的意见。其中提到,严禁备案和新建扩大产能的水泥熟料、平板玻璃项目。确有必要新建、改建的,必须制定产能置换方案,实施产能置换。新建生产线能效必须达到《工业重点领域能效标杆水平和基准水平(2023年版)》要求的水泥玻璃行业能效标杆水平。用于置换的产能指标,严格依据项目备案或核准文件上的产能确定。用于置换的水泥熟料生产线产能不能拆分转让。因不可抗力原因被地方政府要求停产超过三年的平板玻璃生产线,其产能于2025年6月底前可用于置换,2025年6月底后将不能用于置换。位于国家规定的大气污染防治重点区域或水泥熟料产能利用率低于50%省区的新建水泥熟料生产线,原则上不得从省外置换产能。
公开征求对《水泥玻璃行业产能置换实施办法(2024年本)(征求意见稿)》的意见
为进一步优化水泥玻璃行业产业布局,促进市场供需动态平衡,推动水泥玻璃行业高质量发展,工业和信息化部修订形成了《水泥玻璃行业产能置换实施办法(2024年本)(征求意见稿)》(见附件)。为听取社会各界意见,现予以公示。如有意见和建议,请于2024年6月25日前反馈。
传真:010-68205579
邮箱:yclsjcc@miit.gov.cn
附件:《水泥玻璃行业产能置换实施办法(2024年本)(征求意见稿)》











