近日,江苏省市场监督管理局拟批准发布16项江苏省地方标准,16项地方标准中包含《江苏太湖流域农村生活污水处理技术规范》。
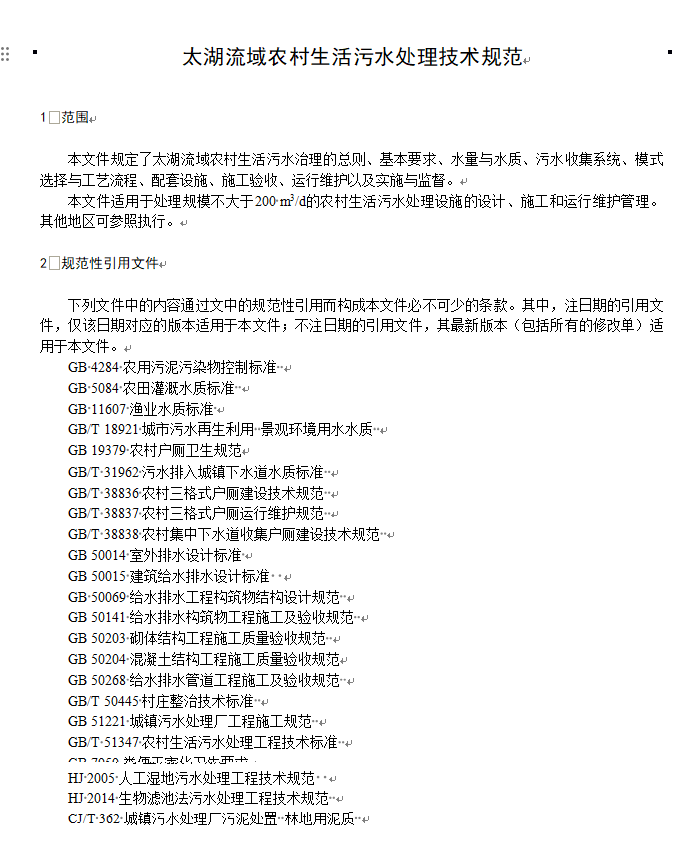
《技术规范》规定了太湖流域农村生活污水治理的总则、基本要求、水量与水质、污水收集系统、模式选择与工艺流程、配套设施、施工验收、运行维护以及实施与监督,适用于处理规模不大于200m3/d的农村生活污水处理设施的设计、施工和运行维护管理。
























近日,江苏省市场监督管理局拟批准发布16项江苏省地方标准,16项地方标准中包含《江苏太湖流域农村生活污水处理技术规范》。
《技术规范》规定了太湖流域农村生活污水治理的总则、基本要求、水量与水质、污水收集系统、模式选择与工艺流程、配套设施、施工验收、运行维护以及实施与监督,适用于处理规模不大于200m3/d的农村生活污水处理设施的设计、施工和运行维护管理。























