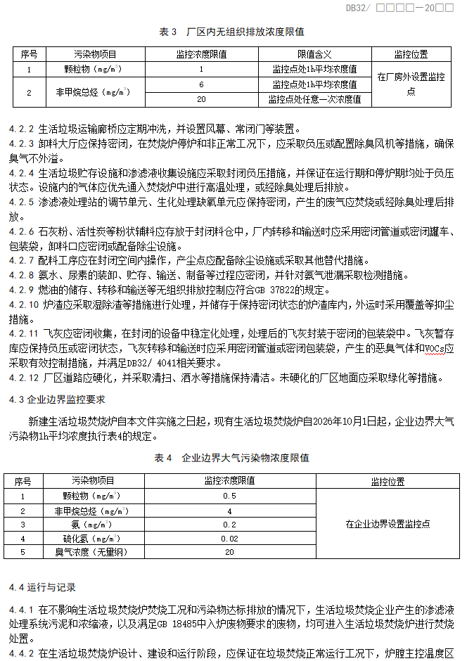
江苏生活垃圾焚烧排放标准公示|实用指南 日期: 2026-03-17 09:00 栏目:要闻 浏览: 垃圾发电网获悉,近日,江苏省市场监督管理局发布关于2024年第7批江苏省地方标准报批文本的公示,其中包括征求过二次意见的《生活垃圾焚烧大气污染物排放标准》(报批稿)也在公示之列。全文如下: 标签: 上一篇:江苏2.5亿奖励资金助力钢铁企业超低排放改造|实用指南 下一篇:内蒙古城镇排水管理办法征求意见|实用指南 相关推荐 河南省废弃物循环利用体系建设行动方案全攻略 广西甲烷排放控制方案解读|政策实施全攻略 二十届三中全会公报解读|降碳减污扩绿增长战略 韶关市生活垃圾分类管理办法征求意见|最新政策解读