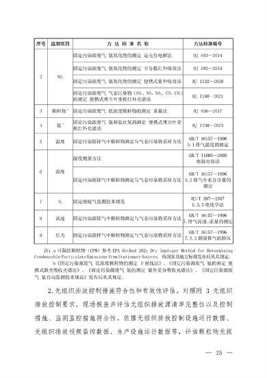
日前生态环境部对外发布了《关于高质量推进实施燃煤锅炉超低排放的意见(征求意见稿)》。《意见》明确改造范围:大气污染防治重点区域保留的燃煤锅炉、其他地区65蒸吨/小时及以上的燃煤锅炉(含以型煤、水煤浆、煤矸石、石油焦、油页岩等为燃料的锅炉),以及全国燃煤自备电厂。
主要目标到2025年底前,重点区域燃煤锅炉及自备电厂基本完成有组织、无组织超低排放改造。其他地区65蒸吨/小时及以上燃煤锅炉60%完成有组织超低排放改造;自备电厂基本完成有组织、无组织超低排放改造。到2028年底前,重点区域煤炭年运输量10万吨及以上的燃煤锅炉使用企业基本完成清洁运输改造;自备电厂基本完成全流程超低排放改造。其他地区65蒸吨/小时及以上燃煤锅炉80%完成有组织、无组织超低排放改造,煤炭年运输量50万吨及以上的燃煤锅炉使用企业基本完成清洁运输改造;80%自备电厂完成全流程超低排放改造。
关于公开征求《关于高质量推进实施燃煤锅炉超低排放的意见(征求意见稿)》意见的函
为贯彻落实《中共中央 国务院关于全面推进美丽中国建设的意见》《国务院关于印发〈空气质量持续改善行动计划〉的通知》等有关要求,我部组织编制了《关于高质量推进实施燃煤锅炉超低排放的意见(征求意见稿)》,现公开征求意见(可登录生态环境部网站“意见征集”栏目检索查阅)。
各机关团体、企事业单位和个人均可提出意见和建议。有关意见请书面反馈生态环境部大气环境司,并注明联系人及联系方式,电子文档请同时发送至联系人邮箱。征求意见截止时间为2024年7月8日。
联系人:生态环境部大气环境司吴扬威
电话:(010)65645610
邮箱:dqsxmc@mee.gov.cn
地址:北京市东城区东长安街12号
邮编:100006
























