日前,山东省生态环境厅发布《山东省焦化行业超低排放改造巩固提升方案(征求意见稿)》,提出推动实施焦化企业(包括独立焦化企业和钢焦联合企业的焦化工序)超低排放改造。到2025年底前,现有焦化企业完成有组织和无组织超低排放改造,60%的焦化产能完成清洁运输超低排放改造;到2026年底前,全省完成焦化行业超低排放改造。拟建焦化产能,投产时全面实现超低排放。
山东省焦化行业超低排放改造巩固提升方案
(征求意见稿)
为落实《关于推进实施焦化行业超低排放的意见》(环大气〔2024〕5号)有关要求,进一步深化我省焦化行业超低排放改造工作,制定本方案。
一、工作目标
推动实施焦化企业(包括独立焦化企业和钢焦联合企业的焦化工序)超低排放改造。到2025年底前,现有焦化企业完成有组织和无组织超低排放改造,60%的焦化产能完成清洁运输超低排放改造;到2026年底前,全省完成焦化行业超低排放改造。拟建焦化产能,投产时全面实现超低排放。列入淘汰退出计划的焦化企业或设施不再要求实施超低排放改造,但应满足国家和地方污染物排放标准限值要求,并严格按时完成关停淘汰。
二、指标要求
焦化企业超低排放是指所有生产环节(备煤、炼焦、熄焦、焦炭处理、煤气净化、化学产品深加工等生产环节,以及物料产品储存运输)的大气污染物有组织排放、无组织排放、运输过程达到超低排放要求。焦化企业超低排放改造主要任务包括:
(一)有组织排放改造。因厂制宜选择成熟适用的环保技术。强化源头控制,鼓励焦炉采用分段(多段)燃烧、炉内废气循环、单孔炭化室压力调节等技术。采用成熟稳定的污染治理技术,除尘采用高效电除尘、袋式除尘、滤筒除尘等技术;脱硫实施增容提效改造等措施,提高运行稳定性;脱硝采用选择性催化还原(SCR)、活性炭(焦)等高效技术;通过建设备用设施或多仓室改造等措施有效减少治理设施检修时污染物排放。
在基准含氧量8%的条件下,焦炉烟囱废气中颗粒物、二氧化硫、氮氧化物、非甲烷总烃、氨排放浓度小时均值分别不高于10mg/m3、30mg/m3、100mg/m3、60mg/m3、8mg/m3,其他具体指标要求见附表1。达到超低排放的焦化企业每月至少95%以上时段排放浓度小时均值满足上述要求。
加强VOCs全过程治理。焦炉采取正压密封、砖缝灌浆、陶瓷焊补等源头控制措施减少炉墙串漏。各类储罐(槽、池)以及有机液体装载点位收集的高浓度VOCs废气接入压力平衡系统或燃烧处理;脱硫再生、硫铵结晶、硫磺(膏)生产、脱硫废液提盐、焦油渣干化、生产废水处理、化学产品深加工等设施或车间收集的低浓度VOCs废气采用高效(组合)工艺处理,鼓励引入燃烧装置。
(二)无组织排放改造。物料储存、物料输送、生产工艺过程、敞开液面等无组织排放源,在保障安全生产的前提下,采用密闭、封闭等有效治理措施。产尘点按照“应收尽收”原则合理配置废气收集设施,优化收集风量。石灰、除尘灰、脱硫灰等粉状物料采用料仓、储罐等方式密闭储存,采用气力输送设备、罐车及其他方式密闭输送。煤炭、焦炭、针状焦等块状或粘湿物料采用密闭料仓或封闭料场(仓、库、棚)等方式储存,鼓励采用封闭式机械化料场、筒仓等储存方式,采用管状带式输送机、皮带通廊等方式输送。有机液体、有机固废及其他VOCs物料应密闭储存,转移和输送应采取密闭措施,并将废气接入压力平衡系统或燃烧处理;挥发性有机液体装车采用底部装载或顶部浸没式。液氨及氨水卸载、输送、制备、储存密闭,并采取氨气泄漏检测措施。焦炉炉门、装煤孔盖、上升管盖、上升管根部、桥管与阀体承插等采用密封技术;焦炉安装荒煤气自动点火放散装置。煤气净化、化学产品深加工等区域安装煤气点火放散装置,放散煤气及时点燃并充分燃烧。生产废水集输应采用密闭管道输送,生产废水预处理设施及厌氧池、预曝气池应加盖并配备废气收集处理设施,采用高效(组合)工艺处理。无组织排放控制设施与生产设施同步正常运行,产尘点及生产设施无可见烟粉尘外逸,厂区整洁无积尘、无明显异味。具体要求见附表2。
(三)清洁运输改造。煤炭、焦炭等大宗物料和产品中长距离运输优先采用铁路或水路,短途接驳和厂内物料转运优先采用管状带式输送机或皮带通廊。进出厂区物料和产品采用铁路、水路、管道、管状带式输送机、封闭皮带通廊等清洁方式运输比例不低于80%,清洁运输比例达不到80%的部分采用新能源汽车替代(2025年底前新能源汽车替代比例不低于60%),其他运输部分全部采用新能源或国六排放标准车辆。厂区内运输采用新能源车辆(2025年底前可采用国六排放标准的汽车)。非道路移动机械原则上采用新能源,无对应产品的满足国四及以上排放标准(2025年底前可采用国三排放标准非道路移动机械)。危化品运输等特种车辆可采用国五及以上排放标准汽车(燃气车辆达到国六排放标准)。优化厂内总图布置,合理规划物料输送路线,减少厂内物料二次倒运和汽车运输量。
三、主要任务
(一)全面排查明确改造任务。各市对辖区内焦化企业进行全面排查,逐项对照本方案要求,全面梳理焦化企业有组织排放、无组织排放和清洁运输方面存在的差距和不足,指导焦化企业制定超低排放改造巩固提升方案,确定改造任务并细化落实到具体项目,明确完成时间,建立管理台账。督促企业按照任务要求,采取提升改造污染治理设施、加强无组织排放管控、实施清洁运输替代、强化监测监控等措施,确保各项指标满足超低排放改造要求。2024年XX月XX日前,各市将焦化企业超低排放改造项目计划报送省生态环境厅、省工业和信息化厅。
(二)着力提升企业环境管理水平。完善监测监控体系,主要排放口和燃用煤气的管式炉按照相关技术规范要求安装自动监控设施,与生态环境部门联网并验收,焦炉烟囱(含热备烟囱)增加非甲烷总烃和氨排放自动监测;主要生产装备和污染治理设施安装分布式控制系统(DCS),重点环节安装高清视频监控设施,关键点位布设空气质量监测微站;建设全厂环境管控平台,记录有组织排放、无组织排放相关监测监控和治理设施运行情况,以及清洁运输情况;自动监测、DCS系统等数据至少保存五年以上,高清视频监控数据至少保存一年以上。具体要求见附表3、4。
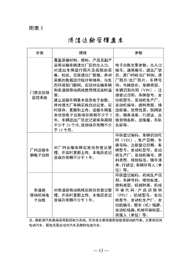
加强运行管理,建立定期巡检工作机制,加强炉门清理与泄漏修复管理,根据产尘点距离合理设置捕集装置。采取合理控制脱硝剂用量,优化反应温度、反应区间和停留时间等有效措施控制氨逃逸。加强生产组织管理和设备维护,降低推焦除尘风机、焦炉烟囱风机和煤气鼓风机等事故检修频次,减少非正常工况污染物排放。强化运输管理,配备专职人员加强运输管理,建设门禁和视频监控系统,以及进出厂运输车辆、厂内运输车辆、非道路移动机械电子台账。具体要求详见附表5。
推动焦化行业协同减污降碳。严格执行焦化行业能源消耗限额要求,在规定时限内将能效基准水平以下焦炭产能清零,力争达到能效标杆水平。鼓励企业在超低排放改造时统筹开展减污降碳和清洁生产改造。鼓励采用蒸汽加热或电加热替代煤气管式炉。推广应用干法熄焦、上升管余热回收、循环氨水及初冷器余热回收等减污降碳技术。采取焦炉煤气高效综合利用措施,加强煤气管网生产调度管理,提高煤气利用率。
(三)扎实开展超低排放改造评估监测。焦化企业完成超低排放改造连续稳定运行一个月后,可自行或委托有资质的监测机构或有能力的技术机构,严格按照本方案要求,以及国家《焦化企业超低排放评估监测技术指南》开展评估监测。经评估监测稳定达到超低排放要求的,企业将评估监测报告报送各市生态环境、工业和信息化等部门。鼓励行业协会发挥桥梁纽带作用,指导企业开展超低排放改造和评估监测工作。
四、组织保障
(一)加强组织领导。各级、各有关部门要按照本方案要求,明确任务分工,分解落实责任,密切配合协作,及时协调解决推进过程中的困难和问题。生态环境部门负责指导焦化行业超低排放改造,发展改革部门负责完善并执行差别电价政策,工业和信息化、发展改革部门负责推进产能整合退出,交通运输部门负责协调推进铁路专用线建设,税务部门负责落实有关税收优惠政策。各市生态环境部门要做好监督、管理和服务工作,建立焦化行业超低排放改造巩固提升管理台账,并于每季度首月10日前报送省生态环境厅。
(二)强化企业主体责任。焦化企业作为实施超低排放改造的责任主体,按照本方案要求,以及各市的计划安排,完善超低排放改造方案,确保按期完成改造任务,并及时依法变更或重新申请排污许可证。在环保治理工程建设和运行过程中,要严格执行安全管理有关规定,切实落实企业安全生产主体责任。
(三)加强帮扶指导。各市要切实增强服务意识,落实好税收、资金、差别化电价、差异化管控等相关政策措施,加强技术帮扶和政策解读,协助解决推进中的困难问题,保障改造任务顺利完成。积极推进焦化企业超低排放改造项目纳入中央、省级项目储备库。
(四)实施动态管理。各级生态环境部门要加强事后监管,对于完成超低排放改造备案的企业,检查发现达不到有组织、无组织、清洁运输以及监测监控等相关要求的,视情节取消相关优惠政策,重新实施差别电价。严厉打击无证排污、超标超总量排放、弄虚作假、擅自停运环保设施等违法行为。
附表:1.有组织排放指标限值
2.无组织排放控制措施
3.监测监控安装点位
4.分布式控制系统(DCS)关键参数
5.清洁运输管理要求





