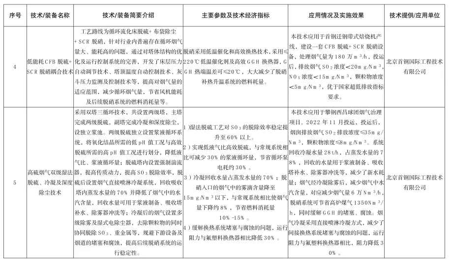
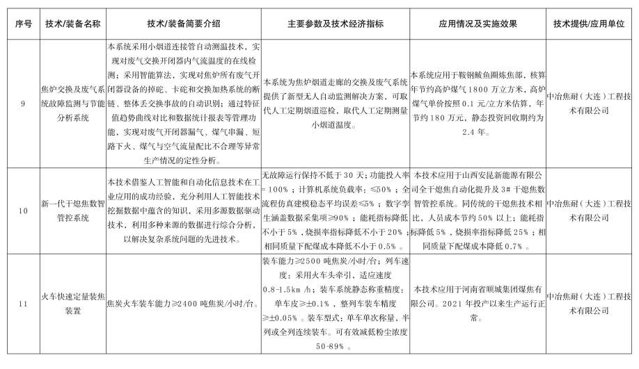
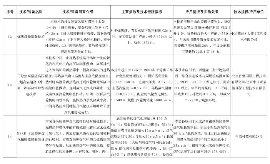
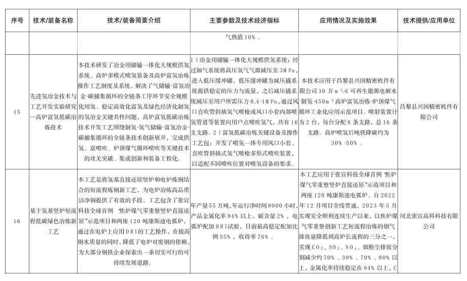
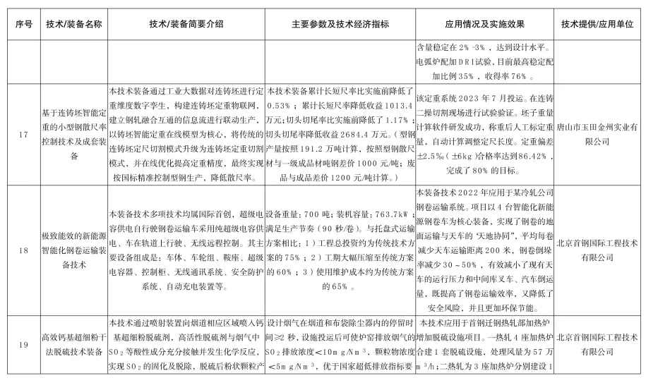
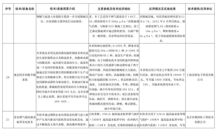
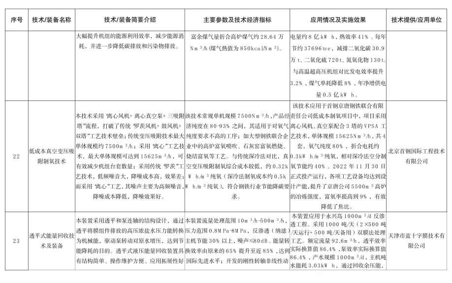
河北省工业和信息化厅印发《河北省2024年钢铁行业先进工艺技术装备推荐目录》,共23项技术工艺站隔壁入选,其中包含双级高效湿式除尘技术,低能耗CFB脱硫+SCR脱硝耦合技术,高硫烟气双级湿法脱硫、冷凝及深度除尘技术,高效集成的焦炉煤气氨水脱硫技术,NSAD干法高炉煤气精脱硫成套装备,高效钙基超细粉干法脱硫技术装备等多项环保相关内容。详情如下:
关于印发《河北省2024年钢铁行业先进工艺技术装备推荐目录》的通知
冀工信钢铁函〔2024〕288号
有关市工业和信息化局,省冶金行业协会、省节能协会:
为贯彻落实国务院《推动大规模设备更新和消费品以旧换新行动方案》和省委、省政府工作部署,加快推动我省钢铁行业技术装备高端化升级改造,激发高质量发展新动能,经我厅广泛征集、审慎筛选,编制了《河北省2024年钢铁行业先进工艺技术装备推荐目录》。现印发给你们,请结合实际,切实做好宣传引导和推广应用。
附件:河北省2024年钢铁行业先进工艺技术装备推荐目录









