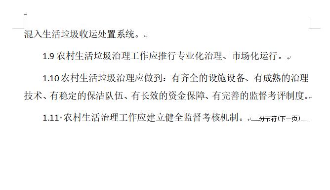
4月15日,安徽省住建厅发布关于印发《安徽省农村生活垃圾治理技术指南(2024版)》的通知,加强对全省农村生活垃圾治理工作的技术指导,促进农村生活垃圾治理工作提质增效,助力乡村振兴及“千村引领 万村升级”工程。
关于印发《安徽省农村生活垃圾治理技术指南(2024版)》的通知
各市住房城乡建设局(城乡建设局)、城市管理局(城管执法局),广德市、宿松县住房城乡建设局、城市管理局(城管执法局):
为加强对全省农村生活垃圾治理工作的技术指导,促进农村生活垃圾治理工作提质增效,助力乡村振兴及“千村引领 万村升级”工程,省住建厅深入开展调查研究,认真总结实践经验,参考国内有关生活垃圾治理的行业标准和技术规范,在广泛征求意见的基础上,对2020年编印的《安徽省农村生活垃圾处理技术指南》进行了修订。现将修订后的《安徽省农村生活垃圾治理技术指南(2024版)》印发给你们,请参照执行。
2024年4月15日















