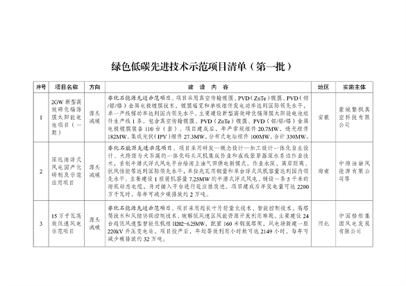
国家发展改革委办公厅印发《绿色低碳先进技术示范项目清单(第一批)》,尾矿固废资源综合利用示范项目、百万吨级二氧化碳捕集利用与封存研究及示范项目等47个项目入选。详情如下:
国家发展改革委办公厅关于印发《绿色低碳先进技术示范项目清单(第一批)》的通知
发改办环资〔2024〕272号
科技部、工业和信息化部、财政部、自然资源部、住房和城乡建设部、交通运输部、国务院国资委、国家能源局、中国民航局办公厅(综合司),各省、自治区、直辖市及计划单列市、新疆生产建设兵团发展改革委,国家开发银行:
为贯彻落实党中央、国务院决策部署,加快绿色低碳先进技术示范应用和推广,按照《绿色低碳先进技术示范工程实施方案》(发改环资〔2023〕1093号)工作部署,我委会同有关部门组织开展了第一批绿色低碳先进技术示范项目申报遴选工作。经项目单位申报、地方审核推荐、第三方机构评审、部门及地方复核、公开征求意见等遴选审核程序,确定了第一批示范项目清单,现予公布,并就有关事项通知如下:
一、加强项目要素保障。各有关地区和部门要指导项目单位扎实做好用地审批、规划许可、节能审查、环境影响评价等工作,引导金融机构加大融资支持力度,鼓励社会资本以多种形式参与示范项目建设。我委将统筹利用现有中央预算内投资渠道,积极支持符合条件的示范项目建设。各地区要通过预算内投资及其他财政资金渠道,对符合条件的项目积极予以支持。
二、强化全流程监督管理。各地区发展改革委要持续跟踪调度项目进展,加强工作协调,确保示范项目建设取得实效。我委将会同有关部门加强对示范项目的监管,适时组织开展成效评估。对于示范效果突出项目,我委将会同有关部门加强宣传推广。对于建设进展缓慢、成效不及预期的项目,各地区发展改革委要加强督促指导帮扶,整改后仍未达到要求的,调整退出清单。
三、扎实做好后续项目储备。各地区发展改革委要会同本地区有关部门建立绿色低碳先进技术项目储备库,主动对接绿色低碳领域相关企业、高校、研究机构,摸排先进适用技术储备情况,滚动更新储备项目,为绿色低碳先进技术示范工程后续工作打好基础。
国家发展改革委办公厅
2024年3月30日












