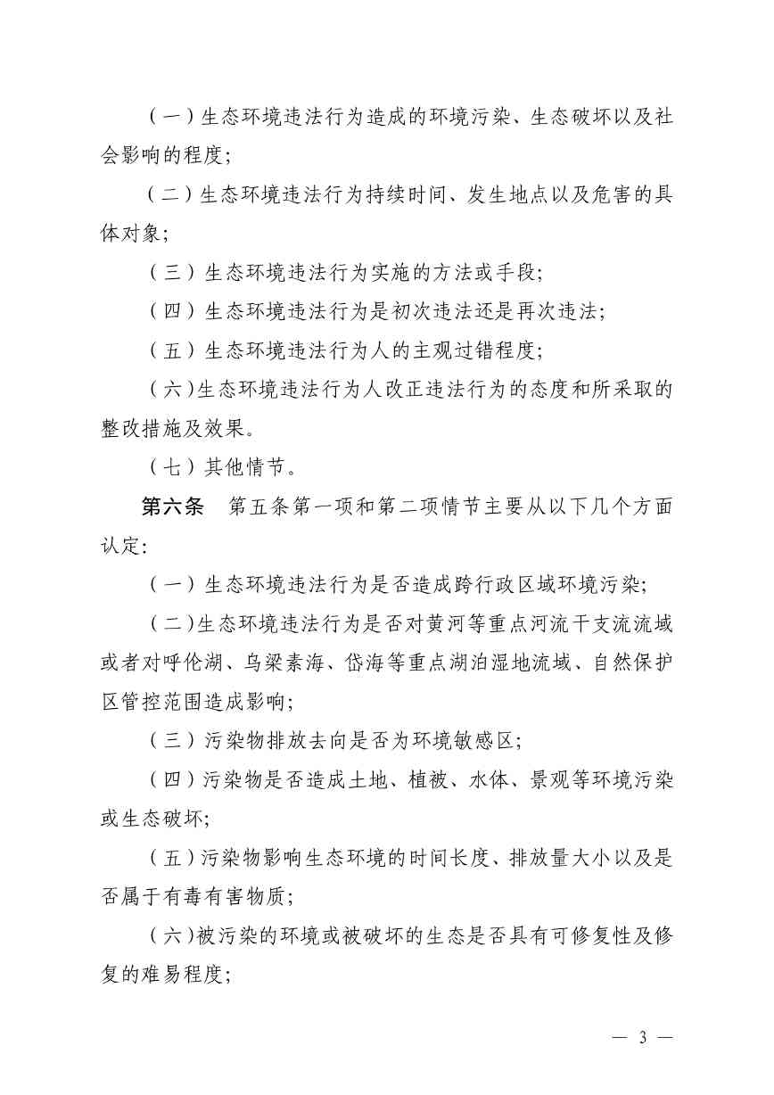
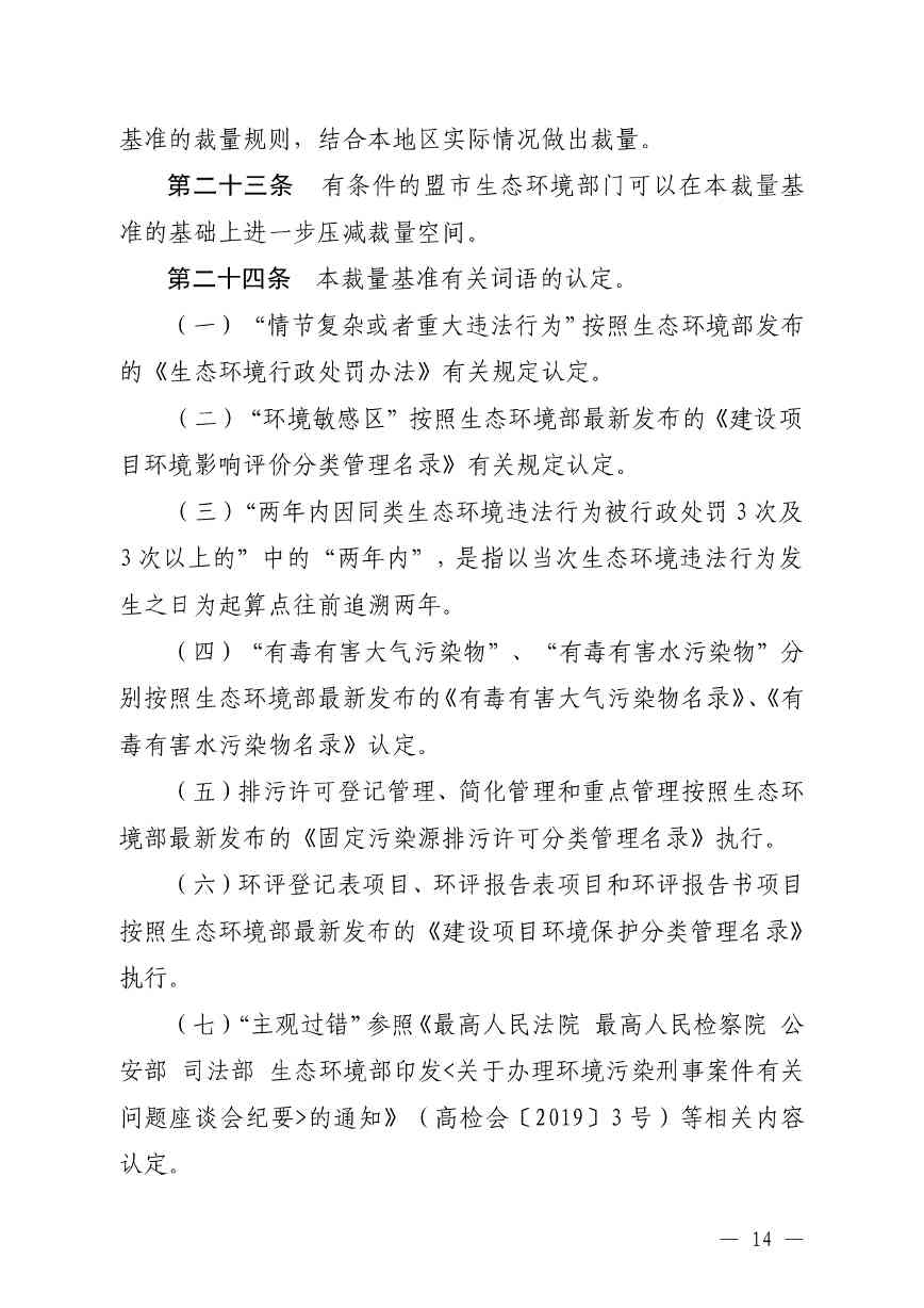
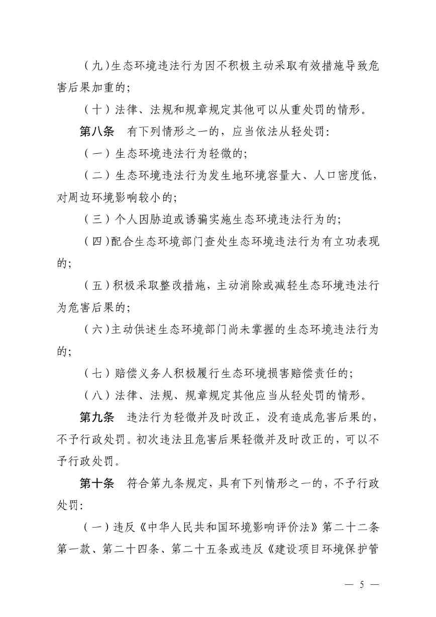
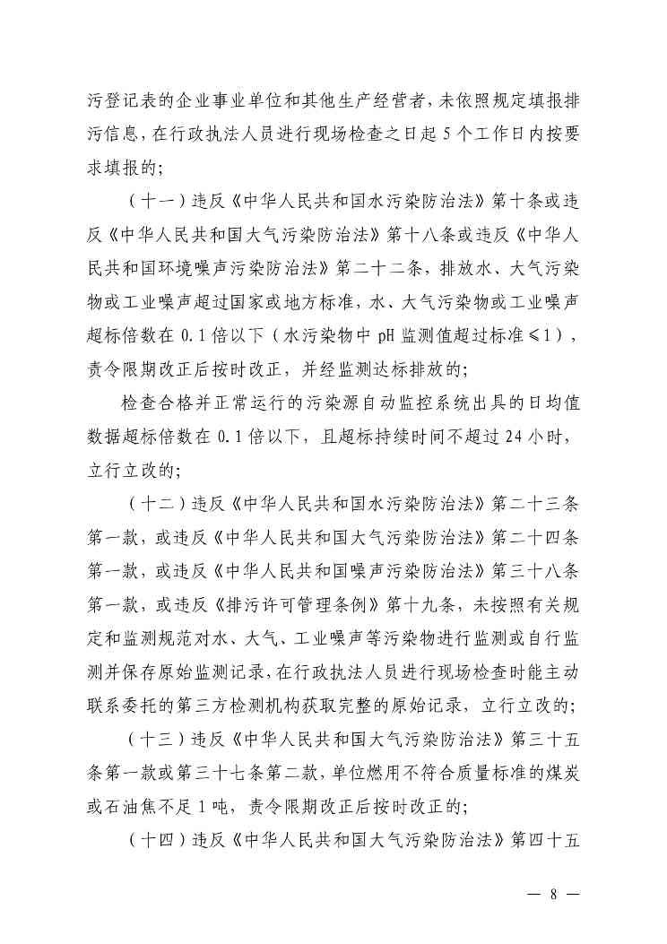
内蒙古生态环境行政处罚裁量新规征求意见 日期: 2026-03-09 09:00 栏目:要闻 浏览: 内蒙古印发关于征求《内蒙古自治区生态环境系统行政处罚裁量基准规定》(征求意见稿)修订意见的函,详情如下: 标签: 上一篇:安徽省工业设备更新政策解读|绿色智能转型路径 下一篇:内蒙古生态环境举报奖励办法征求意见|最新政策解读 相关推荐 河南省关于做好2024年重污染天气重点行业绩效分级及应急减排清单修订工作的通知 湖州市国家减污降碳协同创新试点城市建设实施方案(征求意见稿) 中国水泥协会:关于做好水泥企业超低排放改造公示的通知 推动设备绿色化 邢台市发布推动大规模设备更新和消费品以旧换新实施方案