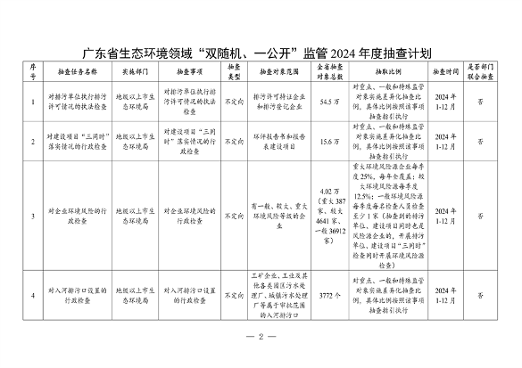
广东省生态环境厅印发《广东省生态环境领域“双随机、一公开”监管2024年度抽查计划》,本次抽查任务包含对排污单位执行排污许可情况的执法检查,对建设项目“三同时”落实情况的行政检查,对企业环境风险的行政检查,对入河排污口设置的行政检查等14项。
关于印发《广东省生态环境领域“双随机、一公开”监管2024年度抽查计划》的通知
粤环办函〔2024〕16号
各地级以上市生态环境局:
根据“双随机、一公开”监管有关工作要求,我厅制定了《广东省生态环境领域“双随机、一公开”监管2024年度抽查计划》,现印发你们,请结合实际,遵照执行。
附件:广东省生态环境领域“双随机、一公开”监管2024年度抽查计划


