宁夏回族自治区生态环境厅5月14日起就《关于推进实施钢铁、水泥、焦化行业超低排放改造的通知(征求意见稿)》公开征求意见。
截至目前,宁夏全区3家长流程钢铁企业,宁夏钢铁(集团)有限责任公司超低排放改造任务完成过半,宁夏建龙特钢有限公司完成总工程进度的90%以上,石嘴山市兴华钢铁有限公司尚未开展改造。
宁夏要求到2025年底,全区所有长流程钢铁企业全面改造升级,基本落实《实施方案》相关要求,指导企业严格开展评估监测,保质保量完成改造任务。
全面提升水泥、焦化行业全工序、全流程大气污染治理水平,力求做到企业领导真重视、资金真投入、实施真工程,确保2028年底前按计划高质量完成改造任务和评估监测及公示工作。
自治区生态环境厅关于公开征求《关于推进实施钢铁、水泥、焦化行业超低排放改造的通知(征求意见稿)》意见的公告
为落实党中央、国务院决策部署,高质量推进钢铁、水泥、焦化行业超低排放改造,推动行业绿色低碳高质量发展,持续深入打好蓝天保卫战,依据生态环境部、国家发展和改革委员会、工业和信息化部、财政部、交通运输部联合印发的《关于印发<关于推进实施水泥行业超低排放的意见><关于推进实施焦化行业超低排放的意见>的通知》(环大气〔2024〕5号),自治区生态环境厅组织起草了《关于推进实施钢铁、水泥、焦化行业超低排放改造的通知(征求意见稿)》及有关方案,现向社会各界公开征求意见建议。本次公开征求意见截止时间为2024年5月22日。欢迎各界人士通过信函、邮件等方式提出意见,并注明联系人及联系方式。
邮寄地址:宁夏回族自治区银川市金凤区上海西路99-9号 宁夏生态环境厅大气环境处(电子邮件、信封等请注明“《关于推进实施钢铁、水泥、焦化行业超低排放改造的通知(征求意见稿)》意见反馈”字样)
联系电话:(0951)5160983
电子邮箱:dqhjgl@163.com
宁夏回族自治区生态环境厅
2024年5月14日
关于推进实施钢铁、水泥、焦化行业超低排放改造的通知
(征求意见稿)
为全面贯彻党的二十大精神,深入践行习近平生态文明思想,认真贯彻国务院《空气质量持续改善行动计划》(国发〔2023〕24号)、《宁夏回族自治区空气质量持续改善行动实施方案》(宁政发〔2024〕17号)部署,全面落实《关于推进实施钢铁行业超低排放的意见》(环大气〔2019〕35号)、《关于印发<关于推进实施水泥行业超低排放的意见><关于推进实施焦化行业超低排放的意见>的通知》(环大气〔2024〕5号)等要求,高质量推进钢铁、水泥、焦化等重点行业超低排放改造,持续深入打好蓝天保卫战,结合全区实际情况,现就我区钢铁、水泥、焦化行业超低排放改造有关事宜通知如下。
一、扎实推进重点行业超低排放改造
各地要认真对标国家、自治区钢铁、水泥、焦化行业标准、规范和治理要求,对标区内外行业先进企业治理经验,规范化实施超低排放改造。
(一)加快推进钢铁行业超低排放改造。钢铁行业超低排放改造是党中央的重大决策部署,被列入“十四五”规划102项重大工程。截至目前,全区3家长流程钢铁企业,宁夏钢铁(集团)有限责任公司超低排放改造任务完成过半,宁夏建龙特钢有限公司完成总工程进度的90%以上,石嘴山市兴华钢铁有限公司尚未开展改造。各地要根据《自治区钢铁行业超低排放改造实施方案》(宁环发〔2019〕73号)要求,把握好节奏和力度,加快推进钢铁企业超低排放改造。到2025年底,全区所有长流程钢铁企业全面改造升级,基本落实《实施方案》相关要求,指导企业严格开展评估监测,保质保量完成改造任务。
(二)有序推进水泥、焦化行业超低排放改造。各地要全面落实国家及自治区水泥、焦化行业超低排放改造实施方案要求,结合实际将改造任务细化落实到每个企业、具体项目,明确完成时间,加大政策支持力度,采取差异化环境管理政策,推动行业整体转型升级。企业制定具体工作方案,因地制宜选择技术路线,全面提升水泥、焦化行业全工序、全流程大气污染治理水平,力求做到企业领导真重视、资金真投入、实施真工程,确保2028年底前按计划高质量完成改造任务和评估监测及公示工作。
(三)加强重点行业治理监督管理。企业达标排放是法定责任,超低排放是激励导向。各地要做好日常监督和执法检查,对超标排放企业、未按证排污企业依法依规处罚,对偷排偷放、弄虚作假、擅自停运环保设施等违法行为依法严厉打击。对已完成超低排放改造的钢铁、水泥、焦化企业,建立动态管理台账,组织“双随机”检查,依托远程监控等开展非现场监管;对不能稳定实现超低排放的,及时调整出动态管理名单,视情节取消相关优惠政策。
二、落实支持政策
(一)落实税收优惠政策。按照环境保护税法有关条款规定,对符合要求的企业给予税收优惠待遇。应税大气污染物排放浓度低于国家和自治区规定污染物排放标准百分之三十的,减按百分之七十五征收环境保护税;低于百分之五十的,减按百分之五十征收环境保护税。落实购置环境保护专用设备投资额抵免企业所得税优惠政策。
(二)给予专项资金奖补。将钢铁、水泥、焦化企业超低排放改造项目纳入中央大气污染防治专项资金和自治区生态环境保护专项资金支持重点,对符合条件的按规定予以资金补助。鼓励银行机构给予企业信贷支持用于超低排放改造,支持符合条件的企业发行债券进行直接融资,募集资金用于超低排放改造等领域。
(三)实行差异化环保管理。充分发挥标杆企业引领示范作用,对于已完成超低排放改造并公示的企业,可以开展A级绩效评级工作;完成A级绩效评定的,纳入重污染天气应急管控豁免名单、监督执法正面清单。对未按时限完成超低排放改造的企业,重污染天气预警期间依法严格落实应急减排措施,加大执法监管力度。
三、强化实施保障
(一)加强组织领导。自治区生态环境厅会同发展改革委、工业和信息化厅、财政厅、交通运输厅等组织实施本方案,各有关部门各司其职、各负其责、密切配合,形成合力,加强对地方工作指导,及时协调解决推进过程中的困难。生态环境部门建立钢铁、水泥、焦化企业超低排放改造管理台账。各地要加强组织领导,做好监督、管理和服务工作。各地市、宁东基地细化本地钢铁、水泥、焦化企业超低排放改造计划,确定年度重点改造项目,细化目标任务,明确完成时间。
(二)强化企业责任。企业是实施超低排放改造的责任主体,要严格落实国家和自治区相关要求,确保按期高质量完成超低排放改造和评估监测任务。企业要加强人员技术培训,健全内部环保考核管理机制,实现治理设施长期连续稳定运行。在环保治理工程建设和运行过程中,要严格执行安全管理有关规定,切实落实企业安全生产主体责任。
(三)严格评估监测。企业完成超低排放改造并连续稳定运行一个月后,可自行或委托有资质的监测机构和有能力的技术机构,严格按照指标要求和相关技术文件开展评估监测。企业稳定达到超低排放要求的,将评估监测报告报送当地生态环境部门及其他相关部门,并根据要求开展公示,接受全社会监督。鼓励行业协会发挥桥梁和纽带作用,指导企业开展超低排放改造和评估监测工作。
(四)加强宣传引导。做好政策解读,宣传推广地方和企业的经验做法,营造有利于开展超低排放改造的良好舆论氛围,增强企业开展超低排放改造的责任感和荣誉感。各有关部门要积极跟踪相关舆情动态,及时回应社会关切。
附件:1.宁夏回族自治区水泥行业超低排放改造实施方案
2.宁夏回族自治区焦化行业超低排放改造实施方案
附件1
宁夏回族自治区水泥行业超低排放改造实施方案
一、主要目标
推动实施水泥熟料生产企业(不含矿山)和独立粉磨站(含生产特种水泥、协同处置固废的水泥企业)超低排放改造。到2025年底前,取得明显进展,力争全区50%水泥熟料产能完成改造,区内国有企业集团基本完成有组织、无组织超低排放改造;到2028年底前,全区水泥熟料生产企业基本完成改造。
二、指标要求
(一)满足地方标准要求。水泥企业完成超低排放改造前需严格落实自治区《水泥工业大气污染物排放标准》(DB64/1995-2024),新建企业自2024年5月4日起,现有企业自2025年1月1日起,执行地方标准规定的大气污染物排放控制要求。推进新改扩建(含搬迁)水泥项目按超低排放水平建设。
(二)满足超低排放要求。水泥企业超低排放是指所有生产环节的大气污染物有组织、无组织排放及运输过程达到超低排放要求。生产环节包括矿山开采及输送、破碎、粉磨、配料、熟料煅烧、烘干、协同处置等,以及物料产品储存运输。控制指标和措施要求如下。
1.有组织排放控制指标。在基准含氧量10%的条件下,水泥窑及窑尾余热利用系统废气颗粒物、二氧化硫、氮氧化物排放浓度小时均值分别不高于10mg/m3、35mg/m3、50mg/m3。其他有组织排放具体指标要求见附表1,氨等表中未作规定的按地方标准执行。达到超低排放的水泥企业每月生产时间至少95%以上时段排放浓度小时均值满足上述要求。
2.无组织排放控制措施。物料储存、物料输送、生产工艺过程等无组织排放源,在保障安全生产的前提下,采取密闭、封闭等有效控制设施。无组织排放控制设施与生产设施同步正常运行,产尘点及生产设施无可见烟粉尘外逸,厂区整洁无积尘。具体要求见附表2。
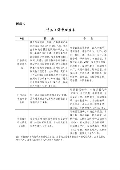
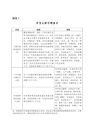
3.清洁运输要求。进出企业的原燃料采用铁路、水路、管道、管状带式输送机、皮带通廊等清洁方式运输比例不低于80%;达不到的企业,汽车运输部分全部采用新能源或国六排放标准车辆。产品运输优先采用清洁运输方式,汽车运输全部采用新能源或国六排放标准车辆。厂内使用新能源运输车辆(2025年底前可采用国六排放标准车辆)。非道路移动机械原则上采用新能源,无对应产品的满足国四及以上排放标准(2025年底前可采用国三排放标准非道路移动机械)。
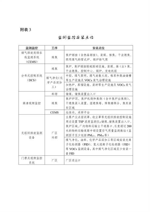
4.监测监控要求。实施超低排放改造的企业,应通过全面加强污染物排放自动监测、过程监控和视频监控设施建设等方式自证稳定达到超低排放要求,包括以下措施:安装自动监控设施,与生态环境部门联网并验收,水泥窑及窑尾余热利用系统增加氨污染因子自动监测;主要生产装备和污染治理设施安装分布式控制系统(DCS),重点环节安装高清视频监控设施;建设全厂环境管控平台,记录有组织排放、无组织排放相关监测监控和治理设施运行情况,以及清洁运输情况;自动监测、DCS系统等数据至少保存五年以上,高清视频监控数据至少保存一年以上。具体要求见附表3、4。
三、重点任务
(一)优化调整产业结构。严格执行产能置换政策,加大对过剩产能控制力度,坚决遏制新增水泥产能。落实《产业结构调整指导目录》(2024年本)、《宁夏回族自治区能耗双控产业结构调整指导目录(试行)》《自治区工业行业2022-2025年高耗低效产能整合退出实施方案》(宁制组办发﹝2022﹞2号),通过综合手段依法依规淘汰落后产能。列入淘汰退出计划的企业或设施不再要求实施超低排放改造。
(二)有序实施超低排放。因厂制宜选择成熟适用的环保技术。强化源头控制,水泥窑配备低氮燃烧器,采用分级燃烧及其他分解炉含氧量精细化管控等低氮燃烧技术,窑尾废气采用选择性非催化还原(SNCR)、选择性催化还原(SCR)等组合脱硝技术。采取有效措施控制氨逃逸,脱硝氨水消耗量小于3.5kg/t熟料(基于20%的氨水浓度折算)。除尘采用袋式、电袋复合式等高效除尘技术。
在保障安全生产的前提下,无组织排放控制采用密闭、封闭等有效治理措施。鼓励采用机械化料场、筒仓、圆库等物料储存方式,产尘点按照“应收尽收”原则合理配置废气收集设施,优化收集风量。优化工艺流程,减少转运环节,降低物料落差,缩短运输距离;破碎机、磨机喂料装置采用密闭或封闭防尘措施。推进水泥企业矿山生态修复和绿色矿山建设。
加强清洁运输改造,中长距离运输优先采用铁路运输,鼓励和支持企业通过新建或利用已有铁路专用线、打通与主干线连接等方式,有效增加铁路运力;对短距离和厂内运输物料的,优先采用封闭式的管道、管状带式输送机、皮带通廊或新能源车辆等方式运输。企业应配备专职人员加强运输管理,建设门禁和视频监控系统,建立进出厂运输车辆、厂内运输车辆、非道路移动机械电子台账。具体要求详见附表5。
(三)统筹推进减污降碳。鼓励企业在超低排放改造时统筹开展减污降碳和清洁生产改造,积极探索污染物和温室气体协同控制工艺技术。推动非碳酸盐原料替代,在保障水泥产品质量前提下,提高废渣资源替代石灰石比重,全面降低水泥生产过程中二氧化碳排放;提高矿渣、粉煤灰工业废物掺加比例,降低熟料系数。提高水泥产品质量和应用水平,促进水泥减量化使用。积极推进燃料替代,利用水泥窑协同处置固体废弃物等替代煤炭;采用独立热源烘干的企业,鼓励使用天然气、电、净化后煤气等清洁能源。严格执行水泥行业能源消耗限额要求,在规定时限内将能效基准水平以下熟料产能清零,按期淘汰《自治区工业行业2022-2025年高耗低效产能整合退出实施方案》中产能整合退出企业。加快推广低阻旋风预热器、高效烧成、高效篦冷机、高效节能粉磨等节能技术装备。
(四)提升环境管理水平。建立健全企业环保管理机构。建立企业环保设施检修与维护、环境监测、环保监督与考核、环保应急预案等管理制度。按照排污许可技术规范要求,规范、准确、完整记录环境管理台账,如实反应生产设施、污染治理设施运行情况。
加强超低排放运行管理。确保水泥熟料生产与脱硝系统同步运行,做好脱硝剂采购记录、消耗量日常检查记录和喷枪维护记录。采取合理控制脱硝剂用量,优化反应温度、反应区间和停留时间等有效措施控制氨逃逸。定期检查无组织排放设施运行情况,可通过智能化、数字化建设,实现无组织排放精准管控。采取彻底拆除、切断、物理隔离等方式取缔烟气旁路,确因安全生产需要保留的,在非紧急情况下关闭并铅封,通过安装自动监测设备、流量计等方式加强监管。鼓励在旁路设置感应式阀门,将阀门开启状态、开度等信号接入中控系统,并保存历史记录。
《宁夏回族自治区水泥企业超低排放改造计划》详见附表6。









宁夏回族自治区焦化行业超低排放改造实施方案
一、主要目标
推动实施焦化企业(含半焦生产)超低排放改造。到2025年底前,取得明显进展,全区力争60%焦化产能完成改造;到2028年底前,全区焦化企业基本完成改造。已完成超低排放改造的钢焦联合企业,要对标对表、查缺补漏,确保焦化工序按期达到本方案要求。
二、指标要求
焦化企业超低排放是指所有生产环节(备煤、炼焦、熄焦、焦处理、煤气净化、化学产品深加工等生产环节,以及物料产品储存运输)的大气污染物有组织排放、无组织排放及运输过程达到超低排放要求。推进新改扩建(含搬迁)焦化项目按超低排放水平建设。控制指标和措施要求如下。
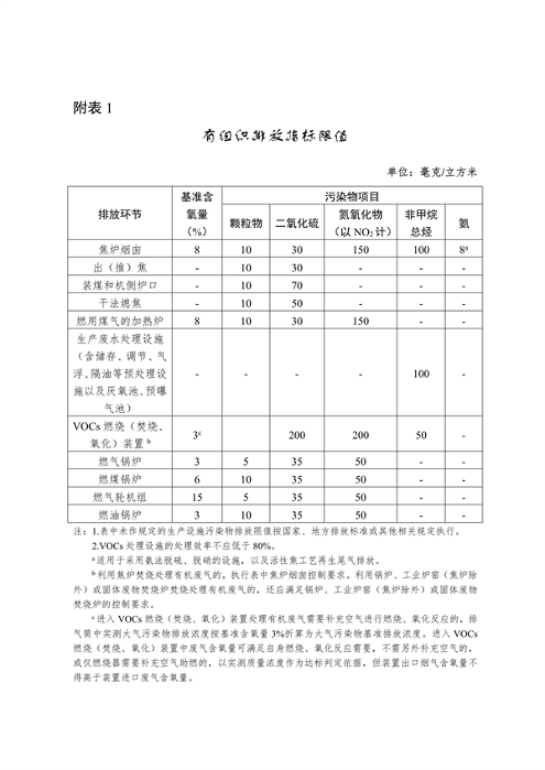
(一)有组织排放控制指标。在基准含氧量8%的条件下,焦炉烟囱废气颗粒物、二氧化硫、氮氧化物、非甲烷总烃、氨排放浓度小时均值分别不高于10mg/m3、30mg/m3、150mg/m3、100mg/m3、8mg/m3;生产废水处理设施非甲烷总烃浓度小时均值不高于100mg/m3。其他污染源颗粒物排放浓度小时均值不高于10mg/m3,具体指标要求见附表1。达到超低排放的焦化企业每月至少95%以上时段排放浓度小时均值满足上述要求。
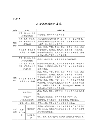
(二)无组织排放控制措施。物料储存、物料输送、生产工艺过程、敞开液面等无组织排放源,在保障安全生产的前提下,采取密闭、封闭等有效控制设施。无组织排放控制设施与生产设施同步正常运行,产尘点及生产设施无可见烟粉尘外逸,厂区整洁无积尘、无明显异味。具体要求见附表2。
(三)清洁运输要求。进出企业的物料和产品采用铁路、水路、管道、管状带式输送机、皮带通廊等清洁方式运输比例不低于80%;达不到的企业,汽车运输部分全部采用新能源或国六排放标准车辆。厂内使用新能源运输车辆(2025年底前可采用国六排放标准车辆)。非道路移动机械原则上采用新能源,无对应产品的满足国四及以上排放标准(2025年底前可采用国三排放标准非道路移动机械)。危化品运输等特种车辆可采用国五及以上排放标准车辆(燃气车辆达到国六排放标准)。
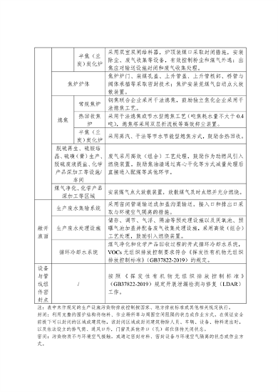
(四)监测监控要求。实施超低排放改造的企业,应通过全面加强污染物排放自动监测、过程监控和视频监控设施建设等方式自证稳定达到超低排放要求,包括以下措施:主要排放口和燃用煤气的管式炉安装自动监控设施,与生态环境部门联网并验收,焦炉烟囱(含热备烟囱)增加非甲烷总烃和氨排放自动监测;主要生产装备和污染治理设施安装分布式控制系统(DCS),重点环节安装高清视频监控设施,关键点位布设空气质量监测微站;建设全厂环境管控平台,记录有组织排放、无组织排放相关监测监控和治理设施运行情况,以及清洁运输情况;自动监测、DCS系统等数据至少保存五年以上,高清视频监控数据至少保存一年以上。具体要求见附表3、4。
三、重点任务
(一)优化调整产业结构。严把环境准入关,禁止新建和扩建炼焦(含兰炭)项目,落实国家钢铁、焦化、烧结一体化布局要求,推动现有焦化企业实施钢焦融合、兼并重组,适时减少独立焦化企业。合理控制半焦(兰炭)产业规模,逐步向工业园区或优势企业集中。落实《产业结构调整指导目录》(2024年本)、《宁夏回族自治区能耗双控产业结构调整指导目录(试行)》《自治区工业行业2022-2025年高耗低效产能整合退出实施方案》(宁制组办发﹝2022﹞2号)等要求,通过综合手段依法依规淘汰落后产能。列入淘汰退出计划的企业或设施不再要求实施超低排放改造。
(二)有序实施超低排放。因厂制宜选择成熟适用的环保技术。强化源头控制,焦炉可采用分段(多段)燃烧、炉内废气循环、单孔炭化室压力调节等技术。采用成熟稳定的污染治理技术,除尘采用高效电除尘、袋式除尘、滤筒除尘等技术;脱硫实施增容提效改造等措施,提高运行稳定性;脱硝采用选择性催化还原(SCR)、活性炭(焦)等高效技术;通过建设备用设施或多仓室改造等措施有效减少治理设施检修时污染物排放。在保障安全生产的前提下,无组织排放控制采用密闭、封闭等有效治理措施。鼓励采用机械化料场、筒仓等物料储存方式,产尘点按照“应收尽收”原则合理配置废气收集设施,优化收集风量。安装煤气自动点火放散装置,避免直接放散。
加强VOCs全过程治理。焦炉采取正压密封、砖缝灌浆、陶瓷焊补等源头控制措施减少炉墙串漏。半焦炉装煤采取有效措施控制煤气外逸,采用蒸汽、干法等节能环保型熄焦方式,加强出焦输送设施封闭和废气收集处理,鼓励余热利用。各类储罐(槽、池)以及有机液体装载点位收集的高浓度VOCs废气接入压力平衡系统或燃烧处理;脱硫再生、硫铵结晶、硫磺(膏)生产、脱硫废液提盐、焦油渣干化、生产废水处理、化学产品深加工等设施或车间收集的低浓度VOCs废气采用高效(组合)工艺处理,鼓励作为助燃风引入燃烧装置。鼓励焦油渣通过离心干化等方式减量处理后直接进入配煤等其他环节。
加强清洁运输改造,中长距离运输优先采用铁路运输,鼓励和支持企业通过新建或利用已有铁路专用线、打通与主干线连接等方式,有效增加铁路运力;对短距离和厂内运输物料的,优先采用封闭式的管道、管状带式输送机、皮带通廊或新能源车辆等方式运输。优化厂内总图布置,合理规划物料输送路线,减少厂内物料二次倒运和汽车运输量。企业应配备专职人员加强运输管理,建设门禁和视频监控系统,建立进出厂运输车辆、厂内运输车辆、非道路移动机械电子台账。具体要求详见附表5。
(三)统筹推进减污降碳。鼓励企业在超低排放改造时统筹开展减污降碳和清洁生产改造,积极探索污染物和温室气体协同控制工艺技术。引导焦化产业链向下游高附加值精细化工产品延伸。鼓励管式炉采用蒸汽加热或电加热替代煤气加热,推广应用干法熄焦、上升管余热回收、循环氨水及初冷器余热回收等减污降碳技术。采取焦炉煤气高效综合利用措施,加强煤气管网生产调度管理,推进钢焦联合企业开展焦炉煤气重整直接还原炼铁工程。严格执行行焦化行业能源消耗限额要求,在规定时限内将能效基准水平以下焦炭产能清零,按期淘汰《自治区工业行业2022-2025年高耗低效产能整合退出实施方案》中产能整合退出企业。开展节能降碳技术改造,推动高效蒸馏、热泵等先进节能工艺技术应用,现有焦化企业需在规定时限内达到煤炭清洁利用能效基准水平以上,力争达到标杆水平。
(四)提升环境管理水平。建立健全企业环保管理机构。建立企业环保设施检修与维护、环境监测、环保监督与考核、环保应急预案等管理制度。按照排污许可技术规范要求,规范、准确、完整记录环境管理台账,如实反应生产设施、污染治理设施运行情况。
加强超低排放运行管理。建立定期巡检工作机制,加强炉门清理与泄漏修复管理,根据产尘点距离合理设置捕集装置。采取合理控制脱硝剂用量,优化反应温度、反应区间和停留时间等有效措施控制氨逃逸。加强生产组织管理和设备维护,降低推焦除尘风机、焦炉烟囱风机和煤气鼓风机等事故检修频次,减少非正常工况污染物排放。严禁采用未达标的生产废水直接熄焦。规范开展设备与管线组件泄漏检测与修复(LDAR),提高动静密封点精细化管理水平。加强全厂环境管控平台数据动态分析和预警应用。
《宁夏回族自治区焦化企业超低排放改造计划》详见附表6。







