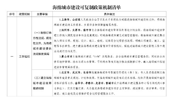
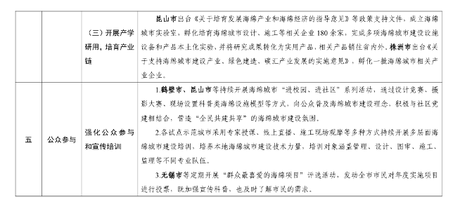
近日,住房城乡建设部办公厅印发《海绵城市建设可复制政策机制清单》,《清单》中总结了地方在工作组织、统筹规划、全流程管控、资金保障、公众参与等5个方面的探索实践。
住房城乡建设部办公厅关于印发海绵城市建设可复制政策机制清单的通知
各省、自治区住房城乡建设厅,北京市水务局,天津市、上海市、重庆市住房城乡建设(管)委,新疆生产建设兵团住房城乡建设局:
近年来,我部会同国务院相关部门先后在90个城市开展海绵城市建设试点、示范工作,各地认真落实工作要求,形成了一批可复制可推广的政策机制。近期,我部总结地方在工作组织、统筹规划、全流程管控、资金保障、公众参与等5个方面的探索实践,形成《海绵城市建设可复制政策机制清单》,现印发给你们,请结合实际学习借鉴。
住房城乡建设部办公厅






