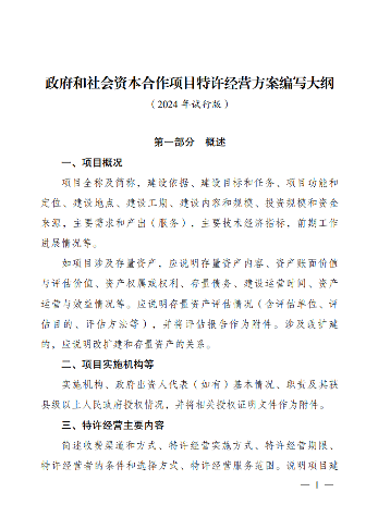
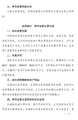
近日,国家发展改革委办公厅发布《政府和社会资本合作项目特许经营方案编写大纲(2024年试行版)》,文件中提到生活垃圾收运处理一体化、厂网一体化的污水管网、供热管网、供水管网等项目,综合交通运输多式联运的公水联运、公铁联运等项目,以及依托项目自身开展多元化开发的基础设施和公用事业项目可以综合平衡项目收益,开展政府和社会资本合作。
国家发展改革委办公厅关于印发
《政府和社会资本合作项目特许经营
方案编写大纲(2024年试行版)》的通知
发改办投资〔2024〕227号
各省、自治区、直辖市及计划单列市、新疆生产建设兵团发展改革委:
按照国务院办公厅转发国家发展改革委、财政部《关于规范实施政府和社会资本合作新机制的指导意见》有关要求,我们制定了《政府和社会资本合作项目特许经营方案编写大纲(2024年试行版)》。现印发给你们,请按照执行。
国家发展改革委办公厅










