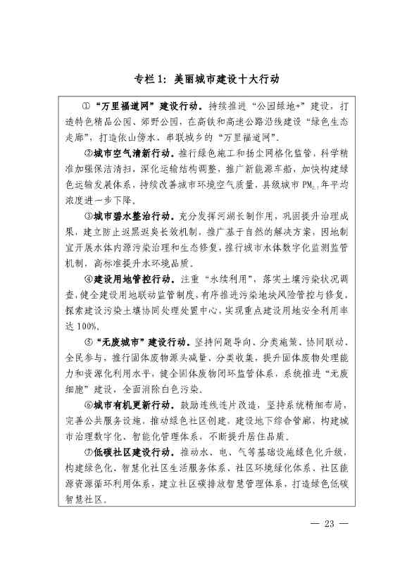
北极星碳管家网获悉,10月25日,福建省人民政府印发《深化生态省建设 打造美丽福建行动纲要(2021—2035年)》,《行动纲要》提出,到2025年,绿色低碳循环发展的经济体系初步形成,非化石能源和天然气满足能源消费增长需求,能源资源利用效率大幅提高,碳排放强度明显降低,单位地区生产总值能源消耗和二氧化碳排放下降确保完成国家下达目标,以先进制造业强省和创新型省份建设为抓手,推进一产稳、二产进、三产优,基本实现农业生产生态化、工业生产清洁化、服务业发展优质化,绿色低碳产品市场占有率大幅提升,碳达峰碳中和工作迈出扎实步伐。
到2030年,经济社会发展绿色低碳转型取得显著成效,绿色低碳产品成为市场主流,重点领域消费绿色低碳发展模式基本形成,清洁低碳、安全高效的现代能源体系基本建立,重点行业能源利用效率达到国际先进水平,二氧化碳排放量达到峰值并实现稳中有降,形成一批具有山海特色、创新性、示范性的生态产品价值实现改革成果,优良生态成为群众增收的增长点。
到2035年,绿色发展内生动力显著增强,产业结构全面优化,现代产业体系基本建成,绿色经济优势彰显,资源能源集约利用效率居于国内领先、国际先进水平,生态产品价值实现机制全域推行。
福建省人民政府关于印发深化生态省建设 打造美丽福建行动纲要(2021—2035年)的通知
闽政〔2022〕26号
各市、县(区)人民政府,平潭综合实验区管委会,省人民政府各部门、各直属机构,各大企业,各高等院校:
现将《深化生态省建设 打造美丽福建行动纲要(2021—2035年)》印发给你们,请认真贯彻执行。
福建省人民政府
2022年10月14日
(此件主动公开)







































































