北极星碳管家网获悉,9月19日,陕西省工信厅发布2022年陕西省落后产能退出涉及企业名单。涉及铸造、建材、焦化行业的共9家企业,煤电行业共2家企业,详见附表。
关于2022年陕西省落后产能退出涉及企业名单的公告
经省政府同意,现将2021年陕西省落后产能退出涉及企业名单予以公告,请社会各界进行监督。后续如有动态新增,将另行公告。相关市(区)人民政府要切实采取有效措施,确保年内全面完成落后产能退出各项工作。
联系电话:029-63916785 029-63915644
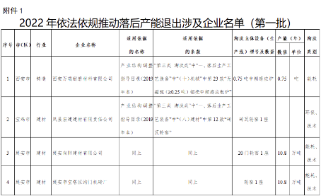
附件1:2022年依法依规推动落后产能退出涉及企业名单(第一批)
附件2:2022年煤电行业落后产能退出涉及企业名单
陕西省淘汰落后产能工作协调
领导小组办公室
2022年9月19日


