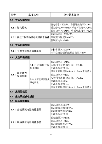
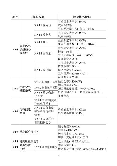
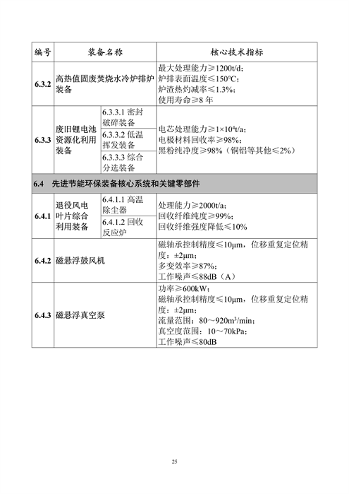
6月20日,工信部发布《首台(套)重大技术装备推广应用指导目录(2024年版)》公示,其中先进节能环保装备有节水与水处理装备、大气污染治理装备、固体废物处理利用装备、先进节能环保装备核心系统和关键零部件四大类,具体包含振动膜高效浓缩与分离装备、高盐废水处理装备、有机废液超临界水氧化装备、百万吨级电厂二氧化碳捕集装备、环保岛型大气污染物治理装备、含油污泥高值资源化利用装备、高热值固废焚烧水冷炉排炉装备、废旧锂电池资源化利用装备等。
《首台(套)重大技术装备推广应用指导目录(2024年版)》公示
全面贯彻党的二十大精神,认真落实全国新型工业化推进大会部署,充分体现重大技术装备创新发展成果,支撑优化实施首台(套)重大技术装备政策体系,经地方工业和信息化主管部门、央企集团、相关行业协会推荐,专家评审,征求意见等程序,修订形成《首台(套)重大技术装备推广应用指导目录(2024年版)》。现予以公示,公示时间为2024年6月21日至27日。如对装备名称或核心技术指标有意见或建议,请以书面形式反馈工业和信息化部装备工业二司。


























上一页12下一页