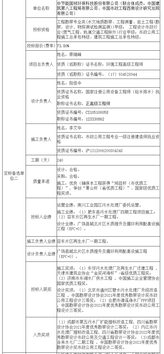
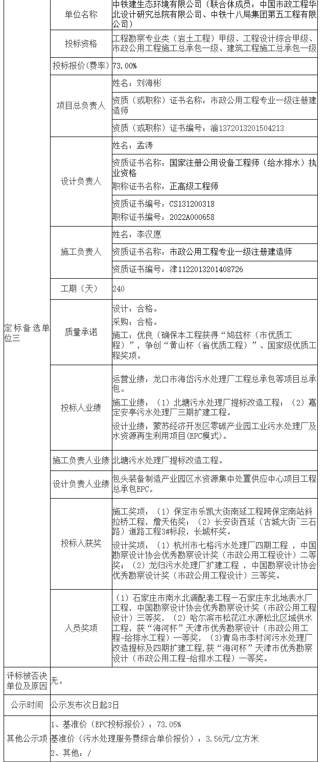
7月25日,安徽繁昌经济开发区新建污水处理厂项目EPCO总承包中标候选人公示,定标候选人为(排名不分先后):中持水务股份有限公司(联合体成员:中建五局第三建设有限公司、中国市政工程中南设计研究总院有限公司);中节能国祯环保科技股份有限公司(联合体成员:中国建筑第八工程局有限公司、中国市政工程西南设计研究总院有限公司);中铁建生态环境有限公司(联合体成员:中国市政工程华北设计研究总院有限公司、中铁十八局集团第五工程有限公司),招标人安徽繁昌新元建设有限公司。



项目内容
(1)繁昌经开区污水处理厂厂区工程:污水处理厂分两期建设,其中:本次土建规模6.0万立方米/日,设备规模3.0万立方米/日;
(2)化工污水处理单元:化工污水处理单元规模为5000立方米/日;
(3)尾水排放管道工程:尾水排放管线(DN1000,涂塑复合钢管,长度约10.9公里)、尾水排放口、标识标牌等。
合同估算价:55449.59万元