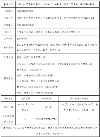
7月26日,固镇县水环境综合整治与产业融合发展项目(城区水环境综合整治EPCO项目)中标候选人公示发布。候选人公示按照中标候选人提交投标文件的时间先后顺序排列,具体如下:
中标候选人一:安徽水韵环保股份有限公司、安徽元鼎建设工程有限责任公司、天津市政工程设计研究总院有限公司联合体;
中标候选人二:中节能国祯环保科技股份有限公司、安徽省交通规划设计研究总院股份有限公司、安徽铸马建筑工程有限公司联合体;
中标候选人三:安徽水利开发有限公司、上海市政工程设计研究总院(集团)有限公司、安徽建工生态科技股份有限公司联合体。
招标文件显示,本项目采用EPCO(勘察设计-采购-施工-运营)模式,主要工作内容包括但不限于本项目的勘察设计、采购(材料采购、设备采购及安装)、施工及后续运营管理。
项目规模:对固镇县城区内的三八河、铁路运河、澥浍引河、护城河、汇金湖、留井湖、庙岗湖、驿马湖、三八河西段、城西公园及许慎公园水体进行污染治理,主要实施内外污染源治理,生态修复水体净化工程(生态浮岛技术、种植水生植物、曝气机、水流推流曝气装置)。对三里湾区域进行生态修复。项目投资额约1.1亿元。
公告如下:
固镇县水环境综合整治与产业融合发展项目(城区水环境综合整治EPCO项目)中标候选人公示BB2024GZGCZ0541








