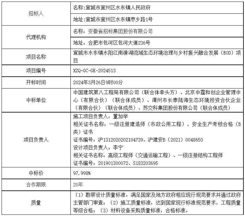
4月2日,宣城市水东镇水阳江南漪湖流域生态环境治理与乡村振兴融合发展(EOD)项目中标结果公示,中标供应商为中国建筑第八工程局有限公司(联合体牵头方)、北京中霆和创企业管理中心(有限合伙)(联合体成员)、漳州市长泰陆海生态环境投资合伙企业(有限合伙)(联合体成员)、苏交科集团股份有限公司(联合体成员),中标费率97.998%。
项目采购人为宣城市宣州区水东镇人民政府,估算价292863.97万元,合作期限20年。
项目建设内容包括五部分,分别为水阳江(鸡头岭-中洲梅段)水环境生态治理工程、沿井河水环境生态治理工程、朝阳河水环境生态治理工程、文创产业园、文旅产业开发项目。
招标范围包括:
(1)负责按照约定完成项目公司组建,并以项目公司为实施主体,协助项目申报。
(2)勘察设计:包括但不限于项目建设所需的测绘、工程勘测、工程方案设计、初步设计、设计概算编制、施工图设计、各项专业设计、施工图审查、竣工图编制以及后续的配合服务(负责施工定位放线、任务书编写、技术规范书的编制、验收等协助完成其他与工程设计相关的工作任务)且确保满足节能、绿色建筑要求等。
(3)建设:承担本建设项目的施工图图纸及设计变更范围内全部工程的施工;本项目相关全部设备及材料的采购安装;直至竣工验收、调试及整体移交、质量缺陷责任期内的缺陷修复等相关工作;对工程项目进行质量、安全、进度、费用、合同、信息等管理和控制以及法律法规规定的其他工作。
(4)运营服务:按照有关的标准和规范,负责EOD项目运营服务。包括但不限于项目范围内建筑物、构筑物、设施的日常养护、人员管理等。
(5)资金筹措:按照项目建设需求,筹集建设所需缺口资金。
(6)本招标文件中约定的前期工作等其他内容。
宣城市水东镇水阳江南漪湖流域生态环境治理与乡村振兴融合发展(EOD)项目中标结果公示
