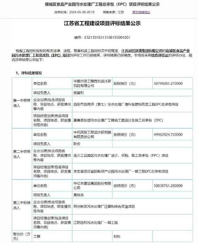
中国市政西北院中标江苏宿城污水处理厂EPC项目 日期: 2026-03-04 09:55 栏目:水处理 浏览: 5月6日,江苏宿城区食品产业园污水处理厂工程总承包(EPC)项目评标结果公示,第一中标候选人中国市政工程西北设计研究院有限公司,投标报价50799281.27元。招标人江苏润民环境集团有限公司。 标签: 上一篇:中核环保雄安公司正式揭牌成立 下一篇:招标投标公平竞争审查新规5月1日实施 相关推荐 新增14项!湖南岳阳市新增农村黑臭水体情况公示! 工信部发布《首台(套)重大技术装备推广应用指导目录(2024年版)》公示 8.3亿!扬州市六圩污水处理厂扩建工程顺利开工! 中共山西省委 山西省人民政府关于全面推进美丽山西建设的实施意见