江西省人民政府办公厅印发《江西省重污染天气应急预案》,2017年7月13日经省政府同意,由省政府办公厅印发的《江西省重污染天气应急预案》(赣府厅字〔2017〕87号)同时废止。
江西省重污染天气应急预案
1 总则
1.1 编制目的。
进一步完善重污染天气应急机制,做好全省重污染天气应急响应工作,提高重污染天气预警预报、应急响应能力和环境精细化管理水平,减轻重污染天气对生产生活的影响程度,保障公众身体健康和社会稳定。
1.2 编制依据。
依据《中华人民共和国环境保护法》《中华人民共和国大气污染防治法》《中华人民共和国突发事件应对法》《国务院关于印发〈空气质量持续改善行动计划〉的通知》《国家突发环境事件应急预案》《生态环境部等十五个部门关于印发〈深入打好重污染天气消除、臭氧污染防治和柴油货车污染治理攻坚战行动方案〉的通知》《生态环境部关于进一步优化重污染天气应对机制的指导意见》《江西省大气污染防治条例》《江西省突发事件应对条例》等相关法律法规及有关文件,制定本预案。
1.3 适用范围。
本预案适用于本省行政区域内重污染天气的预警和应急处置工作。
本预案所指的重污染天气,是指根据原环境保护部《环境空气质量指数(AQI)技术规定(试行)》(HJ 633-2012),环境空气质量指数(AQI)大于200,即空气质量指数达到5级(重度污染)及以上污染程度的天气。
1.4 预案体系。
建立全省重污染天气应急预案体系,各设区市、县(市、区)政府(含赣江新区,下同)根据本预案,结合本地区实际,制订本行政区域重污染天气应急预案。
县级以上政府相关部门根据职责,结合本预案,制订应急预案或应急工作手册,纳入应急减排清单的工业企业和单位按规定编制相应的单位应急预案。
1.5 工作原则。
(1)以人为本,预防为主。坚持以人为本,把保障公众身体健康作为重污染天气应对工作的出发点,加强日常监测与管理,强化预警、预防工作,最大程度降低重污染天气造成的危害。
(2)统一领导,分级负责。完善统一的重污染天气应急指挥系统,按照区域污染程度,统筹实施区域预警和响应。各地在省政府的统一指挥下,具体组织实施本地区重污染天气应对工作。
(3)科学预警,及时响应。加强全省重污染天气监测预警工作,及时准确把握空气质量和气象条件的变化情况,科学发布重污染天气预警信息。及时启动应急响应,采取与预警级别对应的应急响应措施。
(4)部门联动,社会参与。在省政府统一领导下,建立健全部门联动协调机制,充分发挥各部门专业优势,综合采用经济、法律以及必要的行政手段协同做好重污染天气应对工作。完善信息公开制度,提高公众自我防护意识及参与意识。
(5)分级管控,精准减排。针对不同治理水平和排放强度的工业企业,突出重点,精准实施差异化管控,持续推动行业治理水平整体升级,促进区域经济高质量发展。
2 组织指挥体系
2.1 重污染天气应急组织机构与职责。
在省政府统一领导下,成立省重污染天气应急指挥部(以下简称省指挥部),组织协调和指导全省重污染天气应对工作。
2.1.1 省指挥部组成。
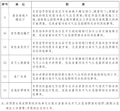
省指挥部总指挥由省政府分管副省长担任,副总指挥由省政府分管副秘书长、省生态环境厅厅长担任。成员由省生态环境厅、省气象局、省委宣传部、省发展改革委、省财政厅、省工业和信息化厅、省教育厅、省公安厅、省住房城乡建设厅、省交通运输厅、省农业农村厅、省卫生健康委、省广电局、省通信管理局等单位负责同志组成。根据应对工作的需要,必要时增加有关省级单位和部门负责同志为省指挥部成员。具体职责分工见附件2。
2.1.2 省指挥部主要职责。
(1)贯彻落实国家和省有关重污染天气防治和应对工作的决策部署;
(2)组织编制、修订省级重污染天气应急预案,研究制订全省重污染天气防治、监测预警和应急响应的政策措施;
(3)组织实施全省重污染天气应急预案,指导各地重污染天气应急预案的编制和省级有关部门应急预案的制订;
(4)指挥、协调跨区域重污染天气的应急响应工作,督促检查省级有关部门和设区市重污染天气应急措施的落实情况;
(5)组织开展重污染天气应急专家组、应急队伍的建设管理以及应急物资的储备保障等工作。
2.1.3 省重污染天气应急指挥部办公室。
省重污染天气应急指挥部办公室(以下简称省重污染天气应急办),承担省指挥部日常事务工作,设在省生态环境厅。省重污染天气应急办主任由省生态环境厅厅长担任,副主任由省生态环境厅分管大气污染防治工作的厅领导担任。省重污染天气应急办主要职责为:
(1)贯彻落实省指挥部有关重污染天气防治、监测预警和应急响应的决策部署;
(2)承担省指挥部的应急值守工作;
(3)根据环境空气质量状况,定期或不定期组织召开形势分析会议,提出预警建议和应急措施;
(4)制作省级重污染天气预警信息,并按程序进行审核;
(5)配合其他部门承担重污染天气应急新闻发布工作;
(6)根据省指挥部部署要求,组织省级有关部门开展对各地、各部门重污染天气应对工作监督检查和考核;
(7)承办各地在重污染天气应对工作中需要省指挥部协调、支援的具体事项;
(8)组织开展重污染天气应急演练、宣教培训;
(9)负责联系省重污染天气应急专家组,建立省级重污染天气应对工作联络网络;
(10)组织对重污染天气应对工作进行总结评估;
(11)完成省指挥部交办的其他工作。
2.2 设区市、县(市、区)重污染天气应急组织机构。
各设区市、县(市、区)政府负责本行政区域重污染天气应对的组织领导和应急处置工作,参照省重污染天气应急组织机构形式,成立重污染天气应急组织机构。
2.3 专家咨询机构。
全省各级重污染天气应急组织机构根据需要设立专家组,为重污染天气应对工作提供政策、技术咨询与建议。
3 前期准备
3.1 修订应急减排清单。
省生态环境厅负责组织制定涉气重点行业绩效分级标准。各设区市应按照重污染天气减排有关要求,编修本行政区域重污染天气应急减排清单。清单须包括工业源、移动源、扬尘源等排放源的基本信息和相应预警级别下的减排措施。各设区市按要求完成应急减排清单修订工作,持续推进重点行业绩效分级,将修订的应急减排清单报省生态环境厅备案,并向社会公开。
3.2 制定企业减排预案。
纳入应急减排清单的工业企业,应制定“一厂一策”应急减排预案,载明企业主要生产工艺流程、主要涉气产排污环节及污染物排放情况(含重型运输车辆及非道路移动机械),并确定不同级别预警下的应急减排措施,明确具体停限产装置、工艺环节和各类关键性指标,做到企业应急减排措施“可操作、可监测、可核查”。对生产工序简单,重污染天气预警期间实施全厂停产、整条生产线停产和轮流停产的工业企业,可只制定“重污染天气应急减排公示牌”。
4 监测与预警
4.1 监测与预报。
(1)各级生态环境和气象部门要建立完善的环境空气质量监测、气象监测网络,建立信息资源交换平台,实现信息资源共享。
(2)各级生态环境和气象部门要严格按照有关规定实施空气质量和气象日常监测,同时做好数据收集处理和现状评价;对发生在本行政区域外、有可能对本行政区域造成重污染天气的信息进行收集和汇总,为应急预警、响应工作开展提供决策依据。
(3)各级生态环境和气象部门要建立会商研判机制,对环境空气质量变化趋势进行预报,向本级重污染天气应急组织机构提出预警建议。
4.2 会商。
各级生态环境和气象部门按职责分工共同做好重污染天气预警会商工作。预测可能出现重污染天气时,应及时发起会商。
区域联动预警和省级预警响应期间应增加会商频次,必要时请有关成员单位负责人和工作人员、专家组集体参与会商。
4.3 预警分级。
根据《环境空气质量指数(AQI)技术规定(试行)》(HJ 633-2012)、《生态环境部关于进一步优化重污染天气应对机制的指导意见》,结合我省实际,按照环境质量预测结果、空气污染程度、重污染天气持续时间和影响范围,将重污染天气预警由低到高分为黄色预警、橙色预警、红色预警。
黄色预警:预测日AQI>200或日AQI>150持续48小时及以上,且未达到更高级别预警条件;
橙色预警:预测日AQI>200持续48小时或日AQI>150持续72小时及以上,且未达到更高级别预警条件;
红色预警:预测日AQI>200持续72小时且日AQI>300持续24小时及以上。
4.4 预警条件。
(1)经监测预测,城市范围内出现或将出现符合分级预警条件的重污染天气时,各设区市、县(市、区)启动相应级别预警。
(2)综合考虑气象、地形、污染传输特点等因素,南昌市、九江市、宜春市、新余市、萍乡市、上饶市、鹰潭市、抚州市为大气污染防治重点城市。经监测预测,有3个及以上重点城市出现或将出现符合重污染天气预警条件时,由省重污染天气应急办根据预测预报情况确定区域联动预警涉及的设区市,启动相应级别的区域预警。
(3)经监测预测,省内3个以上相邻的设区市城市范围内出现或将出现符合重污染天气预警条件时,启动相应级别的省级预警。
4.5 预警发布。
(1)省级预警信息发布:黄色预警信息由省重污染天气应急办主任批准后发布;橙色预警信息由省重污染天气应急办主任审核后,报省指挥部总指挥批准后发布;红色预警信息由省重污染天气应急办主任审核,经省指挥部总指挥同意后,报请省长签发后发布。
(2)区域预警信息发布:由省重污染天气应急办主任批准或其授权省重污染天气应急办副主任批准后发布。
(3)设区市、县(市、区)级预警信息发布:由设区市、县(市、区)政府确定。
县级以上政府通过突发事件预警信息发布系统和12379预警信息发布专号,统一发布预警信息,原则上应提前48小时及以上发布预警信息。预警信息应明确预警级别、启动时间、应急响应区域范围、响应级别和响应措施等。
4.6.信息报送。
4.6.1.信息报送要求。
预警信息发布后,有关设区市、县(市、区)应及时向上一级政府的重污染天气应急组织机构报告。
省重污染天气应急办在预警信息发布或应急响应解除当天将相关信息通过空气质量预报联网信息管理发布平台报送生态环境部。
4.6.2 信息报送内容。
重污染天气信息报告分为初报、续报、终报。初报中应包括发生重污染天气城市的预警级别、主要污染物、采取的应急措施等内容。续报在初报后每天报送,内容包括预警级别变化情况、采取的应急措施和取得的效果等。终报在预警解除后报送,内容包括应急响应终止情况、采取的应急响应措施效果评估情况、下一步工作计划等。
4.7 预警措施。
当发布黄色预警后,应及时通过广播、电视、网络、新媒体等媒介向受影响区域公众发布消息,告知公众主动采取自我防护措施。提出针对不同人群的健康保护和出行建议,特别是提醒易感人群做好防护。
当发布橙色、红色预警后,应在采取黄色预警措施的基础上,要求值班人员24小时上岗、保持通讯畅通,加强监控,对重污染天气可能发生的时间、地点、范围、强度、移动路径的变化及时作出预测预报,增加向社会公众发布通告的频次。
4.8 预警调整和解除。
各级重污染天气应急组织机构加强跟踪分析,预警信息发布后,应急响应前,空气质量预测结果发生变化,与预警信息不符的,应结合实际情况及时调整预警等级或取消预警。应急响应后,当空气质量预测结果或监测数据达到更高预警等级时,应尽早提高预警等级。当预测未来空气质量改善到相应级别预警启动标准以下,且将持续36小时及以上时,应降低预警等级或解除预警,并提前发布信息。
预警调整和解除程序与发布程序一致。
5 应急响应
5.1 响应原则。
按照属地管理原则,重污染天气区域范围内的政府按照有关规定全面负责本行政区域内的应急响应工作。必要时,省政府给予指导、协调和支援。
5.2 省级应急响应。
省级预警发布后,省指挥部有关成员单位和设区市应立即按照各自职责和应急预案,根据预警等级迅速开展应急响应,采取以下一项或几项措施:
(1)召开省指挥部会议,研究部署大气重污染防控和应急响应措施。
(2)通知大气重污染区域范围内的各设区市政府,实施相应级别的应急响应,设区市政府可根据市级监测结果,先行启动市级应急响应。
(3)省指挥部有关成员单位迅速组织大气重污染区域范围内的各设区市相关部门落实各项应急措施并对执行情况开展督促检查。
(4)省指挥部派出现场工作组和技术力量,赴大气重污染区域指导应急处置工作,督促检查污染减排措施的落实情况。
(5)协调大气重污染区域周边地区实施相关应急处置措施,并做好监督检查。必要时,与相邻省进行协调、沟通,采取相应处置措施。
(6)及时评估污染减排措施的效果,并根据监测情况及时调整应急处置措施。
5.3 区域应急响应。
区域联动预警发布后,相关设区市、县(市、区)政府应迅速启动相应级别应急响应,落实应急值守制度,做好应急人员、车辆、设备、物资的调度,并采取相应措施。设区市、县(市、区)可结合本地实际,制定更为具体、严格的重污染天气应急响应措施,并抓好落实。
5.4 设区市、县(市、区)应急响应。
根据不同污染物造成的重污染天气,各地应采取差异化应对措施。因细颗粒物(PM2.5)污染造成的重污染天气,应严格按照《中华人民共和国大气污染防治法》第九十六条有关规定积极应对,应急减排措施应依法按照国家有关技术指南制定。因臭氧污染造成的重污染天气,加强对挥发性有机物(VOCs)和氮氧化物(NOx)排放源的日常监管。对因沙尘、山火、局地扬沙等不可控因素造成的重污染天气,可视情采取加强扬尘源管控等措施。
5.4.1 黄色预警响应措施。
5.4.1.1 健康防护措施。
(1)提醒儿童、孕妇、老年人和患有呼吸道疾病、心脑血管疾病等易感人群尽量留在室内。
(2)中小学和幼儿园减少或停止室外课程及活动。
(3)提醒一般人群减少或避免户外活动,户外作业者开展防护。
(4)医疗机构增设相关疾病门诊、急诊,增加医护人员。
5.4.1.2 建议性措施。
(1)建议减少出行或乘坐公共交通工具出行,减少小汽车上路行驶。
(2)机动车驻车时及时熄火,减少车辆原地怠速运行。
(3)排污单位控制污染工序生产,减少污染物排放。
(4)倡导不燃放烟花爆竹。
(5)倡导燃煤电厂、石化、钢铁、水泥、有色、焦化、陶瓷等大气污染物排放量大的企业,根据大气污染情况适当调整产能,减少污染物排放。
5.4.1.3 强制性措施。
(1)工业减排措施:按照当地重污染天气应急减排清单,在确保安全生产的前提下,有计划地实施应急减排措施。其中,二氧化硫、氮氧化物、颗粒物和挥发性有机物的应急减排比例应达到全社会排放量占比的10%以上。各设区市、县(市、区)可根据本地污染排放构成调整二氧化硫和氮氧化物减排比例,但二者比例之和不应低于上述总体要求。
(2)移动源减排措施:执行当地重污染天气移动源应急减排清单对应预警级别减排措施。除应急抢险、民生保障工程外,未安装密闭装置易产生遗撒的运输车辆停止上路。涉大宗物料运输单位(日载货车辆进出20辆次及以上)应制定详细的交通运输源头管控方案并配备有关硬件监管设施。移动源除明确停驶方案外,还应严格执行源头管控有关要求,包括加强油品储运销环节监管和加油加气站油气回收系统的使用情况排查、开展油品检测、抽查机动车销售企业环保达标情况,以及加大柴油货车路检路查及集中使用、停放地入户检查的频次和力度等。加大非道路移动机械监督检查,依法查处违法行为。
(3)扬尘源减排措施:执行当地重污染天气扬尘源应急减排清单对应预警级别减排措施。加大施工工地洒水降尘频次,加强施工扬尘管理;加大道路清扫保洁频次,减少交通扬尘污染。
(4)其他减排措施:加大对燃煤锅炉、施工工地、机动车排放、工业企业等重点大气污染源的执法检查频次,确保其大气污染物达标排放,污染防治设施高效运转;禁止露天烧烤,严禁垃圾、秸秆焚烧(焚烧发电或综合利用项目除外);未按要求安装油烟净化设施、排放不达标的餐饮单位停业。
5.4.2 橙色预警响应措施。
5.4.2.1 健康防护措施。
(1)提醒儿童、孕妇、老年人和患有呼吸道疾病、心脑血管疾病等易感人群留在室内。
(2)中小学和幼儿园停止户外活动,减少上学时间。
(3)提醒一般人群避免户外活动,户外作业者开展防护并缩短户外作业时间。
(4)停止举办露天比赛等大型群众性户外活动。
(5)医疗机构增设相关疾病门诊、急诊,增加医护人员。
5.4.2.2 建议性措施。
(1)建议减少出行或乘坐公共交通工具出行,减少小汽车上路行驶。
(2)机动车驻车时及时熄火,减少车辆原地怠速运行。
(3)排污单位控制污染工序生产,减少污染物排放。
(4)倡导燃煤电厂、石化、钢铁、水泥、有色、焦化、陶瓷等大气污染物排放量大的企业,根据大气污染情况适当调整产能,减少污染物排放。
5.4.2.3 强制性措施。
(1)工业减排措施:按照当地重污染天气应急减排清单,在确保安全生产的前提下,有计划地实施应急减排措施。其中,二氧化硫、氮氧化物、颗粒物和挥发性有机物的应急减排比例应达到全社会排放量占比的20%以上。各设区市、县(市、区)可根据本地污染排放构成调整二氧化硫和氮氧化物减排比例,但二者比例之和不应低于上述总体要求。
(2)移动源减排措施:执行当地重污染天气移动源应急减排清单对应预警级别减排措施。城市主城区内应采取国四及以下排放标准柴油货车、三轮汽车、拖拉机等限制通行的措施;矿山、港口、物流(除民生保障类)等涉及大宗物料运输的单位停止使用国四及以下排放标准重型载货车辆(含燃气)运输(特种车辆、危化品车辆等除外);施工工地、工业企业厂区和工业园区停止使用国二及以下非道路移动机械(清洁能源和紧急检修作业机械除外)。
(3)扬尘源减排措施:执行当地重污染天气扬尘源应急减排清单对应预警级别减排措施。进一步加大施工工地洒水降尘频次,加强施工扬尘管理;停止土石方作业,停止建筑拆除工程;易产生扬尘污染的物料码头、堆场和搅拌站停止作业,并做好场地洒水降尘工作;进一步加大道路清扫保洁频次,减少交通扬尘污染。
(4)其他减排措施:加大对燃煤锅炉、施工工地、机动车排放、工业企业等重点大气污染源的执法检查频次,确保其大气污染物达标排放,污染防治设施高效运转;禁止燃放烟花爆竹、露天烧烤,严禁垃圾、秸秆焚烧(焚烧发电或综合利用项目除外);未按要求安装油烟净化设施、排放不达标的餐饮单位停业;根据气象条件采取可行的气象干预措施。
5.4.3 红色预警响应措施。
5.4.3.1 健康防护措施。
(1)提醒儿童、孕妇、老年人和患有呼吸道疾病、心脑血管疾病等易感人群留在室内。
(2)中小学和幼儿园放假。
(3)提醒一般人群避免户外活动,户外作业者临时停止户外作业。
(4)停止举办露天比赛等大型群众性户外活动。
(5)建议有关政府部门、企事业单位根据情况实行员工休假或弹性工作制。
(6)医疗机构增设相关疾病门诊、急诊,增加医护人员。
5.4.3.2 建议性措施。
(1)建议减少出行或乘坐公共交通工具出行,减少小汽车上路行驶。
(2)机动车驻车时及时熄火,减少车辆原地怠速运行。
(3)排污单位控制污染工序生产,减少污染物排放。
(4)倡导燃煤电厂、石化、钢铁、水泥、有色、焦化、陶瓷等大气污染物排放量大的企业,根据大气污染情况适当调整产能,减少污染物排放。
5.4.3.3 强制性措施。
(1)工业减排措施:按照当地重污染天气应急减排清单,在确保安全生产的前提下,有计划地实施应急减排措施。其中,二氧化硫、氮氧化物、颗粒物和挥发性有机物的应急减排比例应达到全社会排放量占比的30%以上。各设区市、县(市、区)可根据本地污染排放构成调整二氧化硫和氮氧化物减排比例,但二者比例之和不应低于上述总体要求。
(2)移动源减排措施:执行当地重污染天气移动源应急减排清单对应预警级别减排措施。经指挥部同意,可采取限制部分机动车行驶等更加严格的机动车管控措施。
(3)扬尘源减排措施:执行当地重污染天气扬尘源应急减排清单对应预警级别减排措施。进一步加大施工工地洒水降尘频次,加强施工扬尘管理;停止建筑工地室外作业,停止建筑拆除工程;易产生扬尘污染的物料码头、堆场和搅拌站停止作业,并做好场地洒水降尘工作;进一步加大道路清扫保洁频次,减少交通扬尘污染。
(4)其他减排措施:加大对燃煤锅炉、施工工地、机动车排放、工业企业等重点大气污染源的执法检查频次,确保其大气污染物达标排放,污染防治设施高效运转;禁止燃放烟花爆竹、露天烧烤,严禁垃圾、秸秆焚烧(焚烧发电或综合利用项目除外);未按要求安装油烟净化设施、排放不达标的餐饮单位停业;根据气象条件采取可行的气象干预措施;增加公共交通运输运力,保障市民出行。
5.5 信息公开。
通过发布权威信息、媒体访谈、新闻发布会等多种方式,及时、准确、客观、全面地向社会发布大气重污染和应急响应工作信息,及时回应社会关注。
信息公开的主要内容包括:大气重污染首要污染物、污染范围、可能持续的时间、潜在的危害程度、已采取的措施、可能受到影响的区域及需采取的措施建议。
5.6 响应调整和终止。
应急响应期间,根据预警级别变化及时调整应急响应级别和措施。
预警解除即响应终止。
6 后期处置
6.1 总结评估。
应急响应终止后需对重污染天气应急响应情况进行总结、评估。相关设区市原则上在应急终止后3个工作日内将重污染天气应急处置工作总结报省重污染天气应急办。
省级预警响应终止后,省重污染天气应急办视情组织开展重污染天气应对工作总结评估。
总结内容包括但不限于重污染天气发生成因技术分析、预警信息发布情况、应急响应启动情况、采取的措施及落实情况(应急减排比例等)、取得的成效、存在的问题及改进措施等。
根据应急处置总结报告和应急过程评价,各级重污染天气应急组织机构对应急预案进行评估,并适时修订。
6.2 档案管理。
各地、各部门应做好重污染天气前期准备、监测与预警、应急响应、总结评估等各环节档案管理工作,便于开展事件调查和总结经验教训等工作。
7 应急保障
7.1 资金保障。
完善与重污染天气应对工作需求相适应的财政保障机制,根据财政事权与支出责任划分有关要求,将相关必要工作经费纳入各级预算予以保障。
7.2 通讯与信息保障。
各有关部门要建立和完善应急指挥系统,配备必要的有线、无线通信器材,确保本预案启动时省重污染天气应急办和各成员单位的联络畅通。
7.3 物资装备保障。
各有关部门和单位根据各自的职能与分工,配备种类齐全、数量充足的应急仪器、车辆和防护器材等硬件装备,进行日常管理和维护保养,保持良好工作状态。
7.4 应急科技保障。
省重污染天气应急办要加强应急专家队伍建设,加快完善重污染天气监测预警体系,加强重污染天气预警预报技术研究,与省政府应急平台、省生态环境厅大气自动监测及省气象局天气预报等系统联网,并充分利用无线和卫星通信系统等先进科技手段,加强对重污染天气的监测分析和指挥协调能力。
7.5 人力资源保障。
各级重污染天气应急组织机构成员单位应配备专门人员负责重污染天气应急工作,提高应对重污染天气的组织、协调、实施和监管能力,保证预警和响应工作落实。
8 附则
8.1 预案管理。
(1)预案宣传。各级政府及相关部门应充分利用互联网、电视、广播、报刊等新闻媒体及信息网络,加强重污染天气应急法律法规、健康防护等宣传,及时、准确发布重污染天气有关信息,正确引导舆论。
(2)预案培训。各地、各有关部门应建立健全重污染天气应急预案培训制度,通过编发培训材料、举办培训班、开展工作研讨等方式,对相关人员进行培训。
(3)预案备案。设区市、县(市、区)政府应按要求及时修编本行政区域重污染天气应急预案,报上一级政府生态环境部门备案,并抄送上一级政府应急管理等有关部门。
(4)预案演练。各地、各部门应定期组织开展应急演练,并及时总结评估,持续完善应急措施和机制。
8.2 预案实施。
本预案由省生态环境厅负责解释,自发文之日起实施。
附件:1.重污染天气应急响应程序图
2.省重污染天气应急指挥部各成员单位职责
3.名词解释



名词解释
空气质量指数(AQI):又称空气污染指数,根据环境空气质量标准和各项污染物对人体健康、生态、环境的影响,将常规监测的几种空气污染物浓度简化成为单一的概念性指数值形式。
重污染天气:根据《环境空气质量指数(AQI)技术规定(试行)》(HJ 633-2012),指环境空气质量指数(AQI)日均值大于200,即空气质量达到5级(重度污染)及以上污染程度的大气污染。
PM2.5日均浓度:PM2.5日均浓度按24小时滑动平均值计算,其污染级别确定方式如下:参照《环境空气质量指数(AQI)技术规定(试行)》,以PM2.524小时滑动平均值作为“PM2.524小时平均浓度”得到其对应的空气质量分指数,以该分指数作为“空气质量指数”确定其对应的“空气质量指数类别”(即污染级别)。短时重度污染确定方式如下:参照中国环境监测总站《关于对“全国城市空气质量实时发布平台”发布内容进行调整的通知》所规定的方法,以1小时PM2.5浓度作为判定指标,当日AQI<200且1天中部分小时浓度大于150微克/立方米时,即认为出现短时重度污染。
绩效分级:依据《重污染天气重点行业应急减排措施制定技术指南(2020年修订版)》《江西省涉气重点行业绩效分级指南》《〈重污染天气重点行业绩效分级及减排措施〉补充说明》等相关文件要求,以企业环保绩效水平进行划分,将重点行业企业评定为A、B、C、D四个不同等级,或引领性和非引领性企业。